Sistema de Bibliotecas SENA
En el marco del convenio Sena- Asoceramistas, se ha propuesto diseñar y elaborar una serie de manuales técnicos para la instalación de griferías, ofreciendo así mismo una herramienta de consulta permanente al personal encargado de la obra o bien en proceso de formación o de especialización.
Al consultar en forma permanente esta serie de manuales propuestos en el citado convenio, el personal técnico encargado de las instalaciones hidráulicas y sanitarias de una obra, estará capacitado para reparar e instalar en forma eficiente cualquier tipo de grifería, demostrando calidad y seguridad en su desempeño profesional.
En esta entrega usted encontrará seis manuales técnicos, actualizados de acuerdo con el diseño, producción y mercadeo de la empresa productora y a pautas técnico pedagógico, para la instalación de Griferías para Lavaplatos.
Los manuales técnicos para la Instalación de Griferías para Lavaplatos, son los siguientes:
1. Mezcladores Cierre Corriente 2. Mezcladores Cierre Rápido 3. Mezcladores Monocontrol 4. Llaves Terminales 5. Llaves Flamingo 6. Sifones y Canastillas
Para una mejor utilización y aprovechamiento de los manuales técnicos, tenga en cuenta las siguientes consideraciones importantes: A. Los manuales fueron diseñados para apoyar el proceso de capacitación realizado en talleres o centros de formación especialmente construidos para este fin. B. Cada manual está referido a un tema específico, por lo tanto funciona de manera independiente, aunque forma parte de una serie de manuales de una grifería especial. C. Esté atento a las explicaciones técnicas del Instructor encargado del proceso de capacitación, realice las prácticas propuestas por el mismo. Refuerce este proceso de formación, mediante el estudio cuidadoso del manual respectivo. D. Una vez estudiado el manual, verifique los conocimientos adquiridos y aclare sus deficiencias o dudas técnicas mediante la discusión del tema en grupos de trabajo o bien con el Instructor.
E. Finalmente, permanezca informado de los cambios tecnológicos y solicite cualquier información adicional que usted considere necesaria para lograr un desempeño profesional con una mejor calidad.
PRIMERA EDICION. CONTENIDOS TECNICOS: Carlos Hernando Rosas R.- Sena.CNC. Carlos Efrén lbarra G.- Grival ASESORIA TECNICO-PEDAGOGICA: Luis Eduardo Bustamante T. Asesor División del Sector Industria y de la Construcción . Sena DIAGRAMACION: Mario Alberto Salazar Z. ILUSTRACION Silvano W. Buitrago R. COMITE TECNICO: Fernando Delgado H. Presidente Asoceramistas Luis Fernando Jiménez C. Gerente Mercadeo - Grival Juan Arias B. Jefe Centro Nacional de la Construcción Convenio SENA-ASOCERAMISTAS SENA. 1992
1. GENERALIDADES 1.1 Descripción 1.2 Partes 1.3 Funcionamiento 1.4 Tipos de mezcladores 2. PROCESO TECNICO DE INSTALACION 2.1 Medidas de Instalación 2.2 Instalación Mezclador en el Lavaplatos 3. CONEXION A LA RED 3.1 Con Niples de Hierro Galvanizado 3.2 Con Niples de PVC y CPVC 3.3 Con Acoples Flexibles 3.4 Con Válvulas de Regulación 4. HERRAMIENTAS PARA LA INSTALACION 5. MANTENIMIENTO Y REPARACION 6. RECOMENDACIONES TECNICAS
1.1 DESCRIPCION El mezclador cierre corriente de 8 pulgadas para lavaplatos, es un juego de grifería, conformado por dos cuerpos laterales o válvulas, unidas por una cruceta central en la que se inserta la nariz de salida, los cuales con los escudos, tuercas y manijas, constituyen el mezclador cierre corriente para lavaplatos. 1.2 PARTES Las siguientes, son las partes que forman el conjunto del mezclador cierre corriente de 8" para lavaplatos:
1.3 FUNCIONAMIENTO:
El funcionamiento de este mezclador, es el tradicional, a lo cual debe su nombre de "cierre corriente": Al rotar cualquiera de las manijas a la izquierda, asciende el porta asiento, permitiendo el paso del agua, si se desea obtener agua tibia o caliente, basta mezclar o abrir solamente la manija izquierda.
1.4 TIPOS DE MEZCLADORES:
Comercialmente los mezcladores cierre corriente de 8", para lavaplatos, pueden darse con diferentes nombres, pero la diferencia entre si, solamente radica en el acabado y en la forma de la nariz y de las manijas, el resto de partes es idéntica en todos los casos.

El proceso de instalación del mezclador de lavaplatos y su conexión a la red se lleva a cabo, bajo el siguiente orden de operaciones:
2.1 Medidas de Instalación
Las medidas mostradas en la figura, son las recomendables para la instalación del lavaplatos, a las cuales debe ajustarse las medidas de conexión de acometidas y del desagüe.
2.2 Instalación del Mezclador en el Lavaplatos.
Al desempacar la grifería del cartón, observe que viene desarmada en todas sus partes: Reconózcalas, verifique el contenido y revise su estado.
Coloque el lavaplatos sobre un banco o en un lugar libre de polvo o de cualquier partícula que pueda rayarlo y continúe, con los siguientes pasos:
A. Armar El Mezclador
• De cada cuerpo lateral, desenros que la tuerca (lateral). Retírela junto con la arandela antifricción y el empaque cónico de caucho y luego insértelos en el mismo orden, en las puntas de la cruceta.
• Observe con atención el gráfico de la página anterior. Inserte cada uno de los cuerpos en las puntas de la cruceta y asegúrelos enroscando las tuercas laterales, observe que el cuerpo central de la cruceta quede ubicado hacia arriba.
• En cada uno de los cuerpos laterales del mezclador y en el cuerpo central de la cruceta enrosque por la parte superior, una tuerca aseguradora hasta el fondo. Luego coloque sobre ellas una arandela antifricción.
B. Colocar el Mezclador
• Instale de abajo hacia arriba el conjunto formado por la cruceta y los cuerpos laterales, en el lavaplatos, haciendo pasar el cuerpo central de la cruceta y los cuerpos laterales (Llaves), por los orificios del lavaplatos.
• En cada uno de los cuerpos laterales y el cuerpo central del mezclador que sobresalen por la parte superior del lavaplatos, inserte el empaque de caucho y enrosque la tuerca superior correspondiente, ajustándolas solamente hasta que el mezclador quede nivelado.
• Termine de asegurar el mezclador al lavaplatos ajustando manualmente las tuercas aseguradoras inferiores.
C. Colocar Escudos y Manijas
• Tome los escudos y enrósquelos manualmente en las roscas de las tuercas prensaestopas que sobresalen del lavaplatos.
• Coloque las manijas y enrosque los tornillos de fijación, luego coloque a presión el botón índice de cada una de ellas.
D. Colocar la Nariz
Introduzca la nariz por la base en el cuerpo central del mezclador que sobresale del lavaplatos, presionando ligeramente hasta la arandela de retención caucho y luego enrosque el escudo.
Antes de colocar definitivamente el lavaplatos a la pared, se procede a la preparación de las acometidas a la red de agua fría y caliente, las cuales pueden ser realizadas, de muchas formas diferentes. Para el caso describiremos las técnicamente, más recomendables: para cada una de las acometidas (A.F. Y A.C.), siga simultáneamente el proceso que a continuación se describe:
3.1 CON NIPLES DE HIERRO GALVANIZADO
Para cada acometida.
• Aliste una reducción de copa de hierro galvanizado, de 1/2" por 1/4" de diámetro.
• Tome el ni pie unión, aplíquele cinta de teflón en la rosca, insértele la
tuerca unión y enrósquelo en la reducción de copa, primero manualmente y termine de ajustarlo utilizando un hombresolo o una llave para tubos número 6.
• Tome el conjunto formado anteriormente, coloque el anillo de caucho sobre la parte escalonada del niple unión y enrosque la tuerca unión en la rosca inferior del cuerpo lateral del mezclador.
• Coloque provisionalmente el lavaplatos en la pared, en la posición que quedará instalado, sin fijarlo definitivamente.
• Tome las medidas de los ni pies necesarios para la conexión y retire el lavaplatos.
• Corte y rasque los niples de hierra galvanizado.
• Aplique cinta de teflón en las rascas de los niples y utilizando un codo de hierro galvanizado de 1/2: forme la pieza que aparece en la figura, ajustando convenientemente con llaves para tubos.
• Desenrosque la tuerca unión de la base del cuerpo lateral del mezclador y enrosque la reducción en el niple correspondiente de la pieza que acaba de conformar.
• Enrosque el otra extremo de la pieza, en el accesorio de la pared, ajustando con llaves para tubos.
Verifique que la posición final sea la correcta para el acople con el mezclador .
• Coloque el lavaplatos sobre el mueble de cocina, en la posición que quedará instalado y enrosque manualmente las tuercas unión.
• Por último, permita el paso del agua y pruebe la instalación.
3.2 CON NIPLES DE P.V.C. (Presión) Y C.P .V.C.
Generalmente, es recomendable, que toda tubería que se instale a la vista, sea metálica ya que quedará expuesta a los golpes o al maltrato inevitable en el momento de hacer aseo, sin embargo en la práctica, debido al auge de las tuberías P.V.C., es muy frecuente realizar este tipo de conexiones con niples y accesorios plásticos. Para ello se procede con un método similar al descrito anteriormente, con la advertencia de que la conexión de agua fría se realiza con tubería y soldadura P .V.C y la conexión de agua caliente con tubería y soldadura C.P.V.C.
• Aliste un adaptador hembra P.V.C. de 1/2" por 1/4", para la acometida de agua fría y un adaptador hembra C.P.V.C. de 3/4" por 1/4" con un buje reductor C.P.V.C. DE 3/4" por 1/2".
• Limpie y suelde 'Con soldadura líquida C.P.V.C. el buje reductor en el adaptador de 3/4" por 1/4", para obtener un adaptador hembra C.P.V.C. de 1/2" por 1/4".
• Tome el niple unión, aplíquele cinta de teflón en la rosca, insértele la tuerca unión y enrósquelo en el adaptador hembra. Termine de ajustarlo con un hombresolo o una llave para tubos número 6.
• Tome el conjunto formado anteriormente, coloque el anillo de caucho sobre la parte es calonada del niple unión y enrosque la tuerca unión en la rosca inferior del cuerpo lateral del mezclador.
• Coloque provisionalmente el lavaplatos en el mueble, en la posición que quedará instalado, sin fijarlo definitivamente.
• Tome las medidas de los niples P.V.C. y C.P.V.C. necesarios para la conexión.
• Corte los niples.
• Con limpiador removedor y utilizado una estopa o bayetilla limpie los niples y accesorios de P.V.C. v C.P.V.C.
• Suelde los ni pies y accesorios C.P.V.C., con soldadura líquida C.P.V.C., y los niples y accesorios P.V.C, con soldadura líquida P.V.C, formando independientemente, los conjuntos que se ven en la figura.
• Desenrosque la tuerca unión de la base del cuerpo lateral del mezclador y suelde el adaptador hembra en el niple correspondiente de la pieza que acaba de solada.
• Suelde cada una de las piezas, al accesorio de la acometida de la pared, haciendo coincidir la superficie del ni pie unión, que contiene el anillo de caucho, con la base de cada cuerpo lateral del mezclador.
• Suelde los ni pies y accesorios C.P.V.C., con soldadura líquida C.P.V.C., y los niples y accesorios P.V.C, con soldadura líquida P.V.C, formando independientemente, los conjuntos que se ven en la figura.
• Por último, ajuste manualmente las tuercas unión y sólo después de 1/2 hora permita el paso del agua para probar la instalación.
3.3 CON ACOPLES FLEXIBLES METALICOS
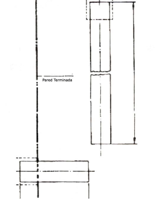
• Si los accesorios de acometida que están entre la pared, son de hierro galvanizado, corte y rosque niples, de una longitud tal, que después de instalados, sobresalgan 4.5 cms. de la pared terminada.
• Si los accesorios de acometida que están entre la pared, son plásticos, disponga niples de P. V.C. y C.P.V.C, con adaptadores machos de 1/2" en un extremo, teniendo en cuenta que la longitud citada en el punto anterior, esta vez se toma hasta el borde del adaptador macho.
• Enrosque o suelde los niples a las acometidas.
• Aplique cinta de teflón en la rosca de la acometida.
• Coloque el lavaplatos, sobre el mueble de cocina
• De la base de los cuerpos laterales del mezclador, deseche los niples unión y los anillos de caucho y solamente conserve las tuercas unión.
• Determine la longitud adecuada de cada acople flexible teniendo en cuenta que el extremo del acople, solamente debe penetrar por la base del cuerpo lateral del mezclador, una longitud de 2 centímetros.
3.4 CON VALVULAS DE REGULACION
• Por el extremo del acople, inserte en su orden, la tuerca unión del mezclador, la arandela antifricción y el empaque pequeños del acople flexible. Deseche el empaque y la arandela antifricción grandes del acople flexible.
• Introduzca el extremo del acople flexible por la base del cuerpo lateral del mezclador y enrosque primero, la tuerca de la acometida, ajustándola con llaves expansivas, coloque el escudo y luego proceda a ajustar manualmente la tuerca unión del mezclador. • Por último, permita el paso del agua y pruebe la instalación. Para cada acometida: • Corte un ni pie de hierro galvan izado, de una longitud tal, que sobresalga 4.5 cms. de la pared terminada. Si la acometida esta instalada con tuberías plásticas, disponga adaptadores machos en el extremo, conservando la medida. • Enrosque o suelde el niple de la acometida, al accesorio de la pared. • Aplique cinta de teflón en la rosca de la acometida. • Coloque el lavaplatos, sobre el mueble de cocina. • En la válvula de regulación inserte el escudo y enrósquela en el tubo de acometida de la pared, ajustándola adecuadamente con llaves expansivas. Observe que la tuerca quede en posición hacia arriba.
• Mida la longitud del tubo flexible de la válvula de regulación para un acople correcto. El tubo flexible debe penetrar en el cuerpo del mezclador, solamente 2 cms. Si es necesario corte el exceso de longitud.
• En el tubo flexible inserte por un extremo, la tuerca de la válvula de regulación, la arandela antifricción y el empaque cónico.
Por el otro extremo, inserte en su orden, la tuerca unión del mezclador, la arandela antifricción y el empaque pequeño.
Deseche el empaque y la arandela antifricción grandes del tubo flexible, al igual que los niples unión con sus anillos de caucho del mezclador.
• Inserte el tubo flexible en la base del cuerpo del mezclador y en la válvula de regulación y enrosque las tuercas ajustando, manualmente la tuerca del mezclador y con llaves expansivas, la tuerca de la válvula de regulación.
• Al final permita el paso del agua y pruebe la instalación.
1. Destornillador 2. Llave expansiva 3. Llave para tubos 4. Flexómetro y Cinta Teflón
La siguiente información, se adjunta, como una guía de mantenimiento, en caso de fallas que puedan presentarse debido al mal manejo o al deterioro normal de algunas de las partes. Para ello, no necesita desacoplar totalmente el mezclador del lavaplatos. Con el borde de la pala de un destornillador, levante el botón índice y desenrosque el tornillo de fijación. Retire la manija halándola hacia arriba.
Desenrosque manualmente el escudo y retírelo. Con una llave expansiva, desen-rosque la tuerca prensaestopas. Coloque nuevamente la manija en el vástago y asegúrela con el tornillo de fijación, luego retire el conjunto del vástago halando hacia arriba. Desarme el conjunto y verifique, que la arandela antifricción, se encuentra ubicada en su sitio. Sostenga la guía del vástago y gire el vástago. Revise la rosca del porta-asiento, el empaque lateral del porta-asiento y el disco-asiento. Si este último se encuentra deteriorado, reemplácelo desenroscando el tornillo, con ello controlará el goteo por la nariz, si el empaque lateral del porta-asiento se halla deteriorado reemplácelo para evitar escapes por el área del escudo. Con la llave de asientos grival, desenrosque el asiento metálico removible y revíselo, si esta dete-riorado puede reemplazarlo para evitar el goteo por la nariz, si no, enrósquelo nuevamente. Al finalizar la revisión y sustitución de partes, arme nuevamente el conjunto, así:
Introduzca en primer lugar el porta-asiento en la guía del vástago y luego enrosque el vástago. Observe que la guía del vástago, en la parte inferior externa tiene una pequeña huella, al introducir el conjunto en el cuerpo del mezclador, ésta debe encajar con una pequeña espiga que hay en la pared interior del cuerpo del mezclador en el fondo. Este pequeño ensamblaje impide que la guía del vástago, gire con éste, en el momento de ser accionado, provocando ruidos muy molestos. Inserte la arandela antifricción, enrosque la tuerca prensaestopas y continúe con el proceso de armado. Desenrosque las tuercas laterales y revise los empaques y arandelas antifricción. El deterioro de éstos empaques puede ocasionar escapes por esta área. Los posibles escapes por el cuerpo central de la cruceta, se deben a la ausencia o deterioro de los empaques. De la punta de la nariz, desenrosque manualmente el aireado, revíselo, si se encuentra obstruido, límpielo, esto le permitirá obtener un chorra de agua más agradable. Los repuestos y partes de este mezclador se encuentran disponibles en el mercado local.
> Antes de instalar la grifería deje drenar por varios segundos en ambos lados (caliente y fría). Impurezas en el agua tales como, piedrecillas, arena, mortero, virutas de la tubería, son elementos que dañan los empaques de la grifería, causando posteriores escapes de agua. > Después de instalar el mezclador, retire el aireador y deje drenar nuevamente la tubería. > No use pegantes, sellantes, hilazas, ni grasas de origen animal o vegetal en las roscas. En la conexión de las acometidas utilice únicamente cinta de teflón. > No utilice llaves para tubo en las tuercas, algunas se ajustan solo manualmente, para el manejo de tuercas metálicas utilice llaves expansivas. > Para algunas tuercas se recomienda la utilización de llaves múltiples, especialmente diseñadas para su manejo, (ver cuadro herramientas).
CRÉDITOS VERSION DIGITAL: Escaneo y organización de textos Regional Caldas Luz Marelby Giraldo Líder Biblioteca José Julián Escobar Auxiliar de Biblioteca Cindy Nayely Taborda Aprendiz Tecnóloga en asistencia administrativa Equipo de gestión del Sistema de Bibliotecas: Martha Luz Gutiérrez Ortega Gestora Del Sistema De Bibliotecas SENA Adriana Rincón Avendaño Diseñadora Gráfica Líder Proyecto De Digitalización Del SBS Versión Digital: Alberto Mario Angulo Flórez Instructor SENA Karime Andrea Montañez Coordinadora a Cargo SBS Andrés Felipe Salcedo Osorio Aprendiz Producción Multimedia SBS Centro de Gestión de Mercados, Logística y TIC’s SENA – Bogotá Centro de Gestión de Mercados, Logística y TIC’s SENA – Bogotá 2012