
Sistema de Bibliotecas SENA

MINISTERIO DE DESARROLLO ECONÓMICO Fernando Araujo Perdomo Ministro Martha Abondano Capella Viceministra de Desarrollo Urbano Carmiña Moreno Rodríguez Directora de Servicios Públicos Domiciliarios Agua Potable y Saneamiento Básico Armando Vargas Liévano Asesoría y Asistencia Técnica Tulio Arbeláez Gómez Director SERVICIO NACIONAL DE APRENDIZAJE - SENA Juanita Vélez Goyeneche Jefe División Sector Comercio y Servicios Formación Profesional Hernando Ruiz López Director Nora Baena Padilla Asesoría
Diseño Metodológico - la Edición Convenio DNP - Cenagua 1990 Actualización Técnica y Pedagógica Cinara - Universidad del Valle 1a Edición Ministerio de Desarrollo Económico 1999 Impresión Sena publicaciones
PRESENTACIÓN Este módulo se inscribe en las actividades de capacitación introductoria del Programa Nacional de Capacitación que lidera la Dirección de Agua Potable y Saneamiento Básico del Ministerio de Desarrollo Económico. El conjunto total de temáticas incluidas es el siguiente: • Administración y finanzas de empresas prestado ras de servicios públicos de acueducto, alcantarillado y aseo, • Control de la calidad del agua, • Fontanería Municipal, • Gestión comercial para entidades prestado ras de servicios públicos de acueducto, alcantarillado y aseo, • Manejo y disposición de residuos sólidos municipales, • Operación y mantenimiento de redes de acueducto y alcantarillado, • Operación y mantenimiento de equipos electromecánicos de sistemas de acueducto y alcantarillado. • Operación y mantenimiento de pozos profundos para acueductos • Operación y mantenimiento de plantas de potabilización de agua
Considerando el carácter introductorio del Programa, éste ofrecimiento se constituye en un primer elemento del proceso de certificación de aptitud profesional por parte del SENA. Las condiciones detalladas sobre el mismo serán fijadas por esta institución. En ningún caso el contenido de los módulos agota la temática abordada ni exime de responsabilidad al facilitador quien, con su experiencia, debe adecuar o complementar los contenidos de acuerdo a un análisis del contexto específico en el cual se realiza el ofrecimiento. No puede ser lo mismo, por ejemplo, el conjunto de temas a abordar en la costa del pacífico y en la zona andina, considerando las diferencias radicales en condiciones sociales, culturales, topográficas y de opciones tecnológicas a implementar con la perspectiva de que sean sostenibles.
INTRODUCCIÓN Las aguas subterráneas son ampliamente utilizadas como fuentes de abastecimiento público en Colombia y el mundo entero. Existen en nuestro país más de mil pozos profundos que suplen las necesidades de agua de un alto porcentaje de la población nacional, por lo tanto, es de mucha importancia que la operación y mantenimiento de estos pozos sea adecuada y eficiente -
para garantizar a cada comunidad un suministro de agua confiable en cantidad y calidad. El operador de pozos, responsable de esta labor, juega un papel muy importante dentro de la comunidad y tiene una gran responsabilidad ante ella porque la salud de la población y su desarrollo social y económico dependen en gran parte de tener un suministro seguro y confiable de agua potable. Es por lo tanto, indispensable que estas personas tengan los conocimientos y habilidades necesarias para desempeñar este cargo con eficiencia y responsabilidad. En este curso se proporcionarán a los participantes los conocimientos básicos para la operación, mantenimiento y protección de pozos profundos para abastecimiento público, que permitirán desarrollar sus habilidades y destrezas para el desempeño eficiente de las funciones de dicho cargo.
DESTINATARIOS El Programa Nacional de Capacitación y Certificación está dirigido a personas vinculadas al Sec-tor de abastecimiento de agua y saneamiento en labores ligadas tanto a la administración como a la operación y el mantenimiento.
Este módulo está dirigido a aquellos trabajadores municipales que operan sistemas de extracción de aguas subterráneas en donde es fundamental conocer la operación y mantenimiento básico de los equipos electromecánicos y además la explotación de los pozos y el comportamiento de los acuíferos. Normalmente, en poblaciones pequeñas «2500 habitantes) la labor de operar y mantener el pozo la realiza un fontanero o que depende de las Juntas de Acción Comunal o de la Juntas Administradoras del acueducto; para comunidades más grandes (hasta 30.000 habitantes) las empresas de acueducto y alcantarillado tienen a cargo del pozo un "bombero". En ambos casos, se encuentra que las labores en el pozo se limitan a prender y apagar los equipos, siendo mínimo el registro de datos y los análisis de la calidad del agua. La operación y mantenimiento del pozo y sus equipo es de mucha importancia y responsabilidad ante la comunidad; además los equipos de bombeo de estos pozos son muy especializados y requieren de un correcto y continuo monitoreo de control para garantizar su eficiencia y evitar daños que pueden llegar a ser graves, hasta la pérdida total del pozo, si el operador no está en su sitio o no tiene los conocimientos necesarios para resolver las eventualidades o fallas mas comunes.
Tiene que conocer a fondo las normas de seguridad que debe cumplir porque el sistema que opera es de alto riesgo (energía trifásica, motores, cardanes, engranajes en movimiento, etc) que puede llegar a ser mortal. Por todo lo anterior se recomienda que los aspirantes a este cargo tengan como mínimo nivel de escolaridad el bachillerato completo. Funciones del operador de pozos. Con el fin de que tanto el instructor como los participantes al curso comprendan la razón de los contenidos y actividades de aprendizaje que se exponen en este módulo, es necesario que conozcan bien las funciones que desempeña un operador de pozos. • Solucionar las novedades rutinarias que se presentan durante la operación de los pozos. • Llevar un registro de la operación de los pozos. • Cumplir con las normas de seguridad durante la operación de los pozos. • Efectuar le 3 medidas de control de operación rutinaria de los pozos. • Coordinar y supervisar el mantenimiento de los pozos y sus equipos de bombeo.
• Coordinar y supervisar la instalación y des instalación del equipo de bombeo. • Coordinar y supervisar la desinfección de los pozos. • Tomar muestras de agua para análisis de calidad. • Permanecer en el sitio de trabajo en forma permanente. PROPÓSITO Capacitar a los participantes en los conocimientos necesarios para la operación, mantenimiento y protección sanitaria de los pozos profundos y en la operación y mantenimiento de los equipos electromecánicos utilizados en el suministro de agua de pozos profundos.
Capítulo O. Guía para el facilitador Capítulo 1. Generalidades sobre Aguas Subterráneas y Conceptos Básicos de “Hidráulica” de Pozos Capítulo 2. Aspectos Básicos de Pozos Profundos y sus Equipos de Bombeo. Capítulo 3. Operación de Pozos Profundos Capítulo 4. Mantenimiento y Equipos de Bombeo Capítulo 5. Control de la Calidad del Agua y Protección del Pozo contra la Contaminación.
Curso Básico
Capitulo 0 GUÍA DEL FACILITADOR
PRESENTACION En este capítulo se realizan recomendaciones para la planificación y ejecución de cada evento. Se recomienda que el facilitador revise el módulo completo antes del ofrecimiento del curso-taller. Contiene contexto, destinatarios, propósitos (programa y módulo), metodología para el desarrollo del curso taller, evaluación y agenda sugerida, incluyendo recomendaciones al facilitador para su concertación. Este capítulo tiene como destinatario principal al facilitador; sin embargo recomendamos su revisión por parte de los alumnos pues en el se consigna una metodología que requiere de su participación activa. OBJETIVOS Al finalizar este capítulo se espera que el lector este en capacidad de: • Reconocer y aplicar una metodología participativa para el ofrecimiento del módulo. • Proponer una agenda de curso para cada contexto específico, usando como base la propuesta en este capítulo.
METODOLOGÍA PROPUESTA Énfasis metodológico y técnicas didácticas La capacitación se realiza en la modalidad de curso-taller, apuntando a la solución de problemas específicos; se privilegian el trabajo en grupo y el conversatorio en plenaria sobre la conferencia, se sugiere usar técnicas como la pintura dactilar, el sicodrama. Las actividades de campo son esenciales y combinan la observación, demostraciones y aplicaciones (prácticas de campo y de laboratorio). Ver figura No. 1.Las observaciones se llevan a cabo sobre situaciones preferiblemente reales. Permiten establecer el conocimiento del objeto de estudio con el aporte de la experiencia previa del participante. Las demostraciones se llevan a cabo en situaciones similares, pedagógicamente adecuadas y constituyen una prolongación de la observación. Las aplicaciones se llevan a cabo alrededor de situaciones simples asimilables para operar con conceptos o habilidades. La solución a problemas constituye la instancia de integración y promueve las actividades previas alrededor de situaciones preferiblemente reales o de alta complejidad simulada.
EVALUACIÓN
En lo que se refiere al aprendizaje de los alumnos, el facilitador evaluará con ellos el cumplimiento de los objetivos en la medida en que se avance con cada temática. Enmarcados en el propósito de generar autonomía, se hará énfasis en la autoevaluación.
Se recomienda que el facilitador incluya como indicadores para la evaluación:
• La asistencia a las actividades programadas,
• La participación cualificada y • El desarrollo adecuado de los trabajos prácticos. Aunque es indispensable que los participantes diligencien los formatos de evaluación, se recomienda que el facilitador genere condiciones para la evaluación oral, desde luego sistematizando los resultados. PROGRAMA SUGERIDO Se incluye a continuación un programa tipo. Sin embargo, la agenda debe ser modificada por el facilitador según la problemática específica de cada región, el perfil y experiencia de los participantes en el curso. Es decir, las temáticas a ser abordadas en cada ofrecimiento, su duración y secuencia están determinadas por las necesidades de los participantes y deben ser concertadas con estos por el facilitador. Para efectos de concretar lo anterior y poner en operación las recomendaciones al facilitador (ver ítem correspondiente en este capítulo), se sugiere que todos los ofrecimientos inicien con una actividad en la cual se concerté la agenda y terminen con un plan de acción individual - o por localidad - que permita a los participantes evidenciar la apropiación respecto de la temática abordada y su utilidad práctica.
RECOMENDACIONES PEDAGÓGICAS
La lectura del documento "Marco teórico para el diseño pedagógico y recomendaciones generales", producido por Cinara en desarrollo de este contrato, permite concluir sobre el perfil deseable que el facilitador debe tener para implementar el programa. No se ha profundizado en su conocimiento, habilidades y destrezas sino en su actitud frente al trabajo, respecto a las primeras dimensiones basta decir que ojalá el facilitador no solo sepa "decir" sobre los temas que se aborden, sobre todo debe saber "hacer" lo que enseña.
Señor facilitador:
RECOMENDACIONES LOGÍSTICAS
En muchas ocasiones el cumplimiento de los objetivos previstos se pone en riesgo debido a aspectos logísticos. Considerando experiencias anteriores nos permitimos realizar las siguientes sugerencias:
Curso Básico
Capitulo 1 GENERALIDADES SOBRE AGUAS SUBTERRANEAS Y CONCEPTOS BÁSICOS DE HIDRÁHULICA DE POZOS
Pag.23 ...CONCEPTOS BASICOS Pag.23 ...GENERALIDADES Pag.23 ...ORIGEN Pag.25 ...DISTRIBUCIÓN DE AGUA EN EL SUELO Pag.26 ...EL AGUA EN LA TIERRA Pag.27 ...IMPORTANCIA DEL AGUA SUBTERRÁNEA Pag.29 ...USOS Pag.30 ...EVALUACIÓN DE LAS AGUAS SUBTERRÁNEAS Pag.33 ...GESTIÓN Pag.34 ...Mecanismos administrativos Pag.36 ...Mecanismos técnicos de control Pag.36 ...PROTECCIÓN DE LAS AGUAS SUBTERRANEAS Pag.39 ...FUENTES DE CONTAMINACIÓN Pag.42 ...REMEDIACIÓN DE ACUÍFEROS Pag.43 ...CONCEPTOS BASICOS DE AGUAS SUBTERRÁNEAS Pag.43 ...ACUÍFERO Pag.44 ...TIPOS DE ACUÍFERO Pag.45 ...ZONA DE RECARGA Y DESCARGA DE ACUÍFERO Pag.47 ...CONCEPTOS BÁSICOS DE HIDRÁULICA DE POZOS Pag.47 ...PARÁMETROS HIDRÁULICOS FUNDAMENTALES DE LOS ACUÍFEROS Pag.55 ...PARÁMETROS HIDRÁULICOS DE UN POZO
PRESENTACIÓN Con el fin de que los participantes al curso de operación y mantenimiento de pozos profundos puedan desempeñar en forma eficiente el cargo de operador de pozos es muy importante que adquieran los conocimientos básicos sobre el origen, movimiento, disponibilidad, aprovechamiento, gestión y protección de las aguas subterráneas, fuente de agua para abastecimiento público de una gran cantidad de comunidades en nuestro país, siendo en muchos casos su única fuente por lo que es fundamental comprender de dónde viene el agua, cómo se mueve, se almacena, cómo es su calidad y cuál es su cantidad, cómo se extrae y se usa y cómo se debe controlar y proteger para que el suministro de agua sea seguro y confiable y que su efecto sobre el medio ambiente sea razonable al extraerlos. Este primer capítulo consta de dos partes: • Generalidades sobre aguas subterráneas • Conceptos básicos de hidráulica de pozos. Así mismo, se definirán los conceptos básicos que rige el movimiento del agua' subterránea en el subsuelo y el funcionamiento hidráulico de los acuíferos y de los pozos profundos.
Se incluyen gráficos sencillos para que el participante los analice cuidadosamente y le permitan dar la suficiente claridad sobre los conceptos presentados. Además, comprende una serie de actividades de aprendizaje como prácticas de campo y ejercicios, que le ayudarán al participante a afianzar sus conocimientos. OBJETIVOS Se espera que al finalizar el estudio de este capítulo, el participante debe estar en capacidad de: • Conocer las características generales de las aguas subterráneas y su importancia en el desarrollo económico y social de una región. • Conocer los conceptos básicos que rigen el movimiento de las aguas subterráneas y el funcionamiento de los acuíferos y los pozos profundos.
GENERALIDADES
ORIGEN
El ciclo hidrológico del agua es un proceso continuo en el cual el agua de la tierra se mueve en sus diferentes estados a través de los océanos, la atmósfera, la superficie del suelo y el subsuelo.
El ciclo no tiene principio ni fin. El agua toma la energía de los rayos del sol para transformarse en los tres estados y se desplaza por la acción de la gravedad como se observa en la figura.
Ciclo Hidráulico
Los rayos del sol llevan el agua de los océanos y la superficie de la tierra hasta la atmósfera por evaporación, este vapor de agua se eleva y luego se acumula formando las nubes que después se condensan y caen a la tierra en forma de lluvia, nieve o granizo. Cuando las lluvias caen al suelo sigue los siguientes caminos: • Retorna a la atmósfera por evaporación. • Escurre sobre la superficie del suelo hasta llegar a los ríos y luego al mar, denominado como escorrentía superficial. • Se infiltra en el suelo. ¿Cómo se infiltra? Parte del agua que se infiltra en el suelo es utilizada por las raíces de las plantas en su proceso de transpiración y regresa a la atmósfera, el resto se sigue infiltrando en el subsuelo hasta llegar a unos depósitos subterráneos llamados acuíferos por donde circula a través de poros y grietas hasta finalmente llegar al mar, completando el ciclo hidrológico. El subsuelo está constituido por las capas de la tierra que se encuentran por debajo de la superficie del suelo.
DISTRIBUCIÓN DEL AGUA EN EL SUBSUELO
El agua que se encuentra en el subsuelo se distribuye en dos zonas principales; como se observa en la figura.
Zona no saturada: Se localiza entre la superficie del suelo y el nivel freático, aquí los poros o espacios vacíos de las rocas contienen aire yagua, el agua que retiene las partículas del suelo y el aire que entra de la atmósfera. El nivel freático es el límite inferior de la zona no saturada. Zona saturada: Es la que se localiza a partir del nivel freático hacia abajo. Aquí todos los poros o grietas están llenos de agua es decir saturados. EL AGUA DE LA TIERRA Al menos el 94% del agua de la Tierra es agua salada marina. La mayor parte del agua dulce es subterránea; en la superficie, la mayoría del agua dulce se encuentra en forma de hielo en los casquetes polares y en los glaciares y en menor medida en los lagos. Los ríos apenas contienen el 0,5% de las aguas de los lagos o la 1,5 millonésima parte de todo el agua de la Tierra. El volumen de agua de la atmósfera no es muy grande. Las posibilidades de pasar sed en este planeta son grandes. En la figura se puede observar la distribución del agua en la tierra.
IMPORTANCIA DEL AGUA SUBTERRÁNEA.
El agua subterránea tiene y continuará teniendo un importante papel en la satisfacción de las necesidades de agua de la población humana y de sus actividades económicas, estéticas y recreativas, al tiempo -
que es un factor esencial en la conservación del medio ambiente, en espe-cial de los humedales. No es un recurso de agua aislado sino estrechamente relacionado con otros a través del ciclo hidrológico pero con características que lo hacen especialmente atractivo, asequible, evaluable y merecedora de conservación, protección y restauración. Algunas de las ventajas más importantes son: En general, un alto volumen de almacenamiento que hace que su cantidad y calidad estén menos afectadas por los cambios en el régimen de lluvias y sean reservas de gran valor en sequías y situaciones de emergencia. • Regularidad en su composición química, biológica y de temperatura. • Frecuente disponibilidad en el lugar o cerca del lugar donde se produce la demanda de agua, • con elementos de captación (pozos profundos) y transporte (tuberías de conducción) que suponen inversiones moderadas frente a las grandes obras de regulación, captación y tratamiento de aguas superficiales. • Mayor protección contra la contaminación generada por la actividad humana.
Sin embargo, las aguas subterráneas no son una panacea, y por supuesto no están exentas de problemas importantes tanto de cantidad como de calidad así como de gestión y conocimiento. Su utilización es una alternativa a las aguas superficiales y también un complemento, nunca antagónicas. En general, el uso conjunto de aguas superficiales y subterráneas proporcionan las mejores prestaciones en cantidad y calidad, con el menor costo y la mejor garantía. Usos. El agua subterránea es ampliamente utilizada para abastecimiento público, irrigación, uso indus¬trial y uso recreativo. En algunas regiones de Colombia como la Sabana de Bogotá y el Valle del Cauca esta explotación es a gran escala extrayéndose altos caudales que suplen las necesidades de aproximadamente un 30% de la población que tiene agua potable disponible, de una alta extensión de cultivos agrícolas y numerosas industrias. En la figura se observan los principales usos que se le da al agua subterránea. En la figura se observan los principales usos del agua subterránea.
EVALUACIÓN DE LAS AGUAS SUBTERRÁNEAS. Para planificar en forma ordenada el aprovechamiento de las aguas subterráneas y en general del recurso agua de una región, es necesario evaluar los recursos disponibles en cuanto a cantidad y calidad. Para lograr este objetivo se debe realizar un "estudio hidrogeológico" regional o local el cual comprende las siguientes etapas:
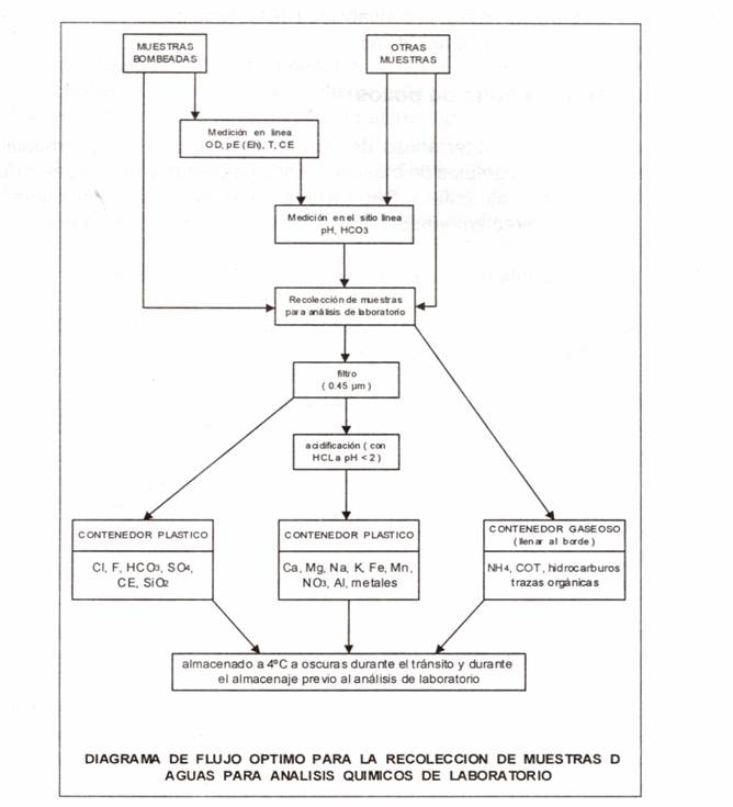
• Recolección de información existente. • Inventario de pozos. Permitirá conocer las características de los pozos y el grado de explotación de las aguas subterráneas. • Geología de superficie, del subsuelo y estructural. Permite definir la geomorfología de la zona, el tipo de rocas presentes en el subsuelo y localización de fallas geológicas y grado de fractura miento de las rocas. • Perforaciones de pozos de estudio. Permite conocer la litología del subsuelo, tipo de rocas, espesores de las capas litológicas, realizar pruebas de bombeo y tomar muestras de agua para determinar su calidad. • Estudios de geoeléctrica. Consisten en la ejecución de sondeos eléctricos verticales conocidos como (SEV) que miden la Resistividad eléctrica de las capas presentes en el subsuelo desde la superficie del terreno; mediante la aplicación de una corriente eléctrica. La resistividad está íntimamente relacionada con la naturaleza de la roca, el contenido y calidad del agua que almacenan. Los estudios de geoeléctrica son una importante herramienta de trabajo en la localización de pozos nuevos a perforar, especialmente en zonas donde no existen. Mas no es definitiva porque su interpretación debe está acompañada de un buen conocimiento de la geología de la zona. Lo mejor es correlacionar estos perfiles eléctricos con los perfiles litológicos de pozos existentes para tener una mejor garantía en la interpretación.
Hidráulica subterránea. Consiste en el cálculo de los parámetros hidráulicos de los acuíferos y de los pozos que captan estos acuíferos mediante la realización de pruebas de bombeo en pozos de producción y la construcción de pozos de observación, condición indispensable para determinar todos los parámetros. El pozo de bombeo y el de observación deben ser de características similares en cuanto a profundidad y diseño, localizados relativamente cerca el uno del otro, a distancias no mayores de 100 mts. En el pozo de bombeo se mide el caudal y los niveles del agua con respecto al tiempo de bombeo y en el pozo de observación sólo se miden los niveles del agua, no se bombea. Hidroquímica. Permite caracterizar la calidad bacteriológica y físico-química de las aguas subterráneas para clasificarlas, determinar su uso, y definir el tipo de tratamiento a seguir para su consumo. Balance Hídrico. Es la herramienta más importante para determinar el volumen de aguas subterráneas disponible y aprovechable de manera sostenible. Permite calcular el volumen de recarga que reciben los acuíferos en un tiempo dado y se considera como el volumen máximo a extraer para mantener el equilibrio en el sistema de aguas subterráneas.
Generalmente el volumen de agua almacenada en los acuíferos es mucho mayor que el volumen de recarga que reciben anualmente. Por lo tanto, es muy importante tener bien claro que el caudal o volumen máximo del agua disponible en una región a ser extraída sin originar daños irreversibles al sistema y al medio ambiente es el volumen de recarga anual que reciben los acuíferos y esto depende en gran medida de las condiciones climáticas de la zona y el régimen de extracción de los pozos existentes. GESTIÓN La gestión de aguas subterráneas es el conjunto de guías, normas, leyes, reglamentos y actividades dirigidas a sostener, conservar, proteger y restaurar los acuíferos. Hace referencia a la cantidad y calidad del agua extraíble de los acuíferos, que debe hacerse en forma compatible a la demanda a cubrir, con el medio ambiente y con la ordenación y uso del territorio. En Colombia, la gestión o control de la explotación de las aguas subterráneas está regida por el siguiente marco administrativo legal. Marco Legal. • Regido por el Gobierno Nacional. • Normas legales:
• Ley 99 de 1993 • Decreto Ley 2811 de 1974" Código de Recursos Naturales y de Protección del Medio Ambiente" • Decreto reglamentario 1541 de 1976. Marco Administrativo. Las entidades reguladoras del recurso son: Ministerio del Medio Ambiente, Corporaciones Autónomas Regionales (CARS) y los Departamentos Administrativos de gestión del Medio Ambiente en ciudades que tengan una población mayor a un millón de habitantes. Algunas corporaciones autónomas regionales han expedido Acuerdos previamente concertadas con los gremios de la región para establecer un control más efectivo y eficaz de la explotación de las aguas subterráneas. La entidad encargada de la Investigación hidrogeológica en el país es el INGEOMINAS. Mecanismos Administrativos. Permisos para la perforación de pozos. Para emitir este permiso existen 2 modalidades:
a. En regiones donde existen estudios hidrogeológicos completos se emite un concepto técnico donde se establecen las normas técnicas (en cuanto a localización y especificaciones técnicas de construcción de cada pozo) y los requisitos legales que se debe presentar una vez se construya el pozo. Es decir que si el concepto técnico es favorable automáticamente se constituye en el permiso para perforar. b. .En regiones donde no existen estudios hidrogeológicos. El usuario debe solicitar el permiso de exploración presentando un estudio hidrogeológico local del sitio donde se va a perforar el pozo. Las CARS lo analizan y emite el permiso de exploración. Una vez se haga la perforación exploratoria, los resultados se envían a las CARS y esta emite el permiso definitivo de construcción, en caso de ser favorable. Una vez construido el pozo, el usuario debe solicitar a las CARS la licencia de aprovechamiento del pozo (concesión de aguas), adjuntando las características técnicas del pozo y el soporte legal de posesión del predio. La CAR emite la resolución de licencia de aprovechamiento de cada pozo, donde se establece el caudal de explotación y el régimen de operación (tiempo de bombeo). La vigencia de la licencia de aprovechamiento se otorga por un período equivalente a la vida útil del pozo.
Mecanismos Técnicos de Control. • Medición de niveles estáticos. • Medición de niveles de bombeo y caudales • Supervisión de la construcción de pozos • Muestreo y análisis de la calidad del agua • Balance hídrico anual Todo lo anterior permite controlar la respuesta de los acuíferos a la explotación a que están siendo sometidos. Si la gestión es mala o deficiente se presentará un descenso progresivo en los niveles del agua y lógicamente una reducción del rendimiento de los pozos afectando seriamente la sostenibilidad del recurso y el medio ambiente, además de las pérdidas económicas que podrían ser cuantiosas dependiendo de la magnitud de la explotación. PROTECCIÓN DE LAS AGUAS SUBTERRÁNEAS. ¿Qué es protección? El término protección incluye todo el conjunto de actividades y disposiciones cuyo objetivo es la conservación de las aguas subterráneas, en términos de cantidad y calidad, que permitirá una explotación eficiente de los acuíferos a largo plazo, especialmente como fuente segura y confiable de abastecimiento de agua potable.
El concepto va ligado al de uso sostenible de los recursos naturales.
Así, protección ambiental y desarrollo económico se complementan en vez de competir uno contra el otro. El desarrollo sostenible implica asegurar la disponibilidad de recursos de agua mediante la adecuada operación, mantenimiento y reposición de las obras y captaciones, en este caso de los pozos profundos. Es una necesidad social y moral.
¿Contra qué tenemos que protegerlos?
Debemos protegerlos principalmente contra la sobreexplotación y la contaminación.
¿Qué es sobreexplotación?
Es la condición en la cual la extracción de aguas subterráneas, en una cuenca dada, es mayor que la recarga que reciben. Esta explotación excesiva conduce a una reducción en la disponibilidad del recurso a largo plazo, como resultado del descenso o profundización de los niveles de agua, la entrada de agua de mala calidad y efectos negativos muy costosos para el medio ambiente y el desarrollo económico.
Causas de la sobreexplotación: Perforación de un número excesivo de pozos sin ningún control. Ausencia de estudios hidrogeológicos en las zonas donde son ampliamente utilizadas las aguas subterráneas. Desconocimiento del volumen de recarga que reciben periódicamente los acuíferos .. Concentración de pozos de producción en pequeñas áreas: urbanas, industriales o de riego intensivo. Cualquier extracción de aguas subterráneas origina cierto descenso de los niveles del agua y un grado de interferencia. Por esto, en zonas donde no se realice una medición periódica de los niveles del agua de los pozos que estén en producción, como estrategia de control, lo más probable es que se llegue a una situación de sobreexplotación. Si bien toda explotación de las aguas subterráneas debe tener ciertos efectos colaterales negativos, nos preocupa principalmente aquellas condiciones que tienen serias consecuencias, tales como: • Disminución en el rendimiento de pozos cercanos y/o grandes aumentos en sus costos de bombeo. • Migración, mediante intrusión lateral o vertical de agua salina de zonas costeras o de otro origen.
• Infiltración inducida de aguas subterráneas de baja calidad desde un acuífero mas superficial. • Impactos inaceptables en las aguas superficiales, tales como lagos y ríos, debido a pérdidas por infiltración inducida. • Hundimiento del terreno ocasionando problemas estructurales en los edificios, y modificaciones inesperadas en el drenaje de la tierra y los flujos en el alcantarillado. ¿Qué es contaminación de aguas subterráneas? Es el deterioro de la calidad de las aguas como resultado de contaminación por actividades humanas en la superficie del terreno. FUENTES DE CONTAMINACIÓN. Pueden ser clasificadas como puntuales y dispersas. En la figura se pueden observar las fuentes más comunes de contaminación de las aguas subterráneas. Puntuales. Cuando son generadas en sitios específicos como plantas industriales (tanques de almacenamiento de productos tóxicos), lagunas de tratamiento de aguas -
residuales municipales e industriales, sitios de disposición de residuos sólidos (basureros o rellenos sanitarios). Son fácilmente identificables.
Dispersas. Cuando son generadas sobre grandes áreas geográficas como urbanizaciones o asentamientos humanos sin alcantarillado y el cultivo agrícola intensivo donde se utiliza gran cantidad de fertilizantes inorgánicos y pesticidas.
Los tipos de contaminantes más comunes de aguas subterráneas son:
• Químicos: Orgánicos, inorgánicos y metales pesados.
• Biológicos: Virus, bacterias y protozoos.
¿Cómo llegan estos contaminantes a las aguas subterráneas? Como los desechos contaminantes son producidos por la actividad humana en la superficie del suelo, para que estos lleguen a los acuíferos deben atravesar primero el suelo (capa vegetal), en donde no ha sido removido, y luego la zona no saturada, sitios donde ocurre una gran eliminación y atenuación de contaminantes que depende del tipo de contaminante y de las características hidráulicas de la zona no saturada. Estas condiciones determinan el mayor o menor tiempo de residencia de estos contaminantes en la zona no saturada, razón por la cual se establece como la protección natural de las aguas subterráneas. Muchos contaminantes, especialmente los que son muy móviles y estables, como los nitratos por ejemplo, llegan finalmente a los acuíferos contaminándolos. Cuando están en el acuífero se desplazan principalmente en dirección del flujo subterráneo y el único proceso que puede eliminarlos es la dilución que será más efectiva en la medida en que los acuíferos sean bastante permeables y tengan gran capacidad de almacenamiento.
REMEDIACIÓN DE ACUÍFEROS. Un acuífero contaminado en la práctica es un acuífero condenado porque su remediación es en general muy costosa y difícil de realizar debido a que las aguas subterráneas no son visibles, y el acceso a ellas es difícil, por lo tanto, la mejor manera de controlar la contaminación es la prevención y esto se puede lograr mediante un control continuo y concertado de las actividades humanas y sus procesos productivos, no solo por parte de las entidades reguladoras sino de la comunidad en general, incluidas las instituciones que tengan que ver con el recurso y los contaminadores que la generan, puesto que todos en general somos potenciales usuarios de las aguas subterráneas, no solo en nuestro país, sino en el mundo entero. Es un recurso que hay que proteger y conservar aprovechándolo de una manera racional y eficiente.
ACUÍFERO. Formación geológica o capas del subsuelo que almacenan o trasmiten agua por poros y grietas, proporcionando cantidades apreciables de agua que puede ser extraída en forma económica. Se asemejan a depósitos o embalses subterráneos que almacenan y permiten la movilización del agua. En acuíferos de formaciones granulares (gravas y arenas de río) el agua ocupa la totalidad de los poros o huecos que existen entre los granos que estén comunicados entre sí, se les denomina acuíferos por porosidad. Mientras que en rocas fisuradas o agrietadas, el agua circula por las fisuras diaclasas, grietas o fracturas que existen en ellas y se denominan acuíferos por fracturación. Todo acuífero debe almacenar y permitir la circulación del agua, por esto, las formaciones o capas arcillosas no se consideran acuíferos porque a pesar de almacenar gran cantidad de agua no permiten su circulación.
TIPOS DE ACUÍFEROS.
Los acuíferos se clasifican de acuerdo con la presión hidráulica del agua encerrada en los mismos se denominan ACUIFEROS LIBRES o FREÁTICOS a aquellos en los cuales existe una superficie libre de agua dentro de ellos, que está en contacto directo con el aire es, decir, a presión atmosférica. En la figura 6 se puede apreciar un pozo construido en este acuífero llamado POZO FREÁTICO (Pozo No.1). Al nivel del agua en estos pozos se le denomina NIVEL FREÁTICO. En el caso de que se perforen varios pozos en este tipo de acuíferos, la unión de los niveles freáticos forma una superficie llamada SUPERFICIE FREÁTICA. Estos acuíferos son los que mayor recarga reciben por su proximidad a la superficie del terreno. Reciben toda el agua lluvia infiltrada a través del suelo. Su zona de descarga generalmente coincide con un río o un lago.
ACUIFEROS CONFINADOS. Son aquellos que se localizan entre 2 capas o estratos impermeables, que lo confinan. El agua contenida en ellos está sometida a una presión superior a la atmosférica y ocupa la totalidad de los poros o huecos de la formación geológica que lo contiene, saturándolo totalmente. Los pozos que captan este tipo de acuífero se llaman POZOS ARTESIANOS (Pozo No.2) o de presión, su nivel del agua se localiza generalmente por encima de su techo o límite superior denominándose NIVEL PIEZOMÉTRICO. Cuando el nivel piezométrico de un acuífero o pozo artesiano se localiza por encima de la superficie del terreno da origen a flujos saltantes que salen a la superficie sin necesidad de bombearlos, por esto, a estos pozos se les llama SALTANTES o SURGENTES. (Pozo No. 3). A la superficie que une los niveles piezométricos de pozos construidos en acuíferos confinados se le denomina SUPERFICIE PIEZOMÉTRICA. ZONA DE RECARGA Y DESCARGA DE ACUÍFEROS. Recarga: Es el volumen de agua que recibe un acuífero o sistema de acuíferos por unidad de tiempo, generalmente se calcula en forma anual.
Zona de recarga: Es el sitio donde se localiza la recarga o alimentación de agua de los acuíferos. Zona de descarga: Así como el agua tiene una zona de entrada a los acuíferos existe otra zona por donde sale de ellos llamada zona de descarga. En la zona de descarga de un acuífero se puede dar origen a un manantial. Los acuíferos generalmente descargan en ríos, lagos, lagunas, a otros acuíferos o directamente al mar. Los acuíferos confinados tienen su zona de recarga casi siempre lejos, en sus áreas de afloramiento en la superficie. Su zona de recarga puede ser el cauce de un río en su zona alta; o un lago o a través de fallas geológicas o grandes conos aluviales. Su zona de desagüe o descarga se localiza lejos, pueden descargar en otros acuíferos o eventualmente aflorar en lagos o ríos. PRACTICA DE CAMPO Este tema debe ser presentado en forma de charla introductoria con ayudas didácticas como acetatos y dispositivas que permiten una mejor comprensión de lo que se presenta se debe complementar con la práctica de campo, donde se debe hacer un reconocimiento de la zona,
analizar el tipo de acuíferos que puedan existir, localizar zonas de recarga en forma aproximada y visitar un sitio donde existan 2 pozos: Un aljibe y un pozo profundo para medir sus niveles y explicar lo referente a los niveles del agua en acuíferos libres y confinados. Explicar la importancia del recurso y sus usos. Observar la calidad física del agua subterránea.
PARÁMETROS HIDRÁULICOS FUNDAMENTALES DE LOS ACUÍFEROS. Para entender cómo funciona un pozo es necesario comprender también cómo funcionan los acuíferos porque de estos depende su alta o baja producción. Si los acuíferos se asimilan a "embalses subterráneos" con una recarga, una descarga y un determinado funcionamiento es fácil entender que existen unos parámetros que convenientemente utilizados, nos permiten cuantificar su funcionamiento. Estos parámetros son: • Porosidad
• Permeabilidad (Transmisividad) • Coeficiente de almacenamiento POROSIDAD: Es el volumen de poros conectados entre sí por unidad de volumen total. Se denomina con la letra M V total de la muestra = V sólidos + V huecos V: Volumen
Sin embargo, de las reservas de agua de los acuíferos solo es recuperable mediante pozos la que es liberada por la acción de la gravedad que es una pequeña parte de la porosidad total y se llama porosidad eficaz (Me). Luego el cálculo del volumen de reservas o almacenamiento de los acuíferos está condicionado por la porosidad eficaz. M total = Mr + Me Mr : Porosidad de retención específica Mr: Es el volumen de agua que queda retenida en la superficie de los granos sólidos del acuífero.
La porosidad eficaz varía entre 0,01 (1 %) Y 0,4 (40%). Ejemplo: Un acuífero compuesto por gravas y arenas que tiene 100 Km2 de superficie y un espesor saturado de 50 m puede almacenar el siguiente volumen de agua. V = 10 x 10 x 106 m2 x 50 m x Me
b : Espesor saturado del acuífero. En los acuíferos libres este volumen es variable, en los confinados es constante. PERMEABILIDAD (Ley de Darcy). En 1856 el ingeniero Henry Darcy descubrió la ley que regula el movimiento de las aguas subterráneas en un medio poroso midiendo el caudal (Q) en función de permeabilidad del medio y observó que este era igual a:
A: área de la sección a través la cual se produce el flujo de agua. h : la diferencia de carga o de niveles el agua entre la entrada y la salida I : el recorrido que debe realizar el agua Ah = i, i: gradiente hidráulico, no tiene dimensiones y se da en porcentaje.
Si tenemos en cuenta que:
La velocidad media del agua en el acuífero es igual a la permeabilidad del acuífero multiplicada por el gradiente hidráulico; pero como el acuífero tiene una característica muy importante que es la porosidad eficaz (Me) esta afecta el valor de la velocidad real del agua así:
Podemos definir la PERMEABILIDAD como el caudal que pasa por una sección unitaria del acuífero con gradiente hidráulico igual a 1 (100%) a una temperatura dada. Se designa con la K.
La permeabilidad tiene las dimensiones de una velocidad e indica la capacidad que tiene un acuífero para permitir el movimiento del agua.
Si en vez de altura unitaria (1). se considera el espesor total saturado (b) el concepto es de TRANSMISIVIDAD y se designa con la letra 1.
Transmisividad : Es el caudal que circula por una franja de ancho unitario (1) Y altura igual al espesor saturado del acuífero bajo un gradiente hidráulico unitario (1) a una temperatura dada.
La Permeabilidad y la Transmisividad dependen de la temperatura dada porque la viscosidad del fluido y su peso específico dependen de la temperatura; al cambiar la temperatura cambian estas características y los valores de K y T cambian. COEFICIENTE DE ALMACENAMIENTO (S): Indica el volumen de agua que se obtiene al disminuir en una unidad (1) el nivel piezométrico de un prisma de acuífero de base unitaria = 1 x 1 (unidad de área) y altura igual al espesor saturado del mismo. Se designa con la letra S y no tiene dimensiones, se da en porcentaje (%). En los acuíferos libres el Coeficiente de almacenamiento equivale a la porosidad eficaz (Me) ya que el agua procede del vaciado o drenaje de los poros.
En los acuíferos confinados el agua procede de 2 pequeños efectos elásticos: La compresión física (apretamiento) del acuífero y la expansión del agua contenida en este, cuando la presión o carga (nivel del agua, en este caso nivel piezométrico) desciende por efecto del bombeo. Siendo esta la única forma de obtener agua de un acuífero confinado. El valor de S en acuíferos libres es similar a la Me y varía desde 0,01 (1 %) hasta 0,35 ( 35%) Y en acuíferos confinados va desde 0,00001 (1 x 10-5) hasta 0,001 (1 x 10-3). Estos parámetros T y S se obtienen mediante la ejecución de pruebas de bombeo con un mínimo de dos pozos de características similares (profundidad y diseño), cercanos el uno del otro (10 a 50 m), uno se bombea y se llama pozo de producción, en el se miden el caudal y los niveles del agua y el otro llamado pozo de observación, no se bombea, solo se miden los niveles del agua. Los niveles del agua en ambos pozos se deben medir en forma simultánea con respecto al tiempo de inicio del bombeo. En resumen estos parámetros son muy importantes porque definen las características hidráulicas de los acuíferos .
La Transmisividad indica cuánta agua se mueve a través de la formación y el Coeficiente de almacenamiento indica la cantidad que puede ser obtenida por bombeo. RADIO DE INFLUENCIA (R) es la distancia que hay desde el centro del pozo hasta el límite del cono de abatimiento. Este radio depende de los parámetros hidráulicos de los acuíferos (T y S), del caudal y el tiempo de bombeo del pozo. Se calcula así:
Este radio es mayor en los conos de abatimiento que rodean a pozos que captan acuíferos confinados y menor en los que captan acuíferos libres. PARÁMETROS HIDRÁULICOS DE UN POZO. Para definir los parámetros hidráulicos de un pozo profundo primero se debe saber:.
¿Qué es un POZO PROFUNDO? Es una perforación vertical que se hace en el terreno de forma cilíndrica y de diámetro mucho menor que su profundidad. Una vez hecha la perforación se instala un tubo vertical dentro de ella, el cual tiene unas secciones de tubería llamadas filtros que se instalan en frente de los acuíferos para que el agua penetre y pueda ser bombeada a la superficie del terreno. En la figura se pueden observar los diferentes parámetros hidráulicos de un pozo.
Cono de Abatimiento. Cuando un pozo se bombea el agua fluye hacia él a través de los filtros esto hace que el nivel del agua baje rápidamente estableciéndose un alto gradiente hidráulico que hace o permite que el agua se mueva hacia él en forma radial. La superficie piezométrico o la línea que une los niveles del agua cuando se bombea después de un largo tiempo toma la forma de un cono invertido tomando como centro o eje, el pozo, comúnmente llamado Cono de Abatimientos o de Descensos. Cuando un pozo se bombea se pueden medir los siguientes parámetros: Nivel estático (NE): Es la distancia vertical entre el nivel del terreno y el nivel del agua en el pozo antes de iniciar el bombeo. Nivel de bombeo (NB): Es la distancia vertical entre el nivel del terreno y el nivel del agua después de iniciado el bombeo. Abatimiento (s): Es el descenso del nivel del agua que presenta un pozo cuando se bombea. Es la distancia vertical entre el nivel de bombeo y el nivel estático y se designa como s. s = nivel de bombeo -- nivel estático.
Caudal: Es la medida de la cantidad de agua que se extrae de un pozo. Se designa como Q. Las unidades mas utilizadas son: Litros por segundo (Lt/seg). Galones por minuto (GPM) Metros cúbicos por hora (m3/hora) Capacidad específica. Es el caudal o la cantidad de agua que se produce en el bombeo de un pozo, en un acuífero, por cada metro (o unidad de longitud) que desciende el nivel del agua dentro de él. Es el cociente entre el caudal bombeado y el abatimiento producido:
Por ejemplo si un pozo bombea 50 litros por segundo (IVseg) y su abatimiento al cabo de 10 horas de bombeo es de 10m, su capacidad específica será de:
Este es el parámetro más importante a medir y controlar durante la operación de un pozo ya que indica su verdadero estado de rendimiento. En la medida que el valor de este parámetro sea menor la eficiencia del pozo se reduce en la misma proporción. PRACTICA DE CAMPO Ejercicio de aplicación para el cálculo de la permeabilidad, utilización de la formula de Darcy y cálculo sencillo de volúmenes almacenado en acuíferos y volúmenes extraíbles por bombeo. Descripción de zonas de recarga y descarga y superficies freáticas y piezométricos, pozos freáticos y pozos artesianos. RESUMEN DE IDEAS • La mayor parte del agua dulce existente en la tierra es subterránea, circula por el subsuelo y procede principalmente de la infiltración en el suelo de las aguas lluvias.
• Las aguas subterráneas son de una importancia vital en el desarrollo social y económico de una región. Utilizadas en forma conjunta con las aguas superficiales proporcionan las mejores prestaciones en cantidad y calidad con el menor costo y la mejor garantía. • Las aguas subterráneas son ampliamente utilizadas para todos los usos especialmente para abastecimiento público, uso industrial e irrigación. Son reservas de gran valor en sequías y situaciones de emergencia. • Para planificar en forma ordenada y sostenible el aprovechamiento de las aguas subterráneas es necesario evaluarlas previamente realizando un estudio hidrogeológico regional o local. • La gestión de aguas subterráneas es el conjunto de normas, leyes, reglamentos o actividades que deben aplicar las entidades encargadas de administrar este recurso para sostener, conservar y proteger los acuíferos. • Las aguas subterráneas se deben proteger contra la sobreexplotación y la contaminación para conservarlas en términos de cantidad y calidad.
• Las fuentes de contaminación de las aguas subterráneas son generadas por la actividad humana. • Los acuíferos son las capas del subsuelo que almacenan y dejan mover el agua. • Los parámetros hidráulicos que definen el comportamiento de un acuífero son la Transmisividad y el Coeficiente de Almacenamiento. La Transmisividad indica cuánta agua se mueve por el acuífero y el Coeficiente de Almacenamiento indica cuánta agua puede ser, extraída por bombeo. • Los parámetros hidráulicos de un pozo son el caudal, el abatimiento y la capacidad específica. La capacidad específica mide el rendimiento de un pozo. EJERCICIOS DE AUTOEVALUACIÓN Ejercicio escrito: • ¿Por qué considera usted que son importantes las aguas subterráneas? • ¿Cree usted que es importante el tema visto? Porqué? • ¿Le ayudará en su trabajo como operador de pozos? Porqué?
• ¿Entiende bien que es un acuífero, los tipos de acuíferos que hay y los niveles del agua que se miden en los pozos? Explique brevemente. • ¿Cuáles son los parámetros hidráulicos de un acuífero • ¿Cuáles son los parámetros hidráulicos que se miden en un pozo? • ¿Por qué es importante conocer estos parámetros? • ¿Cuál es el parámetro que mide el rendimiento o eficiencia de un pozo? • ¿Cómo se calcula? • ¿Qué es un pozo? • ¿Cuáles son los tipos de acuíferos más comunes? • ¿Qué es el nivel estático? • ¿Qué es el nivel de bombeo? • ¿Qué es el transmisividad? • ¿Qué es capacidad específica?
Curso Básico
Capitulo 2 ASPECTOS BÁSICOS DE POZOS PROFUNDOS Y SUS EQUIPOS DE BOMBEO
Pag.25 ...ASPECTOS BÁSICOS DE POZOS PROFUNDOS Pag.25 ...PARTES PRINCIPALES DE UN POZO PROFUNDO Pag.26 ...-El hueco perforado Pag.26 ...-Antepozo Pag.27 ...-Sello sanitario Pag.27 ...-Tubería de revestimiento Pag.27 ...-Filtros Pag.28 ...-Filtro de grava Pag.29 ...-Anclaje Pag.29 ...MÉTODOS DE PERFORACIÓN DE POZOS Pag.29 ...-Excavación manual Pag.31 ...-Método de Percusión Pag.32 ...-Métodos de rotación Pag.33 ...-Rotación circulación directa Pag.36 ...-Rotación circulación inversa Pag.39 ...ETAPAS A DESARROLLAR EN LA CONSTRUCCIÓN DE UN POZO PROFUNDO Pag.39 ...-Localización Pag.41 ...-Sello sanitario Pag.42 ...-Perforación Pag.42 ...-Muestreo y columna litológica Pag.44 ...-Registro eléctrico Pag.46 ...-Diseño del pozo Pag.48 ...-Diámetro del pozo
Pag.49 ...-Diámetro de los filtros Pag.49 ...-Tipos de filtros Pag.51 ...-Perfil de diseño del pozo Pag.52 ...-Selección del filtro de grava Pag.56 ...-Entubado del pozo Pag.57 ...-Instalación del filtro de grava Pag.59 ...-Desarrollo del pozo Pag.59 ...-Unidireccionales Pag.60 ...-Métodos bidireccionales Pag.66 ...-Prueba de bombeo Pag.75 ...-Cálculos y resultados de la prueba de bombeo Pag.77 ...-Ecuación de comportamiento hidráulico Pag.79 ...-Eficiencia del pozo Pag.81 ...-Caudal óptimo de aprovechamiento Pag.84 ...EQUIPOS DE BOMBEO DE POZOS PROFUNDOS Pag.84 ...-CARACTERÍSTICAS GENERALES Pag.84 ...-TIPOS DE BOMBAS Pag.84 ...-UTILIZACIÓN Pag.84 ...-PARTES PRINCIPALES DE LA BOMBA Pag.85 ...-MOTORES DE SUPERFICIE Pag.85 ...-MOTORES SUMERGIBLES Pag.85 ...-SISTEMA ELÉCTRICO DE LOS EQUIPOS DE BOMBEO
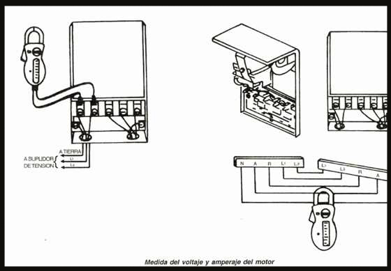
-NORMAS DE INSTALACIÓN DE BOMBAS SUMERGIBLES ---Adecuado enfriamiento ---Con protecciones eléctricas adecuadas ---Control de frecuencia de encendido ---Uso de válvulas de retención ---Efectos de torsión ---Cable de alimentación eléctrica ---Suministro de energía adecuada VENTAJAS Y DESVENTAJAS DE LAS DIFERENTES BOMBAS DE POZOS PROFUNDOS -Bomba turbina -Bomba sumergible SELECCIÓN DEL EQUIPO DE BOMBEO -Curva característica de la bomba -Numero de etapas o impulsores -Diámetro de columna o tubería de conducción del agua -Potencia requerida por la bomba -Potencia del motor
PRESENTACIÓN En este segundo capítulo se hará una descripción general de las partes principales de un pozo profundo. Luego se enumerarán los diferentes métodos de construcción de pozos más utilizados. Se hará una descripción paso a paso de las etapas a desarrollar durante la construcción de un pozo profundo en uno de los métodos más utilizado en nuestro país, incluida la realización de la prueba de bombeo la cual determina la producción del pozo, sus características hidráulicas, la eficiencia de construcción y el equipo de bombeo a instalar. La segunda parte está dedicada a describir los diferentes equipos de bombeo que se utilizan en los pozos profundos, cuáles son sus características, partes principales, ventajas y desventajas, curvas características de las bombas y selección del equipo de bombeo. Estos temas son muy importantes porque de las labores que se describen, algunas de ellas son las mismas que se deben desarrollar durante la operación y mantenimiento de pozos. También permiten al participante tener un conocimiento integral de la obra de captación.
Para una mejor comprensión de los temas desarrollados es muy importante la práctica de campo donde se podrán observar las etapas de construcción de un pozo, conocer los diferentes equipos de bombeo, sus partes principales y las medidas que se realizan durante una prueba de bombeo. OBJETIVOS Al finalizar es capitulo el participante debe estar en capacidad de: • Identificar las partes principales de un pozo profundo y las etapas a desarrollar durante su construcción. • Reconocer e identificar los diferentes equipos de bombeo utilizados en los pozos profundos, sus partes y características principales de instalación y operación.
Las partes principales de un pozo profundo como se observa en la figura y son:
El hueco perforado. Es la perforación que se realiza en el subsuelo con el objetivo de atravesar capas permeables que contengan agua (acuíferos) para ser captadas mediante un tubo metálico. Esta perforación debe tener un diámetro y una verticalidad tal que debe permitir la instalación de una tubería de un diámetro menor y del filtro de grava que la rodea. Esta perforación se hace con un equipo de perforación mecánico o hidráulico. Antepozo. Es una obra civil que se hace en la boca del pozo al inicio del proceso de perforación para estabilizar su parte superior y controlar probables derrumbes superficiales. Consiste en un hueco-excavado manualmente de dos a tres metros de profundidad de un diámetro tal que permita la instalación de una tubería en lámina de hierro de un diámetro entre 24" y 36" según sea el diámetro del pozo. Entre esta tubería y el hueco excavado debe quedar un vacío o espacio anular mínimo de 3" que debe ser rellenado con mortero.
Sello sanitario. Es la protección sanitaria que tiene el pozo contra la contaminación procedente de la superficie o de acuíferos superiores contaminados. Consiste en aislar las primeras capas atravesadas en la perforación por medio de una lechada de cemento o mortero cuya profundidad puede oscilar entre 20 y 50 m dependiendo de la profundidad del pozo. Adicionalmente se le puede instalar una tubería metálica de acero para garantizar la impermeabilidad del sello al máximo. Tubería de revestimiento. Es la tubería que se instala en forma vertical dentro del hueco perforado. Es generalmente de acero al carbón o PVC de un diámetro que varía entre 6 y 18 pulgadas con espesores de 14 a 3/8 de pulgada. Se instala soldada y bien nivelada. Debe quedar totalmente vertical dentro del hueco perforado. Filtros. Es el área de captación del pozo por donde entra el agua del acuífero que se está aprovechando.
Es un tubo del mismo diámetro de la tubería de revestimiento que tiene unas aberturas o perforaciones para que el agua del acuífero pueda entrar al pozo. Estos filtros pueden ser hechos manualmente o con equipos y en materiales especializados siendo los más utilizados los de acero inoxidable y PVC. Las características de los materiales de estos filtros deben estar acordes a la calidad del agua del acuífero que se está aprovechando para tener una buena durabilidad. Filtro de grava. Se instala en el espacio anular o vacío que existe entre el hueco perforado y la tubería de revestimiento, va continua desde el fondo del pozo hasta la superficie. Garantiza en alto grado el buen rendimiento del pozo puesto que su función es la de retener las arenas que tenga el acuífero para que el agua salga limpia y sin sedimentos en suspensión. Esta grava debe ser redondeada, de río o cantera, bien seleccionada, redonda, y limpia. Puede ser de cuarzo o silícea y su tamaño depende del tamaño de la arena que tiene el acuífero que se está captando.
Anclaje. Son los elementos que se instalan en la boca del pozo para sostener la tubería de revestimiento desde la superficie, puesto que esta nunca debe quedar apoyada sobre el fondo de la perforación sino colgada desde la superficie hasta que sea rellenado de grava. Garantiza la verticalidad del pozo y consiste en dos rieles de acero de dos a tres metros de largo cada uno apoyados sobre la superficie del terreno y soldados al tubo del pozo por medio de platinas de acero. Evitan cualquier desplazamiento vertical de la tubería de revestimiento del pozo. Sobre el anclaje se construye la base de concreto en la cual se apoya la bomba. MÉTODOS DE PERFORACIÓN DE POZOS. Los métodos de perforación de pozos más utilizados en nuestro medio son: Excavación manual, percusión y sistemas de rotación. Excavación manual. Es una excavación de tipo manual que se hace en el suelo para captar el primer nivel de aguas subterráneas que se encuentra en el subsuelo.
Se les llama aljibes y se construyen en diámetros entre uno y dos metros, revestidos con ladrillo, tubería de cemento o concreto y su profundidad puede llegar hasta 20 h1. Se utilizan para uso doméstico en la zona rural. El agua se extrae con una pequeña bomba o con balde. En la figura se puede observar un pozo excavado manualmente.
Método de Percusión. Este sistema utiliza una máquina de percusión mecánica y en la que se perfora con herramientas de cable, levantando y dejando caer una pesada sarta dentro del hueco. El barreno o broca que va en la punta inferior de la sarta, tritura la roca dura y la convierte en pequeños fragmentos. Estos fragmentos se mezclan con el agua existente en las capas que se van atravesando formando un lodo, el cual es retirado periódicamente con una cuchara para que la perforación avance en forma normal. Esta cuchara es simplemente un tubo hueco con una válvula de retención, se sube y baja por medio de un cable de acero. Con esta cuchara se sacan las muestras de los materiales perforados a medida que se va profundizando. En la figura se observa un equipo de percusión. Este sistema se utiliza especialmente en rocas duras donde los otros sistemas tienen muchas limitaciones. También se utiliza en rocas o formaciones suaves pero con especial cuidado puesto que el fuerte golpeteo de la herramienta produce derrumbes en zonas inestables por lo que es necesario ir entubando el pozo en la medida en que avance la perforación.
Métodos de rotación.
El método de perforación por rotación consiste en perforar un hueco mediante la acción rotatoria de una broca y remover los fragmentos perforados con un fluido que se hace circular a medida que la perforación avanza. Este fluido puede ser agua o lodo.
Para la perforación por rotación se utilizan máquinas mecánicas o hidráulicas y dependiendo de la forma de circulación del fluido de perforación se utilizan dos sistemas: circulación inversa y circulación directa. En la figura se observa una máquina de rotación y la disposición del sistema de circulación directa.
Rotación circulación directa.
El método de rotación mediante circulación directa utiliza como fluido o líquido de perforación lodo bentonítico, que es una mezcla de agua y bentonita (arcilla) que adquiere ciertas características de viscosidad y densidad durante la perforación y tiene como función transportar en suspensión a la superficie los fragmentos o sedimentos perforados, forma una costra de lodo en las paredes del pozo para ir sellándolo y evitar derrumbes en zonas inestables.
La forma como circula el lodo de perforación es la siguiente y se puede observar en la figura.
Esquema de funcionamiento
Se prepara el lodo en una piscina excavada en el suelo, cuando ya adquiere la viscosidad adecuada, se extrae con una bomba de Iodos de pistón de alta presión y se inyecta a través de la tubería de perforación que tiene en su borde inferior una broca ticónica, tipo "piña" que es la que perfora las capas del subsuelo.
Esta broca tiene unos orificios por donde sale el lodo, refrigerándola, luego este sube verticalmente por el espacio anular entre el hueco perforado, que es del mismo diámetro de la broca que se esté usando, y la tubería de perforación, sale a la superficie y descarga a una piscina llamada de sedimentación donde se depositan los sedimentos perforados. Por rebose el lodo sale y cae a la piscina de succión de donde se vuelve a bombear nuevamente continuando su circulación en el circuito. Las muestras de las capas perforadas se toman en la boca del pozo con una canastilla. Se colectan metro a metro se lavan y se almacenan en bolsas numeradas conforme a su profundidad para levantar el perfil litológico del pozo. Este sistema es el más utilizado en nuestro medio, se puede emplear en cualquier tipo de formación o rocas, es bastante seguro pero es de mucho cuidado sobre todo en el manejo del lodo, el cual debe ser extraído totalmente una vez se construya el pozo. Sino se extrae todo afectará el rendimiento del pozo porque los filtros y los acuíferos quedarían taponados. Ventajas: • Se puede utilizar en cualquier tipo de roca o formación.
• El lodo controla bien la estabilidad de las paredes del pozo. • No tiene límites de profundidad, depende de la capacidad del equipo de perforación. Desventajas: • Se debe perforar el mismo hueco en diámetros crecientes. Varias ampliaciones dentro del mismo hueco. • Hay que extraer totalmente el lodo de perforación porque sella los acuíferos. • Desarrollo más exigente y costoso. • El muestreo es más exigente. Rotación circulación inversa. En este sistema el fluido de perforación utilizado es AGUA LIMPIA Y su sentido de circulación es inverso o contrario al utilizado en la circulación directa. El esquema de funcionamiento se puede observar en la siguiente figura.
Esquema de funcionamiento
El agua se almacena en una piscina excavada en el suelo de un tamaño mayor que las utilizadas para el lodo, por medio de un canal superficial se conduce por gravedad hasta la boca de la perforación, bajando por el espacio anular comprendido entre el hueco que se perfora y la tubería de perforación. Para que haya circulación, el agua y el material perforado se extrae con una bomba centrifuga de gran diámetro o un compresor. El agua pasa por una abertura grande que tiene la broca en su interior y sale succionada por la tubería de perforación hasta la superficie descargando en la piscina donde, por sedimentación, se separa el material perforado del agua, que por rebose regresa nuevamente al pozo.
En el tubo de descarga de la bomba se toma la muestra del material perforado con una canastilla. Las brocas utilizadas en este sistema pueden ser tricónicas pero las más comunes son del tipo aleta, de acero. Estas brocas van cortando las capas que se atraviesan en la perforación, no las tritura ni las muele, razón por la cual este sistema se utiliza únicamente en formaciones suaves o blandas. Las muestras obtenidas no se alteran y se extraen tal como se encuentran en el subsuelo. Como no se trituran salen completas. Su muestreo es muy confiable y preciso porque la muestra obtenida sale bombeada rápidamente y el material tal como es. Otra gran ventaja de este sistema es que se perfora en diámetros definitivos desde el inicio haciendo más rápido el proceso de construcción y al no .utilizar lodo, el desarrollo del pozo es más rápido y sencillo. Ventajas: • Muestras iguales a como están en el subsuelo • Rápida perforación • No utiliza lodo, luego la limpieza del pozo es más rápida • Pozos más eficientes
Desventajas: • Máxima profundidad de perforación 200 m • No se puede utilizar en rocas o formaciones duras • Requiere mucha agua disponible en el sitio • Muy riesgoso en zonas inestables.
Para que el participante logre entender en forma fácil como se construye un pozo se hará una descripción sencilla de las labores que se realizan en cada una de las etapas de construcción con un equipo de perforación por rotación. Localización. En la localización de un pozo de abastecimiento público lo más importante a tener en cuenta es: Altura topográfica. En lo posible se debe localizar en un sitio alto para ganar presión al distribuir el agua. Sin embargo, muchas veces el mejor sitio para perforar un pozo se localiza en las partes bajas. El agua se debe buscar donde está, no donde la queremos y a veces no hay. Es mejor conducir el agua por tubería que garantiza un suministro continuo, a un pozo deficiente que no produce la cantidad de agua necesaria.
Localización de focos de contaminación. Se deben ubicar todos los focos de contaminación cercanos al sitio del pozo, como rellenos sanitarios, basureros, lagunas de tratamiento de aguas residuales domésticas, municipales e industriales, tanques sépticos y sus campos de infiltración si los tienen, pozos de absorción, letrinas y todos los sistemas que descarguen aguas residuales al suelo o a otro pozo de agua abandonado. También se deben tener en cuenta las estaciones de servicio de venta de combustibles, por el peligro de la filtración de los tanques enterrados o de cualquier otro tipo de tanque enterrado o en superficie que tenga materiales tóxicos. La distancia mínima que debe existir entre un pozo y una letrina, un tanque séptico o un pozo de absorción es de 50 metros. La distancia mínima que debe existir con un relleno sanitario, basurero, un tanque enterrado con tóxicos, lagunas es de 500 m. Estas distancias se deben tomar como indicativas solamente y sirven como normas generales de protección. Esta distancia depende de las características del suelo y del subsuelo, de su capacidad de eliminar o dejar mover los contaminantes.
Tener en cuenta la localización de la planta de tratamiento y el tanque de almacenamiento en el caso de que estén construidos. Cuando aún no se han construido lo mejor es tener toda la infraestructura junto al pozo: sistema de tratamiento y tanque de almacenamiento. Si el pozo es de reemplazo debe quedar a una distancia mínima de 50 m del antiguo, el cual debe ser sellado rigurosamente. Sello sanitario. En un pozo de abastecimiento público la construcción del sello sanitario es lo que primero se debe hacer para evitar cualquier riesgo de contaminación desde el inicio de la perforación. Inicialmente se hace una perforación de un diámetro tal que permita la instalación de un tubo metálico de un diámetro mayor que la tubería de revestimiento del pozo más el filtro de grava. En el espacio anular entre el hueco perforado y el tubo metálico se instala una lechada de cemento de un espesor mínimo de tres pulgadas. Su profundidad depende de las características de diseño del pozo. El cemento debe ser inyectado con una bomba por medio de tubería. El fondo del sello debe quedar apoyado sobre una roca o capa impermeable, como arcilla, para garantizar un mayor grado de impermeabilización.
Perforación. La perforación se realiza con un equipo de rotación, por el sistema de circulación directa, se utilizan brocas tricónicas, tipo piña y el fluido de perforación es lodo bentonítico. Inicialmente se hace un sondeo exploratorio en diámetro pequeño 8" o 12" hasta la profundidad total, luego después de definido el diseño del pozo se amplía a los diámetros y profundidades definitivas. Los controles más importantes que se deben llevar son: Rata de perforación para determinar la dureza del terreno. Viscosidad y densidad del lodo de perforación para mantener la circulación de lodo en forma constante. Recolección de las muestras de las capas perforadas para hacer el diseño del pozo. Cantidad de bentonita utilizada. Lo importante en este proceso es que se mantenga una circulación constante del lodo de perforación que garantice la extracción de los sedimentos perforados y la estabilidad de las paredes del pozo. Muestreo y columna litológica. Las muestras de las capas atravesadas en la perforación se colectan metro a metro, en la boca del pozo, luego de limpiarlas un poco se almacenan en bolsas plásticas y se van enumerando
conforme a la profundidad donde se vayan encontrando. Así se obtiene lo que se llama el perfil "estratigráfico o litológico" del pozo, el cual es importante para su diseño. Las muestras se analizan macroscópicamente en el campo y se representan gráficamente. Las muestras de arena que vayan a ser captadas con filtros deben ser analizadas para determinar su granulometría y diseñar el tamaño del filtro de grava. En la figura se observa una columna o perfil litológico de un pozo.
Registro eléctrico Una vez terminado el sondeo exploratorio se toma el registro eléctrico del pozo que consiste en bajar una sonda dentro de la perforación. La sonda está conectada por medio de un cable a un equipo eléctrico que está en la superficie del terreno, mediante el cual se envía una corriente eléctrica. Este aparato registra la RESISTIVIDAD y la DIFERENCIA de POTENCIAL de las capas atravesadas en la perforación, parámetros asociados a la calidad de agua que contienen los acuíferos. Gráfica dos curvas, una enfrentada a la otra con respecto a la profundidad. Los valores de la resistividad sedan en ohmios-metro y la diferencia de potencial en milivoltios. De estas dos curvas, la curva de resistividad es la más importante, es la que más información aporta en los siguientes aspectos: Los acuíferos de agua dulce y las rocas densas masivas, tienen una resistividad más alta que la mayor parte de las otras formaciones. Las gravas y arenas tienen resistividades entre 20 y 150 ohmios - m y las rocas densas, mayores a 250 ohmios - m. Las arcillas tienen las resistividades mas bajas que las demás formaciones, entre 5 y 15 ohmios -m.
Cuando un acuífero tiene agua dulce pero su porosidad es baja, las resistividades son parecidas a las de rocas densas. Esto se puede comprobar mediante el análisis de la rata de perforación de estas capas la cual debe ser baja. Los acuíferos que tienen agua salina, tienen resistividades parecidas a las arcillas, es decir bajas. Las curvas de Resistividad (R) y de Diferencia de Potencial (Sp) permiten localizar en forma precisa la profundidad a la cual se encuentra los acuíferos con sus respectivos espesores. Existe otra técnica complementaria a estos registros que es la medida de los RAYOS GAMA, lo cual permite diferenciar bien las capas de arcilla de las arenas. En la figura se observan los diferentes tipos de curvas para diferentes tipos de rocas.
Diseño del pozo
Las bases técnicas para diseñar un pozo son:
Perfil estratigráfico. Permite observar físicamente las características de cada uno de las capas perforadas y su localización en profundidad.
Registro eléctrico. Permite localizar en forma precisa la ubicación de los acuíferos, sitios donde se instalan los filtros de captación del agua.
Análisis granulométricos de los acuíferos a captar. En caso de que estén compuestos por arenas o areniscas. Con base en estos análisis se debe determinar el tamaño del filtro de grava cuya función es retener la arena del acuífero captado. Con base en el tamaño de la grava se selecciona la abertura de las ranuras del filtro. Rata de perforación del sondeo exploratorio. Permite definir la dureza de las capas perforadas. Calidad química del agua de la zona. Con base en la cual se debe seleccionar la calidad del material de la tubería de revestimiento, especialmente de los filtros para garantizar una larga vida útil del pozo. Parámetros hidráulicos de los pozos de la zona. Si se conocen se puede determinar en forma aproximada el abatimiento que presentará el pozo para determinado caudal y así definir a partir de que profundidad se instalan los filtros y la profundidad de instalación de la bomba. Por ejemplo, si la capacidad específica de un pozo cercano arque se va a construir es del orden de 5 Lt/seg/m. Si al pozo a diseñar se le piensa extraer un caudal de 20 Lt/seg.
Donde es el abatimiento, a este valor se le suma el nivel estático promedio de la zona y se obtiene el nivel de bombeo aproximado que va tener el pozo. Suponiendo que el nivel estático es de 10 metros.
NB = s +NE
NB = 4 m + 10m = 14 metros
La bomba se debe instalar por debajo de esta profundidad para que siempre quede sumergida en el agua y funcione en forma eficiente. El primer filtro superior del pozo se debe instalar por debajo de la bomba.
Diámetro del pozo.
El diámetro del pozo lo define el tamaño o diámetro de la bomba que se piensa instalar en el pozo.
Diámetro del pozo = diámetro de la bomba + 42
Con el valor del caudal requerido del pozo se busca en un catalogo de fabricantes de bombas para pozo profundo, la bomba que produzca este caudal a máxima eficiencia. La bomba seleccionada tiene dimensiones específicas como el diámetro, el cual determina el diámetro definitivo del pozo puesto que la bomba debe ser instalada en su interior.
Diámetro de los filtros.
Con el caudal requerido se halla el área abierta total Que deben tener los filtros estimando una velocidad de paso del agua de 3 cm/seg. Se selecciona el diámetro del filtro tal que de acuerdo a su longitud iguale a esta área.
En los catálogos de fabricantes de filtros se especifican las áreas abiertas para diferentes tipos y tamaños de abertura.
Tipo de filtros.
Los filtros más utilizados son los del tipo rejilla de ranura continua, troquelados tipo persiana y ranurados, construidos en acero inoxidable, acero al cobre o PVC.
Los de acero inoxidable y PVC son los más recomendables por qué son resistentes a la corrosión, se incrustan poco y permiten fuertes tratamientos químicos contra la incrustación sin deteriorarse ante el ataque de algunos de estos que son muy corrosivos como los ácidos.
Los de PVC. son los mejores en cuanto a control de corrosión e incrustación por ser inertes, hasta los 100 m de profundidad funcionan en forma excelente. Su desventaja es la baja resistencia y fragilidad. También se utilizan como filtros tubos de acero ranurados con soplete, son económicos pero bastante deficientes, producen contaminación del agua por disolución del hierro del material ya que son fácilmente atacados por aguas corrosivas. En la siguiente figura se observa la diferencia entre 2 tipos de filtros.
Los diámetros más comunes de filtros y tuberías de revestimiento de pozos de acuerdo al caudal a extraer son los siguientes:
Perfil de diseño del pozo.
La profundidad del pozo, la longitud y ubicación de los filtros se determinan con base en el perfil litológico y el registro eléctrico.
Se representa el perfil litológico gráficamente y se compara con el registro eléctrico a la misma escala en profundidad y se obtiene el perfil del pozo como se ve en la figura 10.
Los filtros se ubican en frente de los acuíferos seleccionados a captar y su longitud depende del caudal a extraer y del diámetro seleccionado.
La profundidad del pozo se define una vez que se contabilice la suficiente longitud de filtros para obtener el caudal requerido.
Selección del filtro de grava.
Los pozos que captan acuíferos constituidos por arenas deben ser provistos de un empaque o filtro de grava para evitar mediante retención el paso de arena, el cual es uno de sus principales enemigos y también del equipo de bombeo. Un pozo que produzca arena es un pozo mal diseñado o mal construido y tiene una vida útil corta.
De allí el cuidado que se debe tener al seleccionar el tamaño y material del filtro de grava. Los pasos a seguir para su selección son: 1. Se hacen los análisis granulométricos (curvas) de los acuíferos a captar. Se selecciona el acuífero formado por la arena más fina y con base en su curva granulométrica se escoge la gradación o tamaño del filtro de grava. 2. Debe multiplicarse el tamaño de arena correspondiente al 70% de retención por un factor entre 4 y 6. Se usa cuatro (4) cuando la arena es fina y uniforme y seis (6) si es gruesa y no uniforme. Este valor obtenido se gráfica sobre la horizontal correspondiente al 70% de retención de la grava y se obtiene un punto que viene a ser el primero de la curva que va a representar la gradación del filtro de grava. 3. Por tanteo se trazan curvas suaves que pasen por este punto y 4. Tengan valores de coeficiente de uniformidad menores de 2,5. Cu = d 40 (tamiz que retiene el 40%) d 90(tamiz que retiene el 90%)
Se selecciona la curva que tenga el menor coeficiente de uniformidad. El tamaño de grava seleccionado es el tamaño del tamiz o tamices que abarcan esta curva. En la figura se puede observar la curva típica del análisis granulométrico de una arena y el tanteo para trazar la curva de la grava y seleccionar su tamaño.
Como último paso se selecciona un tamaño de abertura de la ranura del filtro que sea capaz de retener el 90% ó más del filtro de grava.
La grava debe ser limpia, lavada, redondeada, y uniforme y de material silíceo o de cuarzo.
El espesor del filtro de grava debe ser mínimo de 3 pulgadas y máximo de 8 pulgadas, el más recomendable es de 5 pulgadas.
Seleccionado el diámetro del pozo y el espesor del filtro de grava, se define el diámetro al cual debe ser ampliado el hueco perforado hasta la profundidad previamente establecida.
Por ejemplo, si un pozo se va a revestir en un diámetro de 122, el diámetro de perforación definitivo debe ser de 202 o 222 para que quede un espacio anular de 52 o 62 de espesor para instalar el filtro de grava. Entubado del pozo. Consiste en instalar la tubería de revestimiento dentro del hueco perforado. Antes de entubar, la tubería y los filtros se acondicionan en la superficie del terreno de acuerdo al diseño establecido. Se soldán en tramos de una longitud acorde a la altura de la torre de la máquina de perforación. La soldadura utilizada debe ser la apropiada de acuerdo al tipo de material a soldar (acero al carbón, inoxidable, etc.). Una vez que se termine de arreglar, la tubería se mide para constatar su fidelidad al perfil de diseño, se revisan los cordones de soldadura, mínimo dos (2) por cada pega y su estado en general, quedando lista para su instalación. El entubado del pozo se debe realizar en forma continua, la tubería debe bajar libremente y en cada unión o pega soldada se debe mantener y chequear la verticalidad con un nivel.
Se instala tramo por tramo hasta que al final, la tubería queda colgada del gancho del winche de la máquina de I perforación, se centra y se asegura en la superficie mediante un anclaje compuesto por dos rieles i de acero de 3 metros de longitud aproximada cada uno, que se apoyan en el terreno y se soldán al pozo por medio de platinas de acero. La tubería nunca se debe apoyar en el fondo de la perforación. Entre el fondo de la perforación y la profundidad máxima de revestimiento del pozo, se deben dejar unos diez (10) metros de tolerancia para que los sedimentos que puedan caer durante el entubado se depositen en el fondo y no vayan a impedir el descenso de la tubería. En la figura se observa la instalación del revestimiento de un pozo. Instalación del filtro de grava El filtro de grava se debe instalar en el espacio anular comprendido entre la perforación definitiva y la tubería de revestimiento. Antes de instalarlo, se debe uniformizar la viscosidad del lodo de perforación que aún permanece dentro del pozo. Se instala la tubería de perforación por dentro de la de revestimiento del pozo y se pone a circular el lodo, cuando su viscosidad se uniformice,
se inyecta agua para disminuirla a un punto tal que permita el libre descenso de la grava en el espacio anular.
Donde el coeficiente B representa las pérdidas de carga en el acuífero captado, es decir, son propias.del acuífero en su estado natural de flujo laminar y C el coeficiente de pérdidas de carga en el pozo cuando se bombea. En el desarrollo del pozo lo que se busca es que el valor de este coeficiente C sea muy pequeño, que tienda a cero, para lograr la máxima eficiencia de rendimiento del pozo.
Para lograr esto es necesario:
• Eliminar todo el lodo de perforación.
• Eliminar finos (arenas o sedimentos finos) en un entorno suficientemente grande alrededor de los filtros del pozo.
• Estabilizar naturalmente la formación y el filtro de grava instalado.
• Disolver y remover la costra de bentonita formada sobre las capas acuíferas durante la perforación y el entubado.
¿Cómo se logra?
Existen varios métodos para el desarrollo de pozos y de acuerdo al sentido del flujo dentro de ellos se clasifican en:
Unidireccionales
Son los que se aplican en una sola dirección del flujo, hacia afuera del pozo (figura 14).Los mas utilizados son:
• Auto desarrollo
• Bombeo intermitente
• Sobre bombeo
• Aplicación de CO2 sólido
Estos métodos no son muy eficientes puesto que no garantizan la extracción total del lodo de perforación ni la estabilidad del filtro de grava y las formaciones.
Métodos bidireccionales
El flujo se aplica en dos direcciones hacia adentro y hacia afuera del pozo y el acuífero. Los más utilizados son:
• Con aire comprimido (compresor)
• Pistoneo con barra de peso y cable.
• Pistoneo e inyección simultánea de aire con compresor
• Inyección de agua a presión con bomba.
Estos métodos son los más eficientes y deben ser realizados con el equipo de perforación o una máquina similar más pequeña llamada "máquina de desarrollo" y un compresor.
El método más eficiente y práctico que se esta utilizando en la actualidad es una combinación de varios de ellos y se realiza en varias etapas así:
Aplicación de agua a presión, con la bomba de Iodos del equipo de perforación, en frente de cada filtro para extraer el lodo de perforación. El aditamento a través del cual se inyecta el agua a presión se puede observar en la figura.
• Pistoneo e inyección simultánea de aire comprimido con compresor en frente de cada filtro.
• Aplicación de dispersantes químicos de lodo bentonítico para disolver y remover la costra de bentonita presente en las paredes y alrededor del pozo.
• Segundo y último pistoneo con inyección simultánea de aire con compresor en frente de cada filtro.
• Agitación y sobrebombeo con la bomba de prueba.
¿Cómo es el pistón?
Es un aditamento compuesto por tres (3) empaques de caucho de un diámetro un poco menor que el diámetro del pozo o filtro que se esté desarrollando. Estos empaques se ajustan por medio de platinas de acero para que queden lo suficientemente rígidos. Una vez armado, el pistón se acopla a la tubería de bombeo del compresor que tiene su extremo inferior abierto para que el agua y los sedimentos extraídos salgan a través de ella a la superficie. En la figura se puede observar el pistón y la manera de armario.
¿Cuáles son las características del compresor?
• La capacidad del compresor a seleccionar depende de cuatro factores:
• Profundidad del pozo
• Diámetro del pozo • Profundidad del nivel estático • Capacidad de producción del pozo En la práctica se ha establecido que un compresor que tenga una presión disponible de 1 00 a 125 PSI (lbs. /pulg2) y una capacidad de volumen de 250 pies3/minuto es suficiente para desarrollar pozos hasta de 400 m de profundidad. El compresor funciona como una bomba de flujo intermitente. El aire se inyecta dentro del agua y como tiene más baja densidad, arrastra el agua estableciendo el flujo hacia afuera del pozo. El aire se inyecta al pozo a través de una tubería de acero o hierro galvanizado de un diámetro entre %" y 1 %" que se instala por dentro de la tubería de bombeo a la cual esta acoplado el pistón. Para que el agua y los sedimentos puedan ser extraídos hasta la superficie es fundamental que la línea de aire esté sumergida dentro del agua como mínimo en un 60% de su longitud total, en caso contrario el agua no alcanzará a salir a la superficie. En la figura 18 se pueden observar las condiciones de instalación y operación del sistema.
¿Cómo funciona el conjunto pistón-compresor?
Para manipular todo el conjunto (pistón, tubería de descarga y línea de aire) se necesita tener un equipo que permita subir y bajar toda esta herramienta dentro del pozo en forma enérgica para que el pistón, que se hace pasar sobre la superficie de los filtros únicamente, pueda realizar su función de empujar el agua y los sedimentos hacia adentro de los acuíferos cuando baja y de succionarlos cuando sube.
Esta función enérgica que ejerce el pistón alrededor de los filtros y del pozo en sí, es lo que hace que cualquiera inestabilidad o vacío que tenga el filtro de grava se pueda destruir hasta estabilizarlo.
También se logra la extracción total del lodo y los sedimentos finos que existen alrededor del pozo. La función del compresor es extraer los sedimentos rápidamente por bombeo agilizando las labores de desarrollo. El equipo utilizado para el desarrollo del pozo antes mencionado: Máquina de desarrollo, compresor, pistón y tuberías es el mismo que se utiliza para el mantenimiento de pozos. Antes de realizar la etapa final de desarrollo del pozo que se hace con la bomba de prueba, se debe hacer un chequeo del pistoneo filtro por filtro para verificar que el agua salga limpia sin sedimentos en suspensión y el filtro de grava esté totalmente estabilizado. En la figura se puede observar un acuífero desarrollado por pistoneo. La etapa final del desarrollo se realiza con la bomba de prueba y consiste en bombear el pozo en forma intermitente a caudales variables para terminar de extraer los sedimentos que aún permanezcan en este. Esta etapa generalmente no demora más de 6 u 8 horas hasta que el agua salga completamente limpia, siempre y cuando las labores anteriores se hayan hecho en forma eficiente. Después de esta etapa el pozo queda listo para la prueba de bombeo.
Acuífero desarrollado por pistoneo con filtro tipo rejilla
Prueba de bombeo La prueba de bombeo tiene dos objetivos: - Calcular los parámetros hidráulicos de los acuíferos, Transmisividad (T) y Coeficiente de Almacenamiento (8) para conocer su comportamiento hidráulico. - Calcular los parámetros hidráulicos del pozo: abatimiento (s), caudal (Q) y capacidad específica (Q/s) para establecer el rendimiento del pozo y seleccionar el equipo de bombeo. El equipo necesario para realizar una prueba bombeo es el siguiente: • Una bomba con motor sumergible o motor en la superficie. • Un dispositivo de aforo para medir el caudal del pozo.
• Un medidor de nivel de agua (sonda eléctrica). • Una válvula de compuerta para regular el caudal. • Una tubería de pequeño diámetro para meter el cable de la sonda. • Cronómetro para llevar el control del tiempo durante la prueba. • Tacómetro para medir la velocidad de la bomba. • Hoja de reporte de datos (cartera de prueba de bombeo). ¿Qué medidas hay que realizar? • Niveles de agua: Nivel estático y Niveles de bombeo • Caudal. • Tiempo. • Velocidad la bomba ¿Cómo se miden los niveles del agua? Los niveles se miden con una sonda eléctrica que consiste en un electrodo conectado a través de un cable a una linterna que emite una corriente. Cuando el electrodo toca el agua, cierra el circuito y la aguja del amperímetro se mueve. Una vez se meta la sonda en el pozo y se registre un nivel de agua, se marca el cable en la boca del pozo y se mide la longitud hasta el electrodo con una cinta métrica. Los niveles de agua se referencian siempre al nivel del terreno, en la boca del pozo. En la figura se observa la sonda eléctrica y la manera de utilizarla.
Antes de iniciar la prueba de bombeo se mide el nivel estático y luego de iniciado el bombeo se miden los niveles de bombeo con respecto al tiempo a partir del inicio de la prueba. Al principio los niveles de agua en un pozo bajan rápidamente, luego su descenso se va haciendo lento y trata de estabilizarse, por esto, al iniciar el bombeo las medidas se deben hacer en cortos intervalos de tiempo, luego se van espaciando en la medida en que avance la prueba.

El caudal se mide por varios métodos, los más utilizados son:
Volumétrico. Que consiste en medir el tiempo necesario para llenar un recipiente de volumen conocido.
Si un recipiente de 200 Litros se llena en 50 segundos, quiere decir que el caudal del pozo es de 4 Litros por segundo.
Este método es preciso para medir caudales pequeños menores de 5 litros por segundo. Método del orificio circular y piezómetro.
El dispositivo se puede observar en la figura 21.
Una condición especial indispensable de este método es que la descarga del flujo de agua debe ser libre.
Un medidor de estos es de fácil instalación y económico, se recomienda instalarlos en todos los pozos de abastecimiento público ya que además permiten observar como sale el agua y tomar muestras para análisis de calidad en forma fácil. El caudal se calcula con los siguientes datos: • Diámetro de la tubería de descarga. • Diámetro del orificio circular o reductor. • Altura del agua en el piezómetro. Con estos datos se va a una tabla previamente calculada para diferentes relaciones de diámetros de tubería de descarga y orificios. De acuerdo a la altura del agua en el piezómetro se lee el caudal directamente. Este método es muy preciso y fácil de controlar durante la prueba. La tabla de aforo se puede observar en la figura
Velocidad de la bomba. Si se utiliza para la prueba una bomba turbina con motor de combustión se debe medir la velocidad de la bomba en caso de que el motor no tenga monitor de velocidad. Esta velocidad se mide con el tacómetro en revoluciones por minuto (RPM), colocándolo sobre el eje final de la bomba que sobresale por encima del engranaje o del motor vertical. ¿Dónde se anotan los datos? Los datos se anotan en una hoja de reporte llamada Cartera de prueba de bombeo. En la figura se puede observar una cartera completa con los datos que se deben medir durante la prueba de bombeo. ¿Cómo se programa la prueba? Se puede programar a caudal constante o a caudal variable. Para calcular los parámetros del acuífero se hace a caudal constante y tiempos de bombeo largos (5 días) y para calcular los parámetros del pozo se hace a caudal variable y tiempos relativamente cortos Duración de la prueba. Una prueba de bombeo para calcular los datos del pozo puede tener una duración de 48 a 72 horas continuas.
Si se va a realizar a caudal variable se divide en 3 ciclos de igual tiempo de duración (16 a 24 horas cada uno). El caudal se aumenta al finalizar cada ciclo siempre en la misma proporción así: A manera de ejemplo.
El caudal se puede controlar con una válvula de compuerta o regulando la velocidad de la bomba si la prueba se hace con un motor de combustión.
Al inicio del primer ciclo de bombeo se miden los niveles del agua cada cinco minutos durante la primera media hora luego cada diez minutos hasta los 100 minutos y después cada media hora hasta finalizar la prueba.
¿Qué puedo calcular con los datos de la prueba?
Si existe un POZO DE OBSERVACIÓN cercano al de bombeo y de características similares de diseño y en el cual simultáneamente se hacen medidas de niveles del agua con respecto al tiempo de iniciado el bombeo, se pueden calcular los parámetros hidráulicos de los acuíferos captados:
• Transmisividad
• Coeficiente de almacenamiento - Radio de influencia
Cuando solo existe el pozo de bombeo se puede calcular:
• Abatimiento (s).
• Capacidad específica (Q/s).
• Transmisividad (T)
• Ecuación de comportamiento hidráulico del pozo
• Eficiencia del pozo
• Caudal óptimo de aprovechamiento
¿Cómo se calculan los parámetros del pozo?
Abatimiento = Nivel de bombeo - Nivel estático.
Capacidad específica = Caudal
Abatimiento
Transmisividad: Se gráfica en un papel semilogaritmico los abatimientos contra el tiempo de bombeo para el primer ciclo de bombeo (s vs log t). Ver figura
Los puntos obtenidos se unen mediante una curva llamada Curva de Transmisividad y su valor se calcula con la siguiente fórmula.
El 15,8 es un factor de conversión de unidades y es constante.
Ecuación de comportamiento hidráulico.
La ecuación de comportamiento hidráulico de un pozo es de la siguiente forma:
s = BO + C02
Donde B es el coeficiente de pérdidas de carga en los acuíferos y C el coeficiente de pérdidas de carga en el pozo.
O es el caudal y se da en metros cúbicos por día para obtener el abatimiento del pozo (s) en metros.
¿Cómo se calculan estos coeficientes B y C?
Mediante la interpretación de la curva característica del pozo que se obtiene así:
La tabla de datos para trazar la curva cuando la prueba se hace a 3 caudales diferentes es la siguiente:
Simplemente se dividen los abatimientos (s) al final de cada ciclo de bombeo por el caudal (O) del ciclo.
Se gráfica s/O contra O a escala aritmética y se obtiene la curva característica del pozo que se puede observar en la figura.
Los puntos obtenidos deben permitir el trazo de una curva que los alinea perfectamente si los datos obtenidos en la prueba han sido bien tomados. El punto donde esta curva corta el eje vertical da el valor de B y la pendiente de la curva es C, así se obtiene la ecuación de comportamiento hidráulico:
s = BO + C02
Con esta ecuación se puede calcular el abatimiento que presentará el pozo para CUALQUIER caudal, para un tiempo de bombeo igual al tiempo de duración de cada ciclo.
Si cada ciclo dura 24 horas, la ecuación es válida para este tiempo de bombeo únicamente.
Eficiencia del pozo.
La eficiencia indica que tan bien o mal quedó construido un pozo o como es su rendimiento en determinado momento.
¿Cómo se calcula?
El abatimiento teórico es el que presentaría el pozo sino se produjeran pérdidas de carga cuando el agua pasa del acuífero al pozo y luego hasta la superficie del terreno, luego este valor debe coincidir con el primer término de la ecuación de comportamiento hidráulico.
Abatimiento teórico = SO
El abatimiento real es el que se mide en el pozo y es igual a SO + C02, entonces
La eficiencia se da en porcentaje (%). Las eficiencias más comunes de pozos bien construidos oscilan entre 70% y 80%. Porcentajes menores del 70% ya indican problemas en el pozo, luego el cálculo de la ecuación de comportamiento hidráulico y su eficiencia son herramientas importantes para establecer el estado de rendimiento de los pozos y programar su mantenimiento en el momento indicado.
Para realizar este tipo de ensayos en un pozo en operación se pueden programar a caudal creciente, en la forma antes indicada, pero los tiempos de bombeo de cada ciclo deben ser de UNA HORA. Es decir, que con 3 o 4 horas de bombeo se obtienen los datos necesarios para calcular la ecuación y la eficiencia del pozo. Lo único que hay que tener en cuenta es que como los ciclos apenas duran una hora, la medida de los niveles debe hacerse más frecuentes, con intervalos de tiempo de 5 minutos durante cada ciclo.
Caudal óptimo de aprovechamiento. El caudal óptimo de aprovechamiento de un pozo es el que se puede extraer a máxima eficiencia, teniendo en cuenta que la velocidad de entrada del agua sea menor de 3 centímetros por segundo y que el primer filtro superior del pozo se localice siempre por debajo del nivel de bombeo y de la profundidad de instalación de la bomba. Si este caudal es similar al caudal requerido, se verifica el buen diseño y construcción del pozo. Con todos los datos y cálculos obtenidos anteriormente se procede a seleccionar el equipo de bombeo. Como ejemplo, en la figura se puede observar la curva característica de un pozo profundo recién construido, obtenida con base en una prueba de bombeo de 72 horas de duración y realizada en forma escalonada en 3 ciclos de 24 horas cada uno a caudal creciente por ciclo. En la figura se Observa la ecuación de comportamiento hidráulico calculada y la eficiencia de construcción o rendimiento del pozo.
PRACTICAS DE CAMPO El facilitador debe desarrollar un ejercicio en clase de análisis de una prueba de bombeo donde se realicen los cálculos básicos con la colaboración de los participantes. Práctica de campo. Programar visita a un pozo que esté en la etapa de perforación y a otro que esté en la etapa de desarrollo para una mejor comprensión de los temas desarrollados en clase. Hacer una prueba de bombeo corta de 2 horas de duración donde el participante debe realizar todas las medidas necesarias durante la prueba y llenar la cartera de reporte de datos. Discusión en clase de los cálculos y resultados de la prueba de bombeo que deben ser realizados por los participantes, en grupos.
CARACTERÍSTICAS GENERALES. Para extraer el agua de un pozo y llevarla a un tanque de almacenamiento o a un sistema de tratamiento de agua potable se necesita de un equipo de bombeo el cual está compuesto básicamente por 2 partes: Bomba y motor. La Bomba. La bomba es un dispositivo mecánico que se utiliza para llevar o desplazar el agua de un sitio a otro. No desarrolla ninguna energía propia, solo transfiere la fuerza de una fuente de energía para poner el agua o el líquido en movimiento. El Motor. El motor es un equipo que transforma la energía eléctrica o de combustión en energía mecánica. Hace girar la bomba a su misma velocidad.
¿Por qué?
La bomba turbina está diseñada principalmente para descargar altos caudales (mayores de 30 It/ seg) y producir altas presiones. Aunque no se recomienda instalar a profundidades mayores de 70 m dado su alto costo y lo dispendioso de su montaje y mantenimiento.
La sumergible está diseñada para caudales más bien pequeños y altas presiones. Caudales hasta de 30 litros por segundo y motores hasta de 100 caballos de fuerza (HP) es lo más usual. Como el motor eléctrico sumergible tiene un diseño especial y unas condiciones de instalación y operación bastante estrictas por lo sensible al recalentamiento y a descargas eléctricas, además de un alto costo y difícil reparación, existe mucha prevención para utilizar los de más de 60 HP. ¿Cómo es la bomba? La bomba de pozo profundo está constituida por un cuerpo de tazones que tiene en su interior unos impulsores acoplados entre si por medio de un eje. Los impulsores pueden ser cerrados o semiabiertos y son los encargados de elevar el agua cuando giran a una velocidad determinada. La bomba puede tener uno o varios tazones dependiendo del caudal a extraer, la altura o carga dinámica total y la velocidad de trabajo. En si, un cuerpo de tazones o la bomba propiamente dicha es la que se acopla a un motor eléctrico sumergible o a un motor eléctrico o de combustión interna en la superficie. La diferencia está en los acoples al motor y los accesorios adicionales que tiene la turbina de eje vertical al estar el motor en la superficie del terreno.
PARTES PRINCIPALES DE LA BOMBA. Cuerpo de tazones. Un cuerpo de tazones está compuesto por partes móviles y partes fijas. Partes móviles: Impulsores y ejes Partes fijas: Tazones, bujes, anillos de fricción, cojinetes y sellos. En la figura se pueden observar los cuerpos de tazones para los dos tipos de bomba, sus partes principales, las partes que son similares y sus diferencias. En el cuerpo de tazones de una turbina de eje vertical se identifican tres elementos: Tazón de succión. Induce el flujo hacia los impulsores Tazones intermedios. Contienen los impulsores Tazón de descarga. Conduce el agua a la tubería de descarga. Impulsores. Los impulsores tienen dos características propias: Caudal que es capaz de impulsar. Presión que le puede suministrar a este caudal.
El número de tazones intermedios o impulsores tiene incidencia sobre la presión pero no sobre el caudal. El caudal a bombear está determinado por el diámetro del impulsor y la velocidad a la cual va a girar. La presión total disponible está determinada por el número de impulsores. Los tazones son construidos en hierro fundido, los impulsores en bronce, el eje en acero inoxidable y los bujes, anillos y cojinetes en bronce.
La bomba sumergible no tiene tazón de succión ni de descarga, el agua entra por la rejilla de admisión que se instala entre la bomba y el motor, esta rejilla es de acero inoxidable y está diseñada para permitir la entrada del agua que produzca la bomba. Tiene en su parte inferior un acople en acero inoxidable para unirlo al motor sumergible. Por encima del impulsor superior se conecta mediante rosca a la tubería de conducción del agua.

Tubería de conducción o columna. Generalmente es de un diámetro un poco menor o en ocasiones igual al diámetro del cuerpo de tazones. Esta tubería de conducción es simplemente un tubo de acero que conduce el agua hasta la superficie del terreno. Aloja en su parte interior los ejes verticales, en caso de ser una turbina de eje vertical. Ejes. Las bombas turbinas, a diferencia de las sumergibles, tienen unos elementos que son los encargados de transmitir la potencia desde el motor que se encuentra en la superficie hasta el cuerpo de tazones que funciona sumergido en el agua del pozo. Estos elementos son los ejes y son de acero inoxidable. Como este eje es continuo verticalmente hasta la superficie y se instala por dentro de la tubería de conducción (columnas) va a estar en contacto con el agua que se bombea. Por esta razón y para evitar un desgaste rápido por arrastre de materiales abrasivos como arena yaguas corrosivas, se les ha diseñado una protección adicional.
Existen dos tipos de ejes: Ejes lubricados por aceite y ejes lubricados por agua, también llamadas columnas lubricadas por aceite y columnas lubricadas por agua, porque los ejes van dentro de las columnas o tubos de conducción del agua. Al conjunto tubo y eje se llama COLUMNA.
En la figura se observan los 2 tipos de columnas y los impulsores.
En las bombas con columnas lubricadas por aceite, los ejes no están en contacto con el agua que se bombea sino que están protegidos por una funda de acero y su lubricación se hace con aceite que se aplica desde la superficie con un dispositivo llamado «cuentagotas». El aceite baja por entre la funda y el eje yes EXPULSADO AL POZO por el cuerpo de tazones. Por esta razón, a pesar de que garantizan una mayor durabilidad de los ejes, en la actualidad no se esta permitido su uso en pozos de abastecimiento público porque el aceite consumido contamina el agua del pozo, aceite que es muy nocivo para la salud humana.
Los pozos de abastecimiento público que tienen instaladas bombas turbinas, son lubricadas por agua. Las columnas y los ejes se fabrican en tramos de 3,0 m de longitud, por efectos técnicos de montaje y se acoplan por medio de uniones rascadas. Las columnas son de acero al carbón con espesores de 14» de pared. Cabezal de descarga. Este elemento tiene la función de soportar toda la tubería de conducción o columnas de descarga y el cuerpo de tazones. Es construido en hierro gris fundido y además produce el cambio de dirección del agua bombeada de vertical a horizontal. Es la parte visible de una bomba de pozo profundo sobre la cual se acopla el motor eléctrico vertical o en su ausencia un engranaje de transmisión en ángulo recto. Este cabezal se apoya en la base de concreto del pozo y es de eje hueco para permitir el paso del eje de la bomba a través de su cuerpo. Este eje se acopla encima del engranaje del motor por medio de una cuña y una tuerca tensara que permite graduar la posición de los impulsores dentro de los tazones. En la figura se observa el cabezal de descarga y sus acoples al motor vertical o al engranaje de transmisión.
En las bombas sumergibles, el conjunto motor, bomba y tubería de conducción se sostiene con una abrazadera de acero resistente que se apoya en la base de concreto del pozo, allí se conecta mediante un ángulo de 90º a la tubería de descarga o de conducción del agua al tanque de almacenamiento o a la planta de tratamiento.
Engranaje de transmisión en ángulo recto.
Transmite la potencia del motor pasándola del sentido horizontal al vertical que es como lo requiere la bomba. Son de eje hueco y el acople entre el eje de la bomba y el eje del motor se hace mediante piñones. El engranaje se acopla al motor por medio de un cardán.
MOTORES DE SUPERFICIE. Los motores más utilizados para accionar estas bombas son: • Eléctricos verticales • Eléctricos horizontales • Diesel. Se utiliza más, que todo en pozos agrícolas.
Los motores eléctricos verticales se acoplan directamente al cabezal de descarga, son muy eficientes y silenciosos razón por la cual son los más recomendables a instalar con este tipo de bombas en pozos abastecimiento público. Los motores horizontales son también muy eficientes cero son más ruidosos por su unión cardánica y engranaje de piñones, además necesita de un elemento adicional, el engranaje, que tiene un costo alto y requiere de mantenimiento.
En la se puede observar las partes de un motor eléctrico horizontal. Sistema eléctrico. Está compuesto básicamente por el arrancador que es del tipo estrella triángulo provisto con todas las protecciones necesarias. La única protección adicional e importante es un relé eléctrico contra inversión de giro y marcha en dos fases, que es el problema más común que presentan los motores eléctricos de superficie. MOTORES SUMERGIBLES. El motor sumergible es un medio de potencia seguro y eficiente para la bomba. Sus requisitos para una larga vida son sencillos: 1. Un ambiente de operación apropiado 2. Una fuente de energía adecuada 3. Un flujo apropiado del agua sobre él motor para su enfriamiento Estos motores son los más utilizados en pozos de abastecimiento público de comunidades hasta de 10.000 habitantes y es la parte esencial del equipo de bombeo, por esto se hará una descripción más a fondo sobre sus partes y condiciones de instalación.
En poblaciones mayores de 10.000 habitantes se requieren caudales del orden de 30 Lt/seg en adelante y motores usualmente con potencias mayores a 60 Hp, dadas• las delicadas condiciones de instalación y mantenimiento, la inestabilidad del voltaje en las líneas de servicio y no tener el motor visible se presentan bastantes fallas de operación siendo muy común que el motor se queme cuando no tiene las protecciones eléctricas necesarias y más aún cuando el pozo no tiene un operador permanente, dejando a la población sin agua durante bastante tiempo puesto que estos motores son importados y como tienen un costo relativamente alto casi nunca se encuentran disponibles en forma inmediata, teniendo que esperar el tiempo que duren los trámites de importación en nuestro país. Por esto es recomendable y en general son utilizadas las bombas turbinas en pozos de abastecimiento público de los cuales se extraen caudales mayores de 30 lts/seg con motores de potencias mayores de 60 HP puesto que su operación y mantenimiento es más seguro y fácil. El motor de superficie es un motor convencional que se puede revisar sin desmontar la bomba y su reparación se realiza relativamente rápido ya que hay un buen servicio de repuestos a nivel nacional.
Además su mantenimiento se puede realizar en forma oportuna, luego las probabilidades de fallas son mucho menores y más fáciles de solucionar garantizando un suministro de agua mas seguro a la comunidad. Estos motores pueden ser monofásicos o trifásicos. Los más utilizados son los trifásicos. La instalación eléctrica de un motor sumergible tiene características muy particulares, por lo tanto los controles y protecciones eléctricas que necesita son importantes para su buen funcionamiento. Muchas veces estas características no son tenidas en cuenta al seleccionar e instalar el motor y su arrancador, originando un elevado número de fallas eléctricas que normalmente no se deberían presentar.
¿Cuáles son estas características particulares?
• Diseño y construcción mecánica diferente, es largo y de pequeño diámetro.
• El enfriamiento se hace con el agua que se bombea
• Motor costoso y reparación costosa • Las protecciones eléctricas deben mantener en un mínimo las posibilidades de avería. • Las condiciones de servicio de energía eléctrica generalmente son inestables, con voltajes que se bajan hasta el 10% o más del normal perjudicando el motor y el arrancador, exigiendo arrancado res más grandes y control del voltaje. • El motor, una vez instalado, trabaja permanentemente fuera del alcance visual, auditivo y táctil del operador, lo cual imposibilita la vigilancia directa de su funcionamiento. Solo es posible medir desde la superficie la corriente y el voltaje de trabajo más no así la temperatura que es una variable muy importante a tener en cuenta. El tener que extraer el motor y la bomba solo con la intención de revisarlo es una tarea larga y de cuidado, se necesita personal especializado, equipo y herramienta costosa, además de tener que suspender el servicio durante varias horas o quizás días. Como tener una motobomba de repuesto disponible para este tipo de emergencias es poco probable el funcionamiento debe ser lo más confiable posible para que las fallas y revisiones se reduzcan al mínimo. SISTEMA ELÉCTRICO DE LOS EQUIPOS DE BOMBEO.
En la figura podemos observar una instalación completa de un pozo profundo con bomba sumergible y el sistema eléctrico.
Los elementos que se utilizan para el control eléctrico en un pozo son variados y dependen del tipo de funcionamiento del motor. Los elementos esenciales que debe poseer son los siguientes: Arrancador. Es el elemento instalado entre un motor y la acometida eléctrica y cuya función es el arranque o parada del motor; adicionalmente, protege el motor contra sobrecargas internas o externas ajenas al equipo. Normalmente están compuestos por uno o más contactores y un relé térmico. Los arrancado res pueden ser directos, utilizados para motores monofásicos o trifásicos hasta de 9 H P con tensión de 110 a 440 voltios, o de estrella-triángulo, los cuales arrancan el motor inicialmente en una forma de conexión llamada estrella y posteriormente, ya en régimen, se conecta en triángulo, al inicio de la operación el motor produce el 100% de la intensidad nominal y posteriormente la reduce al 58% y se utiliza en motores de 12 HP o mayores. Tablero de control.
Cuando se requiere del funcionamiento de una o más bombas, es necesario instalar un elemento de control y mando para el arranque y apagado de cada uno de los motores, mediante un tablero de control. Entre los elementos de señalización que poseen los tableros podemos mencionar las lámparas, voltímetros, amperímetros, horómetros, frecuencímetro. Transformadores. Debido a que los motores de los pozos requieren de características especiales de operación, se utilizan los transformadores para modificar la tensión de la corriente. Los transformadores pueden estar ubicados en postes o sobre soportes especiales en el piso. NORMAS DE INSTALACIÓN DE BOMBAS SUMERGIBLES. El rendimiento seguro de un motor sumergible se relaciona directamente con su instalación. ¿Cómo se garantiza una instalación segura? Cumpliendo con los siguientes requisitos:
1. Adecuado enfriamiento. Para controlar el sobrecalentamiento del motor. La bomba siempre deberá instalarse mínimo a 3 m del fondo del pozo para evitar que succione sedimentos o fango allí depositados y por encima del primer filtro del pozo. Cuando en la placa del motor se especifica una velocidad mínima del agua al pasar por él, debe tenerse en cuenta el diámetro del pozo, la ubicación de la bomba y el caudal de bombeo para asegurar que haya esa velocidad de flujo mínima. Cuando no se cumple esta condición o la entrada de agua al pozo está por encima de la bomba se debe usar una camisa para que el motor se enfríe. La temperatura del agua siempre debe ser menor qué la temperatura nominal especificada en la placa del motor. 2. Con protecciones eléctricas adecuadas. Las más comunes son: Monitores de voltaje que dan señal de disparo cuando se sobrepasa un determinado valor de desviación del voltaje nominal de servicio y también cuando falla una fase.
• Relé electrónico: Contra sobrecarga, falla en una fase y bloqueo del motor. • Relé térmico: Contra sobrecarga • Relé de estado sólido: Contra arranques excesivos del motor • Relé de temperatura: Proteger el devanado del motor • Relé de sobre corriente: Falla a tierra de una fase. • Interruptor automático: Contra cortocircuitos entre fases o entre fase y tierra. Esta protección es imprescindible en la instalación. • Pararrayos de varilla: Contra descargas eléctricas (rayos) • Descargadores de sobretensión: Contra sobretensiones inducidas de origen atmosférico. Se instalan antes del transformador y en el tablero del arrancador. Como protección del transformador siempre se instala del lado de la línea. Protección contra funcionamiento en seco por nivel de bombeo bajo. Existen en el mercado módulos de protección que combinan todos o casi todas las protecciones, esto disminuye costos y el tamaño del tablero de control y protecciones.
3. Control de frecuencia de encendido.
El promedio diario de arranques del motor influye mucho en su vida útil. Excesivos arranques del motor afectará la vida de disyuntores, interruptores, condensadores, acoplamientos y cojinetes. También produce recalentamiento del motor que puede afectar su devanado.
El caudal de descarga de la bomba y el volumen del tanque de almacenamiento se deben diseñar de tal manera que se pueda controlar cuantas veces arranca el motor. Su vida útil se prolongará de acuerdo al número de veces que el motor se prenda durante las 24 horas del día. La siguiente tabla indica el número máximo de arranques o encendidos que deben tener estos motores según la potencia y el tipo de motor (monofásico o trifásico).
4. Uso de válvulas de retención. Es indispensable por lo menos instalar una válvula de retención de resorte en la tubería de conducción a menos de siete metros de la bomba y por debajo del nivel de bombeo. Esta válvula sostiene la presión en el sistema cuando la bomba se para. Previene choques hidráulicos, levantamiento del rotar e impulsores y giro de la bomba en sentido inverso, que son fallas que producen serios daños al conjunto completo bomba y motor. 5. Efectos de torsión. Cuando se prende la bomba se produce un impacto y este genera una torsión en el motor que deben soportar la bomba y la tubería de descarga. Es un efecto de retorcimiento que puede desenroscar la tubería que no esté bien apretada y soltar la bomba quedando colgada de los cables dañándolos. Luego todas estas uniones roscadas deben ir bien apretadas. 6. Cable de alimentación eléctrica. Este cable va desde el motor hasta el tablero de control. Sale del motor y debe ir amarrado con cintas o correas a la tubería de conducción hasta la boca del pozo.
De la boca del pozo al tablero de control (arrancador) debe ir dentro de un tubo y en lo posible enterrado para evitar cualquier contacto con él y protegerlo. El cable debe ser del tipo señalado para uso bajo agua. Tiene un forro de caucho que lo protege contra la humedad, por esto comúnmente se le llama cable encauchetado. Debe ser del mismo calibre o mayor que el recomendado por el fabricante. Cuando el cable es muy largo (el arrancador se instala lejos del pozo) debe ser de un calibre mayor al recomendado para evitar que se afecte la eficiencia del motor y el caudal de descarga se reduzca. 7. Suministro de energía adecuada. Igual que los demás motores eléctricos, el sumergible requiere que el voltaje en la línea de alimentación sea el correcto para garantizar la seguridad de su funcionamiento. El voltaje de la línea de suministro debe ser el que figura en la placa del motor con desviaciones no mayores del 10%. Para corregir voltajes bajos, altos o desequilibrados se debe consultar con la Empresa de Servicio de Energía ya que esto puede producir bajo rendimiento, disparos de protección, reducción de la eficiencia y otros problemas.
Bomba turbina Ventajas: • Alta eficiencia • Fácil y rápida reparación del motor • Costo de reparación bajo con respecto al costo del equipo • Resistente al arrastre de arenas y sedimentos • Sistema eléctrico más seguro y menos costoso • Fácil control de operación y mantenimiento • Funciona a 1760 RPM Desventajas: • Exige verticalidad de los ejes y del pozo • Alto costo • Montaje y desmontaje dispendioso y costoso • No es recomendable instalarlas a profundidades mayores de 70 m por su alto costo • Es bastante ruidosa aunque con motor vertical este problema se controla bastante • Tiene muchos elementos móviles que requieren reparación y mantenimiento (columnas, ejes, engranajes) • Necesita vigilancia permanente para evitar hurto del motor y el engranaje.
Bomba sumergible Ventajas: • Relativo bajo costo de adquisición • Instalación rápida • Tiene pocos elementos móviles (motor y bomba) • Seguras contra robo y vandalismo al estar instaladas dentro del pozo • Menos controles para el operador, al no poder ver la parte más importante de la instalación (motor Y bomba) – • Es silencioso la caseta es más pequeña y sencilla • Al no tener ejes verticales, soporta mejor cualquier problema de verticalidad o alineamiento del Pozo. Desventajas: • Menos eficientes que las turbinas • Para revisar el motor hay que sacar la bomba • El motor que es la parte más importante es prácticamente desechable por su difícil y alto costo de reparación • Bastante problema de operación donde los voltajes son inestables • La refrigeración del motor debe ser muy bien controlada • Necesita más protecciones eléctricas • No se debe instalar en pozos que produzcan arrastre de arenas o aguas muy corrosivas o incrustantes
• Su alta velocidad de giro (3500 RPM) ocasiona desgaste más rápido de la bomba. SELECCIÓN DEL EQUIPO DE BOMBEO. Para seleccionar un equipo de bombeo se debe conocer el caudal requerido y la altura dinámica total del sistema. El caudal requerido en lo posible debe ser igual al caudal óptimo de aprovechamiento del pozo determinado con base en la prueba de bombeo que debe ser previa a la selección de la bomba. «No se debe seleccionar una bomba sin antes hacer la prueba de bombeo». ¿Cómo se calcula la altura dinámica total? La altura dinámica total es la carga o presión que debe vencer la bomba para conducir el agua del pozo a la superficie y luego al tanque de almacenamiento que es la instalación más común en pozos de abastecimiento público. En la figura se observa la disposición del sistema para el cálculo del equipo de bombeo.
Cálculo de la altura dinámica total.
Altura dinámica total = HDT
HDT = Nivel de bombeo +' altura estática + pérdidas de carga + Interferencias.
Las pérdidas de carga son producidas por la fricción en las tuberías y accesorios por donde pasa el agua hasta llegar al tanque de almacenamiento partiendo desde la entrada del agua en la succión o rejilla de la bomba.
Las interferencias son ocasionadas por pozos vecinos en funcionamiento localizados a una distancia menor que el radio de influencia del pozo.
El nivel de bombeo es el que se obtiene en la prueba de bombeo para el caudal requerido.
La altura estática es la distancia vertical entre el nivel del terreno y el nivel de descarga del agua en el tanque de almacenamiento. Se denomina como He
Las pérdidas de carga representan la fricción que produce el agua en la bomba, la tubería y accesorios (codos, válvulas), depende del diámetro y la longitud de la tubería, de los accesorios y del caudal que produce la bomba. Estos datos se calculan en tablas y/o curvas ya establecidas. Se denomina como Hf.
Las interferencias de pozos vecinos se miden con base en el caudal que bombean estos pozos, los parámetros hidráulicos de los acuíferos que captan (Transmisividad y Coeficiente de almacenamiento) y la distancia de separación con respecto al pozo al cual se le esta seleccionando la bomba. Se denomina como 1. Se hace el cálculo pozo por pozo y luego se suman dando como resultado la interferencia total. Con la siguiente ecuación se puede calcular la interferencia que genera cada pozo cercano sobre el pozo objeto del estudio.
Donde:
s = abatimiento = incremento en el abatimiento del pozo proyectado o en operación cuando los pozos vecinos estén bombeando.
Entonces
HDT = NB + He + Hf + I en metros
Diámetro de la bomba
Al seleccionar una bomba es muy importante conocer el diámetro del pozo porque este limita el diámetro de la bomba ya que va instalada dentro de él.
Diámetro de la bomba = diámetro del pozo - 2" 04".
Profundidad de instalación de la bomba
La profundidad a la cual debe instalarse una bomba en un pozo se calcula así:
Profundidad de instalación = Nivel de bombeo (NB) + interferencias (I) + longitud de sugerencia de la bomba (Ls). La longitud de sumergencia de la bomba debe ser por lo menos de seis metros por debajo del nivel de bombeo más las interferencias para garantizar que siempre funcione sumergida y evitar cavitación. P = N B + I + 6 metros Al instalar la bomba en el pozo debe tenerse en cuenta que no quede enfrentada con un filtro ni tampoco por debajo de este para evitar problemas de mal funcionamiento y arrastre de sedimentos finos (arena) que la pueden corroer rápidamente, especialmente a las sumergibles. Curva característica de la bomba. Con el caudal requerido y la altura dinámica total calculada se va al catálogo de fabricantes de bombas. Todas las bombas tienen una CURVA CARACTERÍSTICA que indica la presión disponible con respecto al caudal producido a una velocidad determinada. También indica su eficiencia de operación y la potencia requerida.
Se selecciona la bomba que tenga una curva característica que muestre máxima eficiencia para el caudal requerido. Lo lógico sería adecuar la bomba a las condiciones del sistema pero los fabricantes de bombas ya tienen sus modelos definidos y lo que se hace en la práctica, en este caso, es adecuar el sistema a la bomba existente en el mercado.
Número de etapas o impulsores.
Las curvas características indican generalmente la presión disponible por un solo impulsor. Si la altura dinámica total es mayor que la presión disponible del impulsor, situación muy común en pozos profundos, es necesario instalar más impulsores para lograr que el agua llegue al sitio previamente definido.
Luego el número de impulsores que debe tener la bomba se calcula así: Número de impulsores = Altura dinámica total Presión del impulsor Entre mayor sea la altura dinámica total, mayor será el número de impulsores o etapas que debe tener la bomba. Diámetro de columna o tubería de conducción del agua. El diámetro de la columna de la bomba debe ser menor que el diámetro del pozo en 2 o 4 pulgadas. Diámetro columna o conducción = diámetro de pozo - 2" o 4" El diámetro de la columna generalmente es 2 pulgadas menor que el diámetro nominal de los tazones que es el elemento de mayor tamaño a instalar en el pozo. Potencia requerida por la bomba. La potencia consumida por una bomba se puede calcular con la siguiente fórmula:
La eficiencia se saca de la curva de la bomba seleccionada. Esta potencia también se puede calcular por medio de la curva característica, utilizando la curva de caballaje que también es por impulsor así:
HP x No. impulsores = Potencia total consumida.
Debe ser similar a la calculada con la fórmula.
Potencia del motor.
Potencia del motor = Potenc.consumida bomba Eficiencia del motor
Para las bombas turbinas de eje vertical, el eje se calcula con base en la potencia del motor, se selecciona con un diámetro tal que soporte la potencia dada en tablas de los fabricantes.
Es importante anotar que las bombas sumergibles están diseñadas para trabajar a 3500 Revoluciones por minuto (RPM) y las turbinas a 1760 Revoluciones por minuto.
PRACTICAS DE CAMPO Visita a un taller de servicio de bombas donde se puedan identificar las partes de una bomba sumergible y una turbina previamente desarmadas y los materiales con que se construyen. Identificar los motores sumergibles y los de superficie (verticales, horizontales) y en lo posible observar sus partes principales, también se deben identificar las partes principales del sistema eléctrico. El facilitador debe hacer exposiciones claras de esta unidad utilizando acetatos, diapositivas, vid¬eos y en lo posible algunos elementos del equipo de bombeo. Promoviendo siempre la participación del capacitando. Debe desarrollar un ejercicio de selección de una bomba. RESUMEN DE IDEAS • Un pozo profundo es una obra de captación de aguas subterráneas que se utiliza para el abastecimiento público en muchas poblaciones. • Las partes principales de un pozo son: El hueco perforado, la tubería de revestimiento, los filtros de admisión del agua, el filtro de grava, el sello sanitario, el anclaje y la base de apoyo de la bomba.
• Los métodos de perforación de pozos más utilizados son los de rotación por los sistemas de circulación directa e inversa. • Las bases técnicas para diseñar un pozo son: Perfil litológico, registro eléctrico, análisis granulométricos de los acuíferos captados, calidad química del agua, rata de perforación del sondeo exploratorio, parámetros hidráulicos de los acuíferos y el caudal requerido. • El eficiente desarrollo de un pozo profundo bien diseñado garantiza su máximo rendimiento. • La prueba de bombeo de un pozo es un requisito indispensable para seleccionar el equipo de bombeo y calcular los parámetros hidráulicos de los acuíferos y del pozo mismo. • Las bombas más utilizadas para extraer agua de un pozo profundo son las sumergibles y las turbinas de eje vertical. Las sumergibles tienen el motor eléctrico acoplado directamente a la bomba y se instalan sumergidas dentro del pozo y las turbinas tienen el motor en la superficie del terreno acoplado a la bomba mediante ejes verticales.
EJERCICIOS DE AUTOEVALUACION Prueba de autoevaluación escrita. • ¿Considera usted que estos temas son importantes para realizar el trabajo de operador de pozos? Por qué? • De lo visto en la unidad, ¿qué tema le llamó la atención? Porqué? • ¿Cree usted que es importante conocer las etapas de construcción de un pozo? Porqué? • ¿Por qué es importante el equipo de bombeo? • ¿Qué aprendió? Describa brevemente. • ¿Cuáles son las partes principales de un pozo? Haga un gráfico y señálelas. Enumere los pasos a seguir en la construcción de un pozo y diga cuales son las más importantes. • ¿Para hacer una prueba de bombeo, qué elementos se necesitan? • ¿Para qué se hace una prueba de bombeo? • ¿Qué medidas se hacen en una prueba de bombeo? • ¿Para sacar el agua de un pozo que se necesita? • ¿Cuáles son las partes principales de un equipo de bombeo? • ¿Cuales bombas son las más utilizadas en pozos profundos y cuál es su diferencia principal?
• Al instalar una bomba en un pozo profundo qué condiciones se deben tener en cuenta para que funcione en forma eficiente? Mencione las partes principales de: • Una bomba sumergible • Una bomba turbina • Para seleccionar una bomba. ¿Cuáles son los datos básicos que se deben definir?
Curso Básico
Capitulo 3 OPERACIÓN DE POZOS PROFUNDOS
Pag.25 ...INSTALACIONES DE UN POZO PROFUNDO Pag.25 ...INVENTARIO DE LA INSTALACIÓN Pag.25 ...INFORMACIÓN TÉCNICA DEL SISTEMA Pag.25 ...HOJA DE DATOS DE INFORMACIÓN TÉCNICA Pag.25 ...OPERACIÓN DE POZOS 101 Pag.25 ...OBSERVACIONES Y MEDIDAS DIARIAS Pag.25 ...LABORES COMPLEMENTARIAS Pag.25 ...EQUI POS Y HERRAMI ENTAS Pag.25 ...HOJA DE REPORTE DIARIO DE OPERACIÓN Pag.25 ...INSTRUCCIONES PARA LA OPERACIÓN DE POZOS Pag.25 ...RECOMENDACIONES SOBRE PROBLEMAS COMUNES DE OPERACIÓN Pag.25 ...PROBLEMAS COMUNES EN LA OPERACIÓN DE BOMBAS SUMERGIBLES Pag.25 ...La bomba no arranca Pag.25 ...La bomba arranca pero no descarga Pag.25 ...La bomba funciona bien al principio pero luego disminuye la descarga Pag.25 ...La bomba descarga intermitentemente y se presenta mezcla de agua con aire en la descarga.
PRESENTACIÓN En este capítulo se aplicarán en gran medida los conocimientos adquiridos por los participantes y es una de los más importantes a desarrollar en el curso de capacitación, puesto que contiene las labores que se deben realizar durante la operación de los pozos profundos. De la buena ejecución de estas labores depende que todo el sistema funcione eficientemente. Inicialmente se hace un esquema e inventario completo de una instalación de pozo profundo para abastecimiento público, luego se elabora la hoja de información técnica del pozo que se está operando o se vaya a operar, posteriormente se describen las labores, observaciones y medidas que se deban realizar diariamente y en forma periódica. Finalmente se hacen recomendaciones sobre los problemas más comunes de operación y la manera de proceder para solucionarlos. Se presenta también la hoja de reporte diario de operación, la cual es fundamental para hacer el seguimiento de como está funcionando el pozo y programar su mantenimiento en el momento, preciso.
Es importante anotar que en la realidad se van a encontrar muchos pozos que no tienen la instalación completa y no se podrían realizar todos las medidas aquí recomendadas, pero es necesario que el operador conozca los componentes de una instalación completa, los equipos y herramientas que \ necesita para realizar su labor. De esta manera estos pozos se podrán ir implementando en forma adecuada hasta lograr su óptima operación. OBJETIVOS Al finalizar el capítulo el participante debe estar en capacidad de: • Realizar los controles y medidas necesarias para la operación de los pozos y elaborar la hoja de reporte diario. • Determinar las acciones a seguir cuando se presenten fallas de operación del sistema.
INVENTARIO DE LA INSTALACIÓN Para la buena operación de un pozo se debe tener disponible, primero que todo, un inventario completo de sus instalaciones con un esquema que muestre las conexiones de descarga y conducción en la superficie, tuberías, válvulas y accesorios hasta el tanque de almacenamiento, el sistema de tratamiento, si existe, y el sistema eléctrico. La instalación básica de un pozo profundo para abastecimiento público tiene los siguientes elementos: • Pozo • Bomba • Motor • Tubería de conducción de la bomba • Válvula de retención • Abrazadera de soporte de la bomba • Cable de alimentación eléctrico • Codo con manómetro • Válvula de compuerta • Dispositivo de aforo (Contador o piezómetro) • Tubería de descarga y conducción • Accesorios (Codos, uniones, etc.)
• Arrancador
• Caja de conexión del cable al arrancador
• Caja de protecciones eléctricas
• Electrodos de control de nivel de agua
• Caseta del pozo
• Tanque de almacenamiento
En pozos con bombas turbinas el equipo a adicional que se tiene es: Los ejes de la bomba, el cabezal de descarga, el engranaje de transmisión y el cardán Caseta del pozo Debe ser amplia, con buena ventilación, luz artificial, y de techo desarmable para facilitar la labor de mantenimiento del pozo y de la bomba. Debe estar provista de un pequeño deposito para almacenar repuestos y herramientas. En lo posible se debe construir una caseta auxiliar dotada de los servicios básicos como agua, luz y teléfono para la permanencia continua del operador. INFORMACIÓN TÉCNICA DEL SISTEMA. En un sitio visible de la caseta del pozo se debe colocar en un cuadro la siguiente información: • Perfil de diseño del pozo • Esquema de las instalaciones del pozo Hoja de datos de información técnica el pozo Plano de conexiones eléctricas
HOJA DE DATOS DE INFORMACIÓN TÉCNICA.
Resumen toda la información técnica del equipo de bombeo e instalaciones hidráulicas y eléctricas.
EQUIPO DE BOMBEO
OBSERVACIONES Y MEDIDAS DIARIAS. ¿Qué observaciones o medidas debe hacer el operador diariamente? Debe: • Medir los niveles del agua en el pozo antes de prender la bomba y durante el bombeo, es decir, el nivel estático y los niveles de bombeo. • Aforar el caudal del pozo o leerlo en el contador. • Observar como sale el agua en el tubo de descarga, si tiene arena, sedimentos, grava, etc. y anotar las anomalías. • Registrar las medidas del voltaje en la línea leídas en el monitor. • Registrar las medidas de voltaje y amperaje del motor. • Medir las revoluciones del motor y/o la bomba si es una turbina de eje vertical. • Registrar las lecturas de presión del manómetro. • Registrar el tiempo de operación diario. • Medir la temperatura del agua. • Observar el "orificio" de alimentación del filtro de grava para ir completándolo en la medida que descienda en el pozo. • Registrar el tiempo entre arranques sucesivos del motor sumergible.
LABORES COMPLEMENTARIAS. • Mantener limpio el tablero de control, libre de polvo y humedad. • Apretar cables sueltos o flojos. • Observar y anotar en la hoja de reporte diario vibraciones, golpes hidráulicos, ruidos y cualquier • anomalía que se presente durante el funcionamiento del pozo. • Controlar fugas de agua en las tuberías de descarga y conducción. • Lavar y desinfectar el tanque de almacenamiento periódicamente. • Mantenimiento del sistema de tratamiento, si existe. • Tomar muestras de agua para análisis de calidad. • Mantener la caseta del pozo limpia y seca. • Mantener los oídos de los filtros de grava limpios y protegidos. • Evitar la entrada de personas extrañas o animales a la caseta de operación. EQUIPOS Y HERRAMIENTAS. Los equipos y herramientas que se utilizan para realizar las labores de operación son: • Sonda eléctrica • Cinta metálica
• Reloj o cronómetro
• Voltímetro tipo gancho
• Amperímetro tipo gancho
• Termómetro
• Tacómetro para pozo con bomba turbina para medir las revoluciones por minuto del motor de la bomba
• Alicate, destornilladores, llaves de tubo, etc.
• Utensilios de limpieza
HOJA DE REPORTE DIARIO DE OPERACIÓN.
En una hoja de reporte diario similar a la que se presenta en la figura se deben registrar todas las medidas y observaciones realizadas.
INSTRUCCIONES PARA LA OPERACIÓN DE POZOS. Pasos a seguir para poner en funcionamiento el pozo. Antes de prenderlo: • Medir el nivel estático • Revisar todas las conexiones y partes eléctricas • Asegurarse de que el agua no moje ninguna parte eléctrica. • La válvula de compuerta debe estar totalmente abierta. • Medir el voltaje en la línea que puede ser leída en el monitor de voltaje, si lo tiene, este voltaje no debe tener desviaciones mayores del 1 0% con respecto al voltaje especificado en el motor. En caso de desviaciones mayores NO prenda la bomba, hasta que esté dentro del rango permisible. • Prenda la bomba hundiendo el botón de encendido ubicado en la caja de control. • Cuando el motor se enciende, se apaga o está en funcionamiento asegúrese de que no produzca vibraciones fuertes o golpes hidráulicos, en caso contrario reportar la anomalía en la hoja de reporte. Después de prenderlo:
• Después de estar funcionando por quince (15) minutos se debe revisar la salida del agua, la entrada de corriente, el voltaje, el nivel de bombeo y las demás medidas y observaciones antes mencionadas.
Al apagarlo:
• Antes de apagar la bomba, se debe cerrar lentamente la válvula de compuerta, luego se acciona el interruptor de parada. En la figura 3 se observa la forma como se miden el voltaje y el amperaje.
RECOMENDACIONES SOBRE PROBLEMAS COMUNES DE OPERACIÓN. • Si el agua sale con arena NO apague la bomba, cierre parcialmente la válvula de compuerta, en la medida que disminuya el contenido de arena hasta que el pozo deje de producirla y se estabilice vuelva a abrir todo la válvula. • Si el contenido de arena en el agua es alto y su producción es continua por más de diez (10) minutos después de haberse iniciado el bombeo, lo que se debe hacer es revisar el pozo y programar su mantenimiento para controlar la entrada de arena. La arena es uno de los enemigos principales de los pozos, las bombas y motores sumergibles. • En los pozos con bomba turbina, se debe poner especial atención a cualquier ruido anormal, vibraciones del eje de la bomba, des alineamiento, ruidos en el engranaje o el motor y anotar las anomalías. • Si el pozo tiene electrodos de control de nivel de agua, con la medida de los niveles de agua con la sonda eléctrica se puede comprobar su estado de funcionamiento en caso de que se disparen frecuentemente.
• Cuando el tanque de almacenamiento tiene instalado un electrodo de control de nivel para que encienda el motor automáticamente, se debe llevar el control del número de arranques durante 24 horas para establecer en que relación está con el número máximo de arranques permitido y proteger el motor. Los electrodos de control de nivel de agua se utilizan para que las bombas sumergibles no funcionen en seco en caso de que el nivel de bombeo baje cerca a la bomba. Los electrodos de nivel de agua son dos: Un electrodo alto, va arriba en el pozo a la profundidad del nivel estático y el otro electrodo bajo, se ubica dos (2) metros por encima de la bomba. Debe tenerse en cuenta que los electrodos estén bien aislados, de gotas que caen del mismo pozo o de la superficie, que el agua entre por debajo y que el material de construcción no se oxide ni forme incrustaciones con el agua del pozo para evitar señales inadecuadas.
• La bomba siempre debe funcionar en lo posible al caudal de máximo rendimiento para evitar desajustes hidráulicos en su cuerpo de tazones. El caudal de máximo rendimiento se puede observar en el gráfico de la CURVA CARACTERÍSTICA de la bomba. • Cuando haya descargas eléctricas (rayos), apague la bomba si está funcionando. Los rayos son enemigos mortales de los motores sumergibles y aún de los de superficie, sino se tiene la protección adecuada. • Vigilar el des balanceo entre fases y trabajo en dos fases, ya que si el motor no tiene las protecciones térmicas adecuadas el daño puede ser grave. • Cuando la bomba saca poca agua y con sedimentos como grava o material de la formación geológica, es que el pozo está roto y presenta señales de derrumbe. APAGUE la bomba • inmediatamente y repórtelo para que sea revisado lo más pronto posible. Un pozo en este estado NO es operable.
• Si la bomba saca poca agua, también puede ser por desgaste, especialmente en el cuerpo de tazones, esto se comprueba midiendo el nivel de bombeo, si este se encuentra por encima del nivel normal, el problema es de la bomba, en caso contrario, el problema es del pozo por descenso anormal del nivel de bombeo causado por interferencias con otros pozos cercanos, incrustaciones o taponamiento de los filtros del pozo o de la rejilla de la bomba dando origen a intermitencia en el flujo. Para el primer caso hay que sacar la bomba y repararla, para el segundo caso, se debe programar el mantenimiento del pozo en forma urgente.
PROBLEMAS COMUNES EN LA OPERACIÓN DE BOMBAS SUMERGIBLES.
La experiencia en la operación de este de este tipo de equipos señala como las más frecuentes fallas y sus más frecuentes medidas correctivas las siguientes:
Problemas comunes
a. La bomba no arranca El operador debe informar y tener conocimiento de que esto puede deberse a un corto circuito o una sobrecarga. Se procede a las pruebas correspondientes que deben estar a cargo de un electricista calificado. Entre otras medidas: Verifique las conexiones del cableado recordando que en un sistema trifásico los alambres vivos son de color amarillo, azul y rojo", el neutro es de color negro y la conexión a tierra es de color verde. Pruebe los aislamientos. Si la lectura es menor de 2 mega ohmios esto indica que el cable de la BOMBA está afectado por arena u otra sustancia extraña. En este caso debe verificarse el nivel desde el cual se está elevando el agua para descartar contacto del acuífero con la bomba por fallas en la rejilla. b. La bomba arranca pero no descarga. Varias pueden ser las razones de este comportamiento: El motor gira en dirección contraria.
La bomba está operando contra una cabeza dinámica total que supera su capacidad de diseño. La succión de la bomba está bloqueada por un material extraño que puede proceder del pozo (derrumbamiento). La bomba está llena de aire. La válvula de retención esta obstruida. El voltaje es muy bajo en la red. Las siguientes pruebas a cargo del operador facilitarán el diagnóstico: Cierre completamente la válvula de descarga y verifique el manómetro correspondiente (su lectura DEBE aumentar). • Verifique el voltaje de la línea en las tres fases mientras la bomba está en operación. Debe• incluir la verificación de la frecuencia. • Si en las pruebas se encontró un comportamiento normal esto indica que la dirección de giro del motor es correcta. Si no hay aumento en la lectura del manómetro puede tratarse de un bloque i en la succión o de operación contra una altura excesiva, en este caso el operador debe informar.
c. La bomba funciona bien al principio pero luego disminuye la descarga. El operador debe informar y saber que esto puede deberse, entre otras causas, a las siguientes: • Fallas en el motor. • Fricción excesiva en la bomba o el motor. • Presencia de arena en la bomba. Para identificar la verdadera causa puede procederse así: Cierre la válvula de descarga durante 2 minutos, máximo, y verifique el manómetro y el nivel del agua en el pozo. Con base en las lecturas calcule la altura dinámica de la bomba. Si es menor que la de diseño se confirma la existencia de excesiva fricción. En este caso se debe desmontar la bomba y el motor para su revisión. d. La bomba descarga intermitentemente y se presenta mezcla de agua con aire en la descarga. Este problema es un serió indicio de que el caudal de bombeo es mucho mayor que la producción del pozo. De persistir está situación no solamente sufriría un severo daño el conjunto electromecánico, sino que el acuífero mismo estaría siendo amenazado por sobreexplotación.
En este caso el correctivo inicial está a cargo del operador y consiste en cerrar la válvula lentamente hasta que se estabilice el caudal. Si no se restablece el flujo continuo con esta maniobra, el operador debe informar. Este problema debe ser resuelto mediante la disminución del caudal bombeado o programando el mantenimiento del pozo porque las incrustaciones también pueden ser la causa del excesivo descenso de los niveles del agua. PRÁCTICAS DE CAMPO Visita a un pozo profundo de abastecimiento público donde se deben aplicar los conocimientos adquiridos, realizando las mediciones y observaciones rutinarias durante la operación y llenar la hoja de reporte diario. Resaltar la importancia de tener en el pozo la hoja de información técnica de toda la instalación. Las exposiciones orales deben complementar la observación en clase de los elementos más importantes que se necesitan para hacer las medidas y observaciones rutinarias.
RESUMEN DE IDEAS • El operador de pozos debe disponer de un inventario completo de las instalaciones existentes en el pozo. • Toda la información técnica del pozo debe permanecer en la caseta de operación en un sitio visible. • Todas las labores a realizar durante la operación de pozos profundos debe ser bien conocida y aplicada por los operadores. • Las principales medidas a realizar durante la operación de un pozo son: niveles del agua (estáticos y de bombeo), caudal de descarga, voltaje y amperaje del motor y velocidad de la bomba. • Los elementos de medida más importantes son: sonda eléctrica, cinta métrica, reloj o cronómetro, voltímetro, amperímetro y tacómetro. • El dispositivo de aforo más práctico, económico y preciso es el de orificio circular y piezómetro. • Su instalación es sencilla, permite además observar como sale el agua en cualquier momento y tomar muestras de agua para análisis de calidad.
• El operador debe permanecer en la caseta del pozo atento a cualquier anomalía que se pueda presentar durante la operación. • Todas las medidas, lecturas y anomalías registradas durante la operación de los pozos deben ser anotadas en la hoja de reporte de control diario. EJERCICIOS DE AUTOEVALUACION • ¿Con lo que se ha aprendido puede usted realizar las mediciones rutinarias en un pozo? Explique brevemente. • ¿Qué considera usted lo más importante de este capítulo? • ¿Cree usted que deba permanecer en el pozo durante su operación Por qué? • ¿Qué controles cree usted que se deben llevar en un pozo y no se han mencionado?
Curso Básico
Capitulo 4 MANTENIMIENTO DE POZOS Y EQUIPOS DE BOMBEO
Pag.25 ...MANTENIMIENTO DE POZOS Pag.25 ...IMPORTANCIA DEL MANTENIMIENTO DE UN POZO Pag.25 ...CAUSAS DE LA DISMINUCIÓN DEL RENDIMIENTO DE UN POZO Pag.25 ...INCRUSTACIÓN Pag.25 ...Incrustación bacteriológica Pag.25 ...Incrustación mecánica Pag.25 ...TRATAMIENTOS CONTRA LA INCRUSTACIÓN Pag.25 ...Tratamiento químico Pag.25 ...Aplicación de químicos Pag.25 ...Tratamiento mecánico Pag.25 ...CORROSIÓN Pag.25 ...Factores que influye en la corrosión de los pozos Pag.25 ...Consecuencias de la corrosión Pag.25 ...Soluciones Pag.25 ...PASOS A SEGUIR EN EL MANTENIMIENTO DE UN POZO Pag.25 ...Desinstalar la bomba Pag.25 ...Revisar la bomba Pag.25 ...Tomar el vídeo del pozo Pag.25 ...Pistoneo del pozo Pag.25 ...Aplicación de químicos Pag.25 ...Revisión del filtro de grava Pag.25 ...Chequeo final del pistoneo
Pag.25 ...Toma de vídeo de comprobación Pag.25 ...Instalación de la bomba Pag.25 ...DESINFECCIÓN DE POZOS Pag.25 ...PROGRAMACIÓN DE MANTENIMIENTO PREVENTIVO Pag.25 ...HOJA DE REPORTE DE MANTENIMIENTO DEL POZO Pag.25 ...MANTENIMIENTO DE EQUIPO DE BOMBEO Pag.25 ...MANTENIMIENTO DEL SISTEMA Pag.25 ...Bomba Pag.25 ...Engranaje de transmisión Pag.25 ...Motor eléctrico sumergible Pag.25 ...Mantenimiento del motor y equipos eléctricos Pag.25 ...Hoja de reporte de mantenimiento del equipo de bombeo
PRESENTACIÓN Del mantenimiento de los pozos y sus equipos de bombeo depende en gran medida su conservación y buen estado de operación garantizando una larga vida útil y el máximo rendimiento. Este capítulo consta de dos 2) partes: - • Mantenimiento del pozo • Mantenimiento de equipos de bombeo En la primera parte se destaca la importancia del mantenimiento y las causas de disminución del rendimiento de un pozo, se describe el tipo de incrustaciones que se presenta en un pozo y el tratamiento para combatirlas. La corrosión de los materiales sus consecuencias y soluciones. Se describe paso a paso las labores a realizar durante el mantenimiento y la desinfección de un pozo. Además las técnicas y observaciones que se deben efectuar para programar el mantenimiento preventivo. Se presenta la hoja de reporte de mantenimiento. En la segunda parte se destaca las labores de mantenimiento rutinarias del equipo de bombeo, las pruebas de aislamiento de los motores y medidas. Se presenta también su hoja de reporte de mantenimiento.
Se incluyen prácticas de campo que permiten aplicar los conocimientos adquiridos para que los participantes puedan realizar en forma práctica las labores de mantenimiento del pozo y del equipo de bombeo. OBJETIVOS o Conocer las labores a desarrollar durante el mantenimiento de pozos y los equipos de bombeo y llevar los registros de mantenimiento realizados. o Programar un plan de mantenimiento preventivo.
IMPORTANCIA DEL MANTENIMIENTO DE UN POZO • El mantenimiento es una labor indispensable que garantiza el máximo rendimiento de un pozo y la prolongación de su vida útil. • El mantenimiento adecuado de los pozos puede aumentar su productividad, reducir al mínimo los requisitos de energía y los costos de bombeo y a disminuir el descenso excesivo del nivel del agua cerca del pozo. • Dada la importancia del pozo como fuente de abastecimiento público de una comunidad, este debe mantenerse en óptimas condiciones para que garantice el suministro de agua en forma confiable y segura. • Pero para que el pozo funcione bien, también necesita que su equipo de bombeo se mantenga en buenas condiciones de operación, luego su mantenimiento también es definitivo e importante. CAUSAS DE LA DISMINUCIÓN DEL RENDIMIENTO DE UN POZO • La obstrucción de los filtros y los alrededores del pozo con incrustaciones químicas, bacteriológicas y mecánicas.
• Descenso excesivo del nivel de bombeo por interferencias de pozos cercanos y veranos prolongados. • Desgaste de la bomba por envejecimiento, mala calidad de los materiales o instalación deficiente. • Corrosión de la tubería o filtros que pueden producir el derrumbamiento del pozo y pérdida total de las instalaciones sino es corregida a tiempo. INCRUSTACIÓN La incrustación es la causa más común de disminución de la capacidad específica o rendimiento de un pozo, provocada por una resistencia excesiva al flujo de agua hacia él. Esto se produce cuando los filtros, el filtro de grava y las formaciones alrededor del pozo se obstruyen con depósitos que podrían ser sedimentos (arena y arcilla), minerales (hierro, manganeso, carbonatos) o bacterias. Tipos de Incrustación Química, Bacteriológica Mecánica Vamos a analizar cada una de estos tipos de incrustación, puesto que uno de los objetivos del mantenimiento del pozo es destruir estas incrustaciones y evacuarlas a la superficie.
Incrustación química La química del agua subterránea es el factor más importante que afecta el potencial de incrustación. Los gases y minerales disueltos que se encuentran en el agua subterránea están en equilibrio, el cual se rompe cuando se bombea el pozo produciendo precipitación de los minerales disueltos como carbonatos de calcio y de magnesio, hierro y manganeso principalmente sus óxidos e hidróxidos. Incrustación bacteriológica Es la producida por bacterias ferrosas que son orgánicas fundamentalmente, que desarrolla crecimiento fangoso. La bacteria de hierro oxida al hierro disuelto (y al manganeso) y acumula grandes cantidades de hidróxidos férricos fangosos. Es una pasta gelatinosa que se deposita en las ranuras de los filtros obstruyéndolos. Las bacterias del hierro generalmente se encuentran en aguas: • Poca profundas • Con temperaturas menores de 18 grados centígrados • Con alto contenido de hierro o manganeso, mayores a un miligramo por litro • Con menos de 1000 miligramos por litro de sólidos totales disueltos
Incrustación mecánica Es el taponamiento mecánico producido por la sedimentación de arcilla, limo o arena en el filtro de grava y en los acuíferos alrededor del pozo. Esta incrustación no es tan frecuente como las dos anteriores y se presenta cuando un pozo ha tenido deficiencia en su diseño o construcción o el acuífero tiene cantidades anormales de sedimentos finos. Es esta situación el pozo produce agua con arena limitando seriamente la vida útil del equipo de bombeo. Si los problemas de incrustación se detectan y tratan a tiempo la mayoría de los pozos se puede mantener en condiciones óptimas de rendimiento siempre y cuando no exista una falla estructural o descenso anormal de los niveles del agua por sobre explotación de los acuíferos. TRATAMIENTOS CONTRA LA INCRUSTACIÓN Para eliminar estas incrustaciones existen dos tipos de tratamientos: • Tratamiento químico • Tratamiento mecánico
Tratamiento químico Consiste en el empleo de productos químicos para eliminar las incrustaciones de minerales, bacterias y arcilla que se depositan en las ranuras de los filtros y alrededor del pozo. Estos productos son: ácidos, polifosfatos y cloro. Vienen en diferentes formas de presentación: líquidos o granulares, algunos de estos deben ser previamente preparados antes de aplicarlos. En la figura se pueden observar los químicos desincrustantes más utilizados, tipo de incrustación que atacan, dosis recomendables y tiempos de contacto en el pozo. Para que un tratamiento químico sea efectivo, es fundamental que la aplicación de los químicos se realice en los filtros que estén incrustados, obligándolos a que penetren bien dentro de los acuíferos. Un químico mal aplicado equivale en la mayoría de los casos a un mantenimiento INEFECTIVO.
NOTA: LOS GRANULARES SON MAS FACILES DE MANEJAR Y LOS MENOS TOXICOS
Aplicación de químicos
¿Cómo se deben aplicar?
La forma de aplicación de estos químicos se realiza de la siguiente manera:
• Se instala tubería de PVC plástica de diámetro de 3/4" a 1" hasta la profundidad donde está ubicado el filtro que se quiere limpiar.
• Los químicos granulares deben ser previamente disueltos en agua. Unos 20 galones de agua para cada 10 Kg de polifosfato o 5 Kg de hipoclorito.
• Se vierte el ácido, polifosfato o hipoclorito por medio de la tubería plástica a través de un embudo al cual se conecta una manguera que hace las veces de sifón con el recipiente que contiene el ácido o donde se preparen previamente los químicos a utilizar.
• El químico baja por gravedad, como tiene mayor densidad que el agua desciende sin problemas aunque es recomendable inyectarle agua o aire para forzarlo a que penetre bien en los acuíferos. • Luego se agita vigorosamente con el pistón para que su efecto sea completo en los filtros, el filtro de grava y en los acuíferos. • Se deja en reposo durante el tiempo necesario (tiempo de contacto) para que el desincrustante ejerza su acción. • Finalmente se bombean con compresor o bomba los químicos utilizados y las incrustaciones disueltas hasta que el agua salga completamente limpia, sin sabor y sin olor. • Recomendaciones cuando se usan ácidos • La velocidad a la que el ácido retira la incrustación está relacionada con su PH. Entre más bajo sea el PH, más rápido funcionará el ácido. • Siempre utilice anteojos, protectores y guantes impermeables. • Vierta el ácido lentamente en el agua. NUNCA vierta el agua en el ácido. • Trabaje con ácido, solo en espacios bien ventilados • Bombee todo el ácido aplicado después de que ejerza su acción. Tratamiento mecánico
El tratamiento mecánico se aplica cuando las incrustaciones están constituidas por arcilla, limo o arena o por que el pozo esté produciendo mucho arrastre de arena y finos en suspensión. Este tratamiento consiste en pistorear cada filtro del pozo vigorosamente inyectando aire comprimido con un compresor en forma simultánea para evacuar los sólidos, es la misma labor que se ejecuta cuando se desarrolla un pozo nuevo. Se realiza hasta que agua salga limpia sin sedimentos en suspensión. En estos casos casi siempre el filtro de grava se mueve, es decir, desciende para ocupar el espacio que deja la arena o los finos que saca la bomba. Esta grava se debe ir completando por el oído de alimentación localizado en la superficie, en la base del pozo y debe ser de características y tamaño similar a la que tiene el pozo. Para esto, siempre se debe disponer de grava en la caseta del pozo, para el caso en que esta descienda bruscamente y a gran profundidad, sino se completa rápidamente, el pozo se puede derrumbar. Lo mismo puede ocurrir cuando el pozo está produciendo mucha arena y el filtro de grava no baja, se puede formar una "caverna" dentro del pozo hasta producir su derrumbamiento.
Por todo lo anterior es necesario programar el mantenimiento del pozo cuando el arrastre de arena sea anormal, luego de 10 minutos después de iniciado el bombeo.
CORROSIÓN
La corrosión se define como una actividad química del agua sobre los materiales de revestimiento del pozo, ejercida por elementos externos, que causan que el material sea corroído o destruido.
Factores que influyen en la corrosión de los pozos
La corrosión de la tubería y los filtros de un pozo depende de la calidad del agua que capte, la velocidad de entrada del agua y del material con que estén construidos.

Consecuencias de la corrosión
La corrosión de un pozo produce:
• Aumento del tamaño de las ranuras del filtro.
• Entrada de arcillas, arenas y gravas
• Rotura de la tubería
• Falla estructural y derrumbe parcial o total
• Disminución del caudal cuando arrastre muchos sedimentos
• Frenada de la bomba cuando salen materiales gruesos de la formación
Corrosión de un filtro de tubería de acero al carbón ranurada
¿Qué se puede hacer contra la corrosión? La corrosión se previene desde la construcción del pozo, seleccionando un material de filtro adecuado a la calidad del agua de los acuíferos que este capte y teniendo en cuenta de que el área abierta de los filtros sea la necesaria para que la velocidad de entrada del agua sea en lo posible menor a tres centímetros por segundo (3 cm/seg). Soluciones Una vez que un pozo esté corroído o roto, ¿Qué se puede hacer? Lo único que se puede hacer es "ENCAMISARLO" para tapar el roto. Esta labor consiste en instalar un tubo de diámetro menor al del pozo, el cual se debe apoyar, ya sea en el fondo del pozo, desde la superficie o en el cono de reducción, si lo tiene, para que tape el roto. Si este se presenta en un filtro se debe instalar otro filtro similar para que el agua pueda seguir entrando. La mayoría de las veces los pozos se rompen en cercanías del sitio donde está instalada la bomba debido a la turbulencia que se produce y gran cantidad de veces lo que falla es la tubería ciega y no los filtros, especialmente en las uniones soldadas.
Cuando un pozo se "ENCAMISA", el caudal se reduce de un 10% a un 20% aproximadamente, situación que se debe tener en cuenta para la operación posterior del pozo, lo importante en estos casos recuperar el pozo y lograr prolongar su vida útil unos años más. Los pozos generalmente cumplen su vida útil a la par con la vejez y resistencia del material de la tubería y filtros con que está revestido, es muy poco usual que los pozos se abandonen por agotamiento de los acuíferos, lo más común es el daño estructural. ¿Cómo se pueden localizar las fallas o rotos en la tubería? Con la toma de un VIDEO del pozo. Existen cámaras de vídeo que se introducen dentro del pozo donde se puede observar perfectamente el estado de la tubería y localizar el sitio y estado de la falla, haciendo más fácil la labor de ENCAMISADO. Este vídeo también es importante para observar el tipo de incrustaciones que tienen los filtros y la tubería en general.
Desinstalar la bomba Esta labor debe ser realizada por técnicos con experiencia y el equipo necesario para evitar accidentes como el dejar ir la bomba al pozo que es lo más común. Revisar la bomba Observar que tipo de minerales o incrustaciones están adheridos a la superficie del cuerpo de tazones y a la tubería o columna de conducción. Anotar el número de tubos de conducción, revisar su estado de desgaste, las roscas de los tubos y uniones. Lo mismo de los ejes. Todas las observaciones deben ser anotadas en la hoja reporte de mantenimiento de la bomba. Tomar el vídeo del pozo En el se podrá observar el estado estructural del pozo y las incrustaciones que tengan los filtros. Cuando un pozo capta varios acuíferos a diferentes profundidades la calidad del agua de cada uno de ellos puede ser diferente produciendo incrustaciones de diferente tipo.
También es usual encontrar filtros sin incrustaciones, luego este vídeo permite observar que filtros están más incrustados que otros y que tipo de incrustaciones tienen. El vídeo es una herramienta muy importante para programar el tratamiento químico y mecánico del pozo y detectar cualquier desgaste por corrosión que pueda tener la tubería de revestimiento del pozo. Pistoneo del pozo Consiste en pistonear el pozo con inyección simultánea de aíre con compresor en frente de cada filtro para extraer la mayor cantidad de finos o arena antes de aplicar los químicos. Aplicación de químicos Cuando un pozo presenta diferentes tipos de incrustaciones lo mejor es aplicar estos químicos en el siguiente orden: - Ácido * Polifosfato - Cloro La aplicación se debe realizar de la forma indicada anteriormente respetando los tiempos de contacto para que ejerzan su acción efectivamente.
Cada aplicación tiene que ser en frente de los filtros y agitada vigorosamente con el pistón para que penetre bien en los acuíferos. Después de aplicar cada uno de ellos y dejar transcurrir el tiempo de contacto necesario, se debe nuevamente pistonear cada filtro para extraer los químicos y las incrustaciones disueltas. Revisión del filtro de grava Si un pozo presenta fuertes incrustaciones, la aplicación de los químicos debe disolverlas alrededor del pozo, haciendo que el filtro de grava se mueva y descienda en la medida que se extraigan los sedimentos o incrustaciones. Si la grava no se mueve, es señal de que la incrustación es demasiado fuerte, luego lo más probable es que el tratamiento no sea muy efectivo. ES IMPORTANTE HACER MOVER EL FILTRO DE GRAVA, es una señal definitiva del éxito del mantenimiento. La grava se debe completar con otra similar a la que tiene el pozo. La gravedad debe estar disponible todo el tiempo durante la operación y el mantenimiento del pozo almacenada en una caneca de 55 galones para conservarla limpia. También se acostumbra a aplicar químicos por el oído del filtro de grava cuando la incrustación es muy fuerte para obligarla a bajar.
Chequeo final del pistoneo Finalmente se deben chequear todos los filtros, uno por uno, con el pistón y el compresor para verificar que el agua esté saliendo limpia de cada uno de ellos sin finos o arena en suspensión y de que el filtro de grava se haya estabilizado nuevamente. Toma de video de comprobación Una vez terminado el mantenimiento del pozo a satisfacción se toma un vídeo final de comprobación para verificar la efectividad de los tratamientos realizados, observando el estado en que quedaron la tubería y los filtros. Instalación de la bomba La bomba y el motor deben ser revisados en talleres especializados en este tipo de equipos, las piezas desgastadas y en mal estado deben ser remplazadas. Luego se deben ensamblar nuevamente y llevarlos al pozo para su instalación. Antes de instalar la bomba se debe hacer un inventario completo de ella y anotarlo en la hoja de reporte de mantenimiento. Cuando se compruebe que esta completa y en perfecto estado se puede autorizar su instalación.
Durante la instalación del equipo de bombeo se debe verificar que la bomba baje libremente y bien nivelada, que los tubos de conducción y ejes queden bien alineados y apretados.
La bomba NUNCA debe quedar recostada sobre la tubería del pozo, debe quedar totalmente VERTICAL y LIBRE, para garantizar su alineamiento y buen funcionamiento. En bombas turbinas se debe revisar el engranaje de transmisión, si tiene, y hacer las reparaciones o mantenimiento del caso.
Hay que aprovechar el tiempo durante el cual se realice el mantenimiento para revisar todos los equipos, tuberías y conexiones del pozo.
El mantenimiento de un pozo puede tardar entre una (1) Y dos (2) semanas, siendo este uno de los principales problemas en un pozo de abastecimiento público por qué si no se tiene una fuente de agua alterna, sea otro pozo o fuente superficial, la población se quedaría sin agua durante este tiempo. Por esto, el mantenimiento de un pozo de abastecimiento público debe ser PREVIAMENTE programado de tal manera que se pueda tener una solución temporal al suministro de agua, y no exponer a que el pozo se pare o deje de funcionar por falta de mantenimiento, dejando a la comunidad sin agua por un tiempo mayor generando problemas de tipo social y de salud por la imprevisión. DESINFECCIÓN DE POZOS La desinfección es una labor obligatoria que se debe realizar a todos los pozos de abastecimiento público para eliminar las bacterias coliformes que pueden estar presentes, especialmente las fecales, que afectan la salud humana. La desinfección se debe hacer como fase final al construir un pozo nuevo y en cada mantenimiento que se programe a los que estén en operación y en lo posible cada que se extrae la bomba para su reparación. Las bacterias coliformes pueden llegar al pozo así:
• Si en la perforación del pozo se utiliza agua de mala calidad para preparar el lodo y el contacto de los materiales y herramientas de perforación con el suelo y demás agentes externos que los contaminan. • En la instalación y desinstalación de la bomba. • En las operaciones de mantenimiento, al introducir herramientas dentro del pozo que generalmente están contaminadas. • Por infiltración de aguas residuales domesticas y municipales en el suelo como letrinas, tanques sépticos, campos de infiltración o lagunas de tratamiento de aguas residuales, etc. ¿Cómo de hace la desinfección? La desinfección se realiza utilizando una SOLUCIÓN DE CLORO como agente desinfectante puesto que es el más fácil de manejar y efectivo para esterilizar un pozo, una bomba, un tanque o una tubería. ¿Cómo se prepara esta solución de cloro? La solución se prepara disolviendo en agua el Hipoclorito de Calcio o el Hipoclorito de Sodio. El Hipoclorito de calcio, es el más utilizado por su fácil y más seguro manejo, es un material granular blanco que contiene alrededor de 70% de cloro disponible, por peso. Su concentración se da en miligramos de cloro por litro de agua (mg/I) o partes por millón (ppm), 1 mg/I = 1 ppm.
Por ejemplo, una solución de 15 mg/I equivale a una proporción de 15 miligramos de cloro en un litro de agua. El hipoclorito de calcio es muy estable, bien empacado y a la temperatura adecuada puede durar hasta 12 meses después de fabricado. El hipoclorito de sodio solo se encuentra en solución por qué su composición química es muy inestable, toda las soluciones blanqueadoras para lavar lo contienen y en la práctica es poco utilizado lo mismo que el cloro gaseoso. Para la desinfección de pozos y bombas se puede emplear hipoclorito de sodio en concentraciones del 5 al1 0%. Forma de aplicación: Mezclar agua con el hipoclorito hasta que quede bien disuelto. Se aplica a través de tubería plástica de PVC de una pulgada de diámetro en frente de cada filtro y a lo largo de toda la profundidad del pozo. La solución de cloro debe tener alrededor de 100 mg/I de cloro disponible, para garantizar su efectividad. Luego de aplicado se debe agitar vigorosamente dentro del pozo con un pistón o con aire con un compresor.
El tiempo de contacto en el pozo debe ser entre 6 y 8 horas.
Luego se debe bombear el pozo durante un tiempo mínimo de 2 horas o el que se necesite hasta que el agua salga sin residuos, ni olor a cloro.
Se deben tomar muestras de agua para su análisis bacteriológico, antes y después de la desinfección, para verificar su efectividad.
Todos los elementos que componen la bomba, la tubería de conducción, accesorios y tanque de almacenamiento también deben ser desinfectados en forma simultánea con el pozo.
En cuanto a las dosis, se recomienda de acuerdo a la longitud y el diámetro de los filtros, es decir, a su volumen de almacenamiento. En promedio, de acuerdo a la profundidad del pozo, las dosis siguientes resultan bastante aceptables:
PROGRAMACIÓN DE MANTENIMIENTO PREVENTIVO El mantenimiento preventivo de un pozo se puede programar cuando: o La capacidad específica se haya reducido en más de un 20% de su valor original. o El pozo produce arrastre de arenas y finos en suspensión por más de diez minutos después de iniciado el bombeo. o El pozo comience a presentar señales de intermitencia en el flujo por descenso excesivo del nivel de bombeo. o La bomba presente problemas de desgaste. Se aprovecha la reparación de la bomba para limpiar el pozo. Una técnica que se puede utilizar para determinar el momento de programar el mantenimiento preventivo de un pozo es hacer una prueba de bombeo corta de 3 horas de duración a 3 caudales diferentes para calcular la ecuación de comportamiento hidráulico, su curva característica y la eficiencia de operación siguiendo la metodología estudiada en el capitulo dos sobre análisis de pruebas de bombeo. Si la ecuación calculada demuestra un excesivo aumento de las pérdidas de carga en el pozo es porque presenta señales de incrustación y se debe programar su mantenimiento cuanto antes.
Confrontando esta técnica con las otras observaciones realizadas se puede establecer un programa de mantenimiento realmente preventivo. HOJA DE REPORTE DE MANTENIMIENTO DEL POZO En esta hoja se deben reportar todas las labores realizadas durante el mantenimiento del pozo, aplicación de químicos, dosis, pistoneo. Se pude observar la hoja de reporte recomendada en la página siguiente. MANTENIMIENTO DE EQUIPO DE BOMBEO Como los equipos de bombeo, en especial las bombas sumergibles, están instaladas dentro del pozo y son lubricadas por el agua que bombean, el mantenimiento preventivo que debe realizar el operador se reduce a: Revisar el mantenimiento del sistema eléctrico y las conexiones de las instalaciones hidráulicas. Para los que tienen bomba turbina, debe revisar los ejes, el engranaje de transmisión, si tiene, y el motor eléctrico. El programa de mantenimiento de los equipos se debe hacer con base en el reporte diario de operación donde están anotadas todos las anomalías que se han presentado durante esta labor.
Como las instalaciones de un pozo constan de varios equipos, a continuación se hace un recuento del mantenimiento que se le debe hacer a cada uno de ellos.
MANTENIMIENTO DEL SISTEMA Bomba Limpiar completamente todas las piezas de la bomba y revisar los desgastes. Todas las piezas desgastadas deben reemplazarse. Como la reparación o revisión de una bomba-puede tardar uno o varios días, es recomendable tener a disposición en el sitio un cuerpo de tazones o una bomba sumergible, similar a la que está instalada en el pozo. En bombas turbinas diariamente se debe verificar que el eje gire libremente y la lubricación de los cojinetes con agua debe ser previo antes de prender la bomba. Engranaje de transmisión Revisar periódicamente el estado de los rodamientos y piñones y lubricarlos con aceite de transmisión cada 2000 horas de trabajo. También se debe controlar la temperatura exterior de la carcaza del engranaje. Un aumento sensible de temperatura es indicio de desgaste en los rodamientos o en los piñones. Sin embargo hay que recordar que los engranajes están construidos para funcionar con una temperatura del aceite de hasta 90 Q C.
Motor eléctrico sumergible Prueba de aislamiento Para proteger el motor y el sistema eléctrico se deben practicar pruebas de aislamiento que previenen posibles fallas que se puedan presentar durante la operación de los pozos. Cualquier falla en el aislamiento causa calentamiento excesivo. Este calentamiento puede ser producido por: • Sobrecarga en el motor. • Bajo voltaje. • Falla de una fase. • Bloqueo del motor. • Excesivo número de arranques en determinado periodo de tiempo. • Falla a tierra. La perforación o fallas de aislamiento también puede ser producido por maltrato técnico o envejecimiento natural. ¿Cómo se realiza la prueba de aislamiento? La prueba se realiza utilizando un instrumento llamado MEGGER U OHMIOMETRO y la unidad de medida es el OHMIO.
El Megger tiene una escala en la cual se puede medir la resistencia de los aislamientos eléctricos en ohmios.
¿Cómo se mide?
Se mide de la siguiente manera:
Se posiciona a la escala Rx100K y se calibra en cero.
Abra el interruptor principal y desconecte todos los cables de la caja de control para evitar daño al medidor o producir un golpe eléctrico.
Conecte un cable del Megger a alguno de los cables del motor y el otro a tierra en el tubo de descarga.
En la siguiente tabla se pueden observar las resistencias mínimas del motor sumergible:
Lecturas menores a las indicadas significan una falla en el aislamiento del cable o en el devanado del motor.
Motor eléctrico de superficie horizontal o vertical
A los motores eléctricos de superficie, horizontal o vertical, para su protección se les debe verificar la corriente absorbida con el amperímetro, revisar periódicamente los rodamientos y lubricarlos con aceite y grasa cada 2000 horas de trabajo.
Los aceites y grasas necesarios para lubricar el motor y el engranaje de transmisión, deben ser recomendados por el fabricante de cada equipo.
Mantenimiento de partes del motor y equipos eléctricos Puesto que estos equipos son especializados y se trabaja con alto voltaje y energía trifásica, el operador solo debe revisar el estado de todas las conexiones, limpiarlas si tienen polvo y secarlas si tienen humedad, lo mismo que apretarlas si están flojas. Observando las normas de seguridad desconectando la corriente antes de hacer estas labores. Las demás revisiones deben ser realizadas por el técnico electricista. El operador debe anotar todas las anomalías que se presenten y se observen en el sistema. El operador debe vigilar y supervisar todas las labores realizadas durante el mantenimiento de los pozos, en lo posible participar en algunas de ellas, tales como la instalación y desinstalación de la bomba, desinfección del pozo y mantenimiento del equipo eléctrico. Como norma general una bomba se debe desmontar cada 2 años o cuando se presenten condiciones de ruido, vibración o reducción del flujo de descarga cuando es causada por desgaste de la bomba.
PRACTICA DE CAMPO Las actividades de aprendizaje deben ser ante todo prácticas. Visitar un pozo en mantenimiento Donde se pueda observar la bomba y el estado en que está, algunas labores de mantenimiento como la aplicación de químicos y calcular las dosis necesarias que se deben aplicar. Observar las partes del equipo a las cuales se le debe hacer mantenimiento periódico. Hacer pruebas de aislamiento y uso del Megger. Registrar las medidas en la hoja de reporte. En lo posible programar la toma de vídeo de un pozo. RESUMEN DE IDEAS • El mantenimiento es una labor indispensable que garantiza el máximo rendimiento y una larga vida de un pozo. • Las causas de disminución del rendimiento de un pozo son: la incrustación, la corrosión, la sobreexplotación de los acuíferos y el desgaste del equipo de bombeo. • La incrustación consiste en la obstrucción o taponamiento de los filtros, el filtro de grava y los acuíferos con minerales, bacterias o sedimentos.
• La corrosión es una actividad química del agua sobre los materiales de revestimiento del pozo que los corroe. • La desinfección de un pozo de abastecimiento público es obligatoria y se debe realizar mínimo cada dos años, cada que se extraiga la bomba para revisión o se realice el mantenimiento del pozo para eliminar cualquier tipo de contaminación bacteriológica. • El mantenimiento del equipo de bombeo en cuanto a la lubricación y engrase de sus diferentes elementos se debe cumplir estrictamente siguiendo las recomendaciones de los fabricantes para mantenerlo en óptimas condiciones de operación. • Todas las labores realizadas durante cada mantenimiento del pozo y del equipo de bombeo, así como la desinfección, deben ser registradas en las respectivas hojas de reporte de mantenimiento. EJERCICIOS DE AUTOEVALUACION Prueba de autoevaluación • Considera usted que el mantenimiento de un pozo es importante? Por qué? • Cuándo se le debe hacer mantenimiento a un pozo?
• Qué pasa si no se le hace mantenimiento al pozo y al equipo de bombeo? • Cree usted que debe participar en las labores de mantenimiento del pozo y el equipo de bombeo? Por qué? Prueba de evaluación escrita • ¿Cuáles son las causas de la disminución en el rendimiento de un pozo? • ¿Qué es incrustación? • ¿Qué es corrosión? • ¿Cuáles son los principales tipos de incrustaciones? • ¿Qué clase de tratamientos se le hace a los pozos durante su mantenimiento? • Describa brevemente la forma en que se deben aplicar los químicos en un pozo. • ¿Cuáles son los factores que influyen en la corrosión? • ¿Qué ocasiona la corrosión en un pozo? • ¿Qué se debe hacer cuando un pozo esta corroído o roto? • Nombre los pasos a seguir en el mantenimiento de un pozo. • ¿Por qué es necesaria la desinfección de un pozo? • Donde se deben anotar las labores de mantenimiento de un pozo? ¿Por qué? • Qué se anota en la Hoja de Reporte de mantenimiento del equipo de bombeo?
Curso Básico
Capitulo 5 CONTROL DE LA CALIDAD DEL AGUA Y PROTECCIÓN DEL POZO CONTRA LA CONTAMINACIÓN
Pag.25 ...CONTROL DE CALIDAD DEL AGUA Pag.25 ...CALIDAD DE LAS AGUAS SUBTERRÁNEAS Pag.25 ...CARACTERÍSTICAS DE LAS AGUAS SUBTERRÁNEAS Pag.25 ...Físicas Pag.25 ...Químicas Pag.25 ...Microbiológicas Pag.25 ...NORMAS DE AGUA POTABLE Pag.25 ...EFECTOS DE LA CONCENTRACIÓN DE ALGUNOS PARÁMETROS EN LA CALIDAD DEL AGUA Pag.25 ...SISTEMAS DE TRATAMIENTO DE AGUAS SUBTERRÁNEAS Pag.25 ...Aireación Pag.25 ...Filtración Pag.25 ...Desinfección Pag.25 ...Ablandamiento Pag.25 ...Suavización Pag.25 ...Desmineralización Pag.25 ...Adsorción sobre carbón activado Pag.25 ...Determinación de la calidad del agua Pag.25 ...Técnicas de muestreo de agua de pozos Pag.25 ...Selección de parámetros analíticos a controlar en el agua de un pozo para Pag.25 ...Abastecimiento público. Pag.25 ...Frecuencia de muestreo Pag.25 ...Hoja de Reporte de Control de Calidad del agua
Pag.25 ...PROTECCIÓN DE UN POZO PROFUNDO CONTRA LA CONTAMINACION Pag.25 ...PERÍMETRO DE PROTECCIÓN DE LOS POZOS Pag.25 ...EL PROBLEMA DE LOS POZOS ABANDONADOS Pag.25 ...IDENTIFICACIÓN DE FUENTES DE CONTAMINACIÓN
PRESENTACIÓN Como complemento al buen manejo de un pozo profundo de abastecimiento público es necesario tener un control estricto de la calidad del agua que se está suministrando a la población para garantizar que la fuente cumpla con las normas de potabilidad mínimas y no afecte la salud humana. Este capítulo está diseñado para que el operador de pozos tenga un conocimiento general de la calidad de las aguas subterráneas, sus características, su composición, su efecto en la calidad del agua de consumo humano, su tratamiento para potabilizarla y especialmente las técnicas de muestreo de aguas de pozo profundo y los parámetros analíticos a vigilar regularmente. Se presenta una hoja de reporte de control de calidad del agua que en lo posible debería ser llevada en todos los pozos de abastecimiento público para garantizarle a la comunidad una información precisa, veraz y oportuna de la calidad del agua que consume.
Finalmente se presentan algunas recomendaciones normativas sobre la definición del perímetro de protección del pozo contra la contaminación y la importancia de la identificación de fuentes potenciales de contaminación peligrosa y la manera de detectarla en las aguas subterráneas. La práctica de campo programada le permitirá a los participantes aplicar los conocimientos adquiridos. OBJETIVOS Conocer las técnicas de muestreo de aguas subterráneas en pozos profundos y llevar una hoja de reporte de control de calidad del agua con los resultados obtenidos. • Identificar los sistemas más comunes de tratamiento de aguas subterráneas para su potabilización. • Conocer algunas normas de protección de los pozos contra la contaminación e identificar fuentes potenciales de contaminación.
CALIDAD DE LAS AGUAS SUBTERRÁNEAS Las aguas subterráneas tienen en general una calidad física, química y microbiológica aceptable para su uso en abastecimiento público. Tienen en su estado natural una marcada diferencia con las aguas superficiales en sus diferentes características al no estar expuestas al aire de la atmósfera y su circulación por el subsuelo. CARACTERÍSTICAS DE LAS AGUAS SUBTERRÁNEAS Físicas Las aguas subterráneas normalmente, debido a su filtración natural en los acuíferos, presentan muy bajos niveles de turbiedad, es incolora y sin materia en suspensión. Cuando está asociada con altas concentraciones de hierro, manganeso o gases disueltos como el gas sulfhídrico pro-duce olor y sabor metálico en el caso del hierro y a huevo podrido en el caso del gas sulfhídrico. Algunas veces tienen color cuando la concentración de hierro y manganeso es excesiva.
Químicas Debido a su fuerte contacto con la roca por donde circula, el agua subterránea adquiere el carácter químico de aquella, al disolver los iones minerales de los cuales está compuesta, tales como hierro, calcio, sodio, magnesio, manganeso, cloruros, sulfatos y nitratos. También puede arrastrar gases disueltos tales como amonio (NH4), gas sulfhídrico (H2S), gas carbónico(C02), metano (CH4), lo que puede ocasionar variación en el PH del agua y en el contenido de sólidos disueltos totales. Estos minerales usualmente se encuentran en concentraciones tales que limitan el uso del agua subterránea en su estado natural, haciendo necesario un tratamiento previo para su potabilización. Estas limitaciones son casi siempre de carácter estético y de funcionalidad de los sistemas de distribución de agua producidas principalmente por hierro, manganeso y dureza en altas concentraciones que generan incrustaciones en las tuberías y mal sabor al agua. Otros elementos presentes en el agua subterránea, que aunque sus concentraciones sean bajas, se consideran tóxicos para la salud humana son: Arsénico, bario, cadmio, cromo, plomo y selenio, los cuales en dosis repetidas son acumulativas produciendo envenenamiento.
Microbiológicas
Las aguas subterráneas están generalmente exentas de microorganismos por la falta de oxígeno y nutrientes. Sin embargo, estas pueden llegar a contaminarse por la actividad humana en la superficie del terreno si existen grietas en la zona no saturada del suelo que permitan que sustancias contaminantes, depositadas en el suelo, penetren a los acuíferos a través de ellas. Esta contaminación también pueden producirse por la boca del pozo, por el filtro de grava colocado a su alrededor cuando no ha sido bien protegido en la superficie, por la ausencia del sello sanitario o durante el mantenimiento del pozo y la instalación de la bomba.
NORMAS DE AGUA POTABLE
Las normas de potabilidad establecidas por el Ministerio de Salud Pública en su Decreto No. 2105 de julio 26 de 1983 vigentes hasta la fecha son los siguientes:
Las concentraciones se dan en miligramos por litro (mg/I).
EFECTOS DE LA CONCENTRACIÓN DE ALGUNOS PARÁMETROS EN LA CALIDAD DEL AGUA Temperatura: La temperatura del agua subterránea es en general la temperatura media del ambiente de la zona donde esté construido cualquier pozo. Casi siempre permanece constante, varia muy poco. Este parámetro no se acondiciona se presenta en forma natural. Es importante porque influye en el retardo o aceleración de la actividad biológica, la absorción de oxígeno, la precipitación de compuestos, la formación de incrustaciones, la desinfección mediante cloro e indirectamente en los procesos de mezcla, floculación, sedimentación y filtración. Se mide directamente en el campo. PH: El control de PH del agua cruda es importante en los procesos de tratamiento e influye en fenómenos como la corrosión e incrustación de tuberías, filtros, etc. Entre más bajo sea su valor mayor corrosión produce el agua. Se mide directamente en el campo. Sólidos totales disueltos (SDT): Es la suma de todos los minerales disueltos. Si su concentración es alta pueden producir problemas de sabor, efectos laxantes, corrosión, etc.
Dureza: La dureza mide la capacidad del agua para consumir jabón o producir incrustaciones. Se da en mg/I de Carbonato de Calcio (CaCOa).
De acuerdo al contenido de la dureza un agua puede clasificarse en:
Un agua con alta dureza produce:
• Mayor consumo de jabón
• incrustaciones en las tuberías y filtros de los pozos y en las tuberías de distribución del agua.
• Hierro y manganeso (Fe y Mn) : Aunque no amenazan la salud humana, afectan el sabor, producen manchas indelebles (pardo-rojizas) sobre los artefactos sanitarios y la ropa blanca y se depositan en las redes o tuberías de distribución causando, a veces, obstrucciones y alteraciones en la turbidez y el color. Al ponerse en contacto con el aire de la atmósfera forman óxidos e hidróxidos.
Cloruros (CI): Se encuentran en concentraciones altas en sitios cercanos al mar. Reacciona con el sodio y produce cloruro de sodio que le da al agua un sabor desagradable a sal.
Nitratos (N03) : Usualmente son producto de la descomposición de excretas humanas o animales que pueden llegar a los acuíferos procedentes de sistemas de disposición de agua residuales domésticas en el suelo como tanques sépticos, letrinas y fugas del alcantarillado sanitario principalmente. En altas concentraciones produce CIANOSIS en los niños que puede llegar a ser mortal. También producen corrosión. Sulfatos (S04): Proceden de la lixiviación de los depósitos naturales de sulfato de magnesio y de sodio. En concentraciones altas produce efectos laxantes, no quitan la sed y tienen sabor amargo. Anhídrido. Carbónico (C02): Produce acidez del agua cuando están en altas concentraciones lo mismo que corrosión severa. Se fija en el campo. Oxígeno disuelto (02): Produce un medio oxidante. Su ausencia produce un medio llamado Anaerobio y da origen a malos olores. Se consume con facilidad si hay presencia de materia orgánica y en especial por acción biológica. Produce corrosión en concentraciones altas. Se mide directamente en el campo o se fija. Gas Sulfhídrico (H2S): Produce olor a huevo podrido en concentraciones mayores de 1,0 mg/I. Es muy corrosivo.
Amonio (NH4): Se considera un micronutriente para microorganismos y algas en los sistemas de distribución de agua, promoviendo su reproducción. Influye en los procesos de desinfección con cloro, incrementando su demanda debido a la formación de cloraminas que le pueden dar al agua sabores desagradables.
SISTEMAS DE TRATAMIENTO DE AGUAS SUBTERRÁNEAS
Los sistemas de tratamiento más comunes para potabilizar las aguas subterráneas son:
Aireación
Se utiliza para retirar del agua gas sulfhídrico, gas metano y gas carbónico en exceso. También para oxigenar el agua, oxidar el hierro y el manganeso y a veces retirar amonio. Se efectúa mediante contacto íntimo del aire con el agua. Este sistema es el más utilizado en poblaciones hasta de 10.000 habitantes.
Sistemas de aireación: Gravedad y Mecánica.
Los aireadores por gravedad comúnmente usados son los de tipo cascada, en los cuales el agua entra por la parte superior de una torre que tiene varias bandejas y va cayendo a través de ellas hasta el tanque de almacenamiento. La torre puede ser construida en madera o acero. En cada bandeja se le coloca carbón COQUE para ayudar a remover el hierro y el manganeso. Las torres hay que limpiarlas periódicamente y el carbón COQUE reemplazarlo cuando esté muy sucio. En la aireación mecánica o de aspiración forzada el agua cae sobre las tablas o bandejas de arriba hacia abajo y el aire se aplica hacia arriba en contra flujo. Filtración Se utiliza para obtener una mejor clarificación del agua y eliminar olores. Se efectúa pasando el agua a través de un lecho filtrante de arena o antracita. Sistemas de filtración: Lenta, rápida y a presión. Los dos primeros trabajan por gravedad y el último por medio de una motobomba. Tanto en la filtración rápida como a presión, el lecho filtrante se debe lavar cada determinado número de horas de trabajo. Se realiza invirtiendo el sentido del flujo del agua en contracorriente, mediante válvulas o compuertas, aprovechando alturas o bombeándola.
En la filtración lenta se retira la capa superior del lecho filtrante cada 30 o 60 días, reemplazándolo por otro nuevo. Para este caso se requiere mayor área de construcción y usualmente se utiliza como único proceso de tratamiento.
Desinfección Toda agua que se destine para consumo humano debe estar desinfectada, es decir, libre de microorganismos patógenos. Los principales desinfectantes son: • El cloro y sus derivados • El ozono • Los rayos ultravioletas • La plata • El yodo ¿Cuál es el que más se utiliza? El que más se utiliza es el cloro en forma gaseosa o sus derivados como el hipoclorito de sodio o de calcio, por su relativo bajo costo y facilidad de aplicación. Además de su gran eficiencia, mantiene los olores y sabores reducidos a un mínimo y permite controlar su residual en el agua de manera fácil y rápida garantizando una desinfección completa. El cloro se aplica en solución mediante bombas dosificadoras del tipo diafragma o de pistón, o también por gravedad. El cloro gaseoso se aplica mediante CLORINADORES que aplican los principios de distribución de gases.
El dosificador debe ser controlado diariamente: a) Al menos una vez al día debe medirse cloro residual en la red de distribución. b) Si hay alguna falla en el suministro de agua del pozo debe suspenderse la aplicación del cloro para evitar que se concentre en el tanque de almacenamiento y c) Si la cantidad de agua que llega al tanque de almacenamiento varía con el tiempo, debe variarse la dosificación de cloro.
Cuando no existe tanque de almacenamiento y el agua procedente del pozo se conecta directamente a la red de distribución se utiliza un dosificador de cloro gaseoso y se debe llevar un estricto control diario del cloro residual total y cloro residual libre.
Ablandamiento Cuando el agua presenta un alto contenido de dureza para consumo humano es necesario disminuir su concentración a valores aceptables. Para uso industrial a veces hay que retirarla completamente. El ablandamiento se puede efectuar de tres formas: • Precipitación con cal y carbonato de sodio • Suavización • Desmineralización Precipitación con cal y carbonato de sodio Este proceso consiste en reducir la dureza del agua adicionándole cal hidratada y carbonato de sodio para lograr una precipitación total de los carbonatos de calcio y parcial del hidróxido de magnesio. El problema de este sistema es que requiere tanques de grandes volúmenes, exige tiempos de retención altos y produce grandes volúmenes de lodo. Es recomendable en pozos que produzcan caudales bajos y durezas no muy altas como el caso de comunidades pequeñas (veredas y corregimientos). Suavización Consiste en ablandar el agua haciéndola pasar a través de un lecho de resina de intercambio catiónico llamado zeolita.
El equipo normalmente utilizado para efectuar el proceso de suavización es igual a un filtro a presión donde el lecho filtrante es reemplazado por la resina. La resina es un material plástico sintético que puede intercambiar un número determinado de cationes hasta un punto de saturación. Punto en el cual es necesario recuperar su capacidad de intercambio lavando la resina (regeneración) con una solución de cloruro de sodio. Este sistema es costoso pero es el recomendable a utilizar en poblaciones mayores de 10.000 habitantes que se abastecen de pozos con concentraciones altas de dureza. Desmineralización Es un proceso utilizado para retirar del agua todos los minerales que la conforman reduciendo su conductividad a valores mínimos. El agua que se utiliza para abastecimiento público no necesita tal grado de desmineralización. Este sistema utiliza dos resinas, una de intercambio catiónico y otra de intercambio aniónico. Adsorción sobre carbón activado El carbón activado se utiliza para absorber los contaminantes disueltos en el agua posterior a un tratamiento, cuando estos no son deseables o para tratar aguas realmente de buena calidad. Las principales aplicaciones son:
• Retener cloro residual en exceso después de una percloración por encima del punto de quiebre. Como en el caso de pozos con altos contenidos de amonio, se forman cloraminas, quedando todo el cloro combinado, razón por la cual hay que añadirle más para tener residual en la red de distribución. • Retirar color o sabores residuales de tratamientos anteriores. • Retirar el cloro residual antes de suavizarla porque este daña la resina. • Cuando el agua es de buena calidad, se utiliza después de un filtro de arena para retirar el color, olor y sabor que esta pueda tener. • Para retirar materia orgánica. El equipo a utilizar consiste en un filtro metálico en donde el lecho filtrante esta formado por carbón activado granular. Determinación de la calidad del agua Para determinar la calidad del agua de un pozo profundo se deben realizar análisis físicos, químicos y bacteriológicos de muestras de agua que previamente deben ser colectadas por el operador o un tecnólogo químico.
Debido a que el operador es el que permanece en el pozo, es importante que conozca las técnicas de muestreo requeridas para garantizar la confiabilidad de los resultados obtenidos en el laboratorio donde se hacen las determinaciones analíticas. Técnicas de muestreo de agua de pozos Cuando se extraen las aguas subterráneas de un acuífero están sujetas a modificación físico química como resultado de los cambios de presión cuando se bombea, de temperatura, exposición a la luz solar y contacto con la atmósfera. Otro factor a tener en cuenta es asegurarse de que la muestra recogida provenga directamente del acuífero y no del agua estancada dentro del pozo. Para obtener una muestra confiable se deben seguir los siguientes pasos: Purgar el pozo. Que consiste en bombear el pozo por un tiempo mínimo de 10 a 20 minutos para eliminar el agua estancada y extraer el agua del acuífero. Recolección de la muestra. La muestra se debe recoger tan cerca como sea posible de la descarga de la bomba. Si se colecta desde una llave de agua existente, se debe utilizar una manguera para evitar que esta no contamine la muestra.
La muestra se debe recoger en recipientes nuevos o limpios previamente enjuagados con el agua del pozo. Se hacen las determinaciones de los siguientes parámetros en el sitio hasta que sus medidas se estabilicen y luego recoger la muestra definitiva: Conductividad Eléctrica (CE), Temperatura (T), PH Y Oxígeno disuelto (00). El tipo de recipientes más utilizados son los de plástico, teflón o vidrio con tapa hermética. Los recipientes se deben llenar hasta el borde, evitando la aireación por salpicaduras. Filtración de las muestras. Se recomienda en la mayoría de los casos a excepción de las determinaciones microbiológicas y de orgánicos. Esta filtración se debe hacer porque a menudo las aguas subterráneas tienen sólidos suspendidos, que si no se eliminan, pueden influir en los resultados analíticos. Esta filtración se puede hacer utilizando un filtro de ACETATO CELULOSA de 0,45 micrómetros de tamaño de poro. Preservación de la muestra. La preservación de la muestra es recomendable puesto que los determinantes o iones pueden cambiar de concentración en el tiempo de la recolección y el análisis de laboratorio.
Esta preservación se pueden hacer añadiendo ácido a PH < 2 para prevenir la precipitación metálica y/o almacenar la muestra a 4º C en una nevera portátil para retrasar cualquier reacción bioquímica.
Transporte. El transporte al laboratorio y el almacenamiento posterior de la muestra antes del análisis debe ser a 4ºC.
Identificación de la muestra. La muestra debe ser identificada mediante una etiqueta en la cual se debe especificar claramente:
• Fecha y hora de recolección
• Identificación del pozo
• Localización del pozo (vereda, corregimiento, municipio)
• Nombre del operador o del que toma la muestra.
• Lugar donde se toma la muestra (tubo de descarga, llave).
• Tipo de análisis a realizar (bacteriológico, físico-químico).
Valores de los parámetros medidos en el sitio. Para la toma de muestras para análisis bacteriológico las condiciones deben ser estériles así: • Quemar previamente con un mechero la boca del tubo de descarga o la llave donde se recoge la muestra. • Utilizar recipientes de vidrio esterilizados, preferiblemente oscuros. Evitar plásticos o cerámicas. • No se debe filtrar la muestra. • Almacenar a 4°c. • Preferible análisis en el sitio. • El operario debe registrar en la hoja de reporte de control de calidad del agua la fecha y hora de cada muestreo así como las determinaciones hechas en el sitio. Selección de parámetros analíticos a controlar en el agua de un pozo para abastecimiento público. Una vez construido un pozo de abastecimiento público se debe determinar la calidad del agua mediante análisis bacteriológicos y físico-químicos completos, con base en los cuales se definirán los tratamientos de potabilización más adecuados.
Cuando un pozo esté en operación y tenga sistemas comunes de tratamiento para potabilización se deben determinar periódicamente los siguientes parámetros: Físicos: PH - Temperatura - Color - Conductividad Químicos: Alcalinidad - Dureza total- índice de Langelier - Cloro residual total- Cloro residual libre – Hierro -Manganeso - sólidos disueltos totales - Cloruros -nitratos -amonio Bacteriológicos: • Bacterias coliformes totales • Bacterias coliformes fecales El índice de Langelier (1). Debe ser determinado en todos los sistemas de tratamiento, permite estimar si el al agua es corrosiva o incrustante y por lo tanto, determinar las dosificaciones de cal u otras sustancias necesarias para producir un agua estable. El índice de Langelier es a dimensional y se recomienda que se aproxime a 0,3. Si el agua es estable el PH no cambia. Si es corrosiva el PH baja y si es incrustante el PH sube. Se recomienda que el agua sea ligeramente incrustante. Alcalinidad. La alcalinidad es un valor importante porque influye en la remoción del hierro y del manganeso. También es necesario para calcular el índice de langelier.
Frecuencia de muestreo
Algunos parámetros se deben determinar diariamente y otros periódicamente, dependiendo de la calidad del agua del pozo y del sistema de tratamiento utilizado.
Hoja de Reporte de Control de Calidad del agua El operador del pozo debe llevar una hoja de reporte donde se registren los muestreos realizados (hora y fecha) y los parámetros analíticos determinados en el sitip con las observaciones correspondientes. En lo posible también se deben registrar en esta hoja los resultados de los análisis hechos en laboratorio de los parámetros que se deben vigilar diariamente para establecer la evolución de la calidad del agua con el tiempo. Se pueden hacer gráficos de concentraciones de cada uno de estos parámetros con respecto al tiempo para observar su variación en las concentraciones. PROTECCIÓN DE UN POZO PROFUNDO CONTRA LA CONTAMINACION La importancia de los pozos profundos. Como fuentes de suministro de agua potable de calidad estable y de su relativa baja vulnerabilidad a fallas técnicas ha conducido a intentar su protección mediante el establecimiento de zonas alrededor del pozo. En ellas se establecen restricciones al uso del suelo y a actividades que supongan un riesgo de contaminación. Se imponen grandes restricciones en las cercanías del pozo y se van relajando al aumentar la distancia.
PERÍMETRO DE PROTECCIÓN DE LOS POZOS Zona inmediata: 10 a 20 metros alrededor del pozo, debe ser cerrada y controlada (zona de trabajo del operador). No se debe permitir ninguna actividad, almacenamiento, manejo o aplicación peligrosa. Zona próxima: Preferiblemente para la protección bacteriológica su distancia se suele fijar para un tiempo de tránsito del agua desde la superficie del terreno hasta los filtros de admisión de agua del pozo, que suele variar entre 50 y 100 días. De acuerdo a las características del terreno, espesor de la zona no saturada y el caudal de operación del pozo puede traducirse en distancias entre 50 y 300 metros. Es Importante tener en cuenta si el acuífero captado es libre o confinado y si la construcción del pozo tiene las protecciones sanitarias adecuadas (sello sanitario). Los acuíferos libres son los más expuestos a la contaminación por su cercanía a la superficie del terreno y no tener una capa confinante encima que lo proteja. Se pueden tolerar actividades y almacenamientos no contaminantes y bien controlados; el paso de personas y vehículos debe ser restringido. Zona lejana: Su extensión y forma es muy variable pero es corriente que alcance desde varios centenares de metros hasta más de un kilómetro.
En la nueva reglamentación de aguas subterráneas que el Ministerio del Medio Ambiente va a expedir en un futuro cercano se plantean restricciones de uso del suelo en cuanto a actividades industriales u ocupación urbana, a determinadas prácticas agrícolas y a la existencia de vías de comunicación. El establecimiento de perímetros de protección de pozos profundos supone una intervención en el ordenamiento territorial, por lo tanto, debe coordinarse con la legislación y normatividad existente. En principio condiciona muchas actividades humanas, por esto, es algo que va más allá de los límites de competencia de los organismos de gestión del agua. Es evidente que además de la protección territorial del pozo, éste debe estar construido de modo que se evite la penetración de contaminantes. Aunque esto es algo evidente, en la práctica no lo es, unas veces por desidia, otras por ignorancia y mala técnica, y otras por un empeño en disminuir el costo de la obra sin reparar en las consecuencias futuras y aún presentes. Un ejemplo común es la ausencia en muchos pozos de abastecimiento público de una protección sanitaria en la boca del pozo que consiste en una losa de concreto reforzado con desnivel desde el cabezal de descarga de la bomba con sus respectivos drenajes
para evitar que cualquier contaminante indeseable pueda penetrar al pozo cuando llueve o haya fugas de agua en las tuberías de conducción que queden cercanas a este. Esta losa reposa sobre el sello sanitario del pozo. También es usual encontrar pozos de abastecimiento público sin sello sanitario, estableciéndose un grave riesgo de contaminación potencial, especialmente si existen focos de contaminación cercanos. Un ejemplo común es la ausencia en muchos pozos de abastecimiento público de una protección sanitaria en la boca del pozo que consiste en una losa de concreto reforzado con desnivel desde el cabezal de descarga de la bomba con sus respectivos drenajes para evitar que cualquier contaminante indeseable pueda penetrar al pozo cuando llueve o haya fugas de agua en las tuberías de conducción que queden cercanas a este. Esta losa reposa sobre el sello sanitario del pozo. También es usual encontrar pozos de abastecimiento público sin sello sanitario, estableciéndose un grave riesgo de contaminación potencial, especialmente si existen focos de contaminación cercanos. IDENTIFICACIÓN DE FUENTES DE CONTAMINACIÓN
En lo posible se deben identificar y localizar todas las fuentes de contaminación que se encuentren cercanas al pozo de abastecimiento, a distancias menores de 500 m. Los focos de contaminación más importantes a ubicar son: • Rellenos sanitarios o basureros. • Lagunas de tratamiento de aguas residuales municipales o industriales. • Tanques sépticos y campos de infiltración de aguas residuales domésticas. • Letrinas. • Pozos de absorción de aguas residuales domésticas. • Corrientes superficiales contaminadas. • Tanques de almacenamiento de combustibles enterrados (Estaciones de Servicio) o cualquier • tanque de almacenamiento en superficie o enterrado que contenga productos tóxicos. • Pozos abandonados no sellados. • Fugas en el alcantarillado. Después de analizar la construcción y características de cada una de estas fuentes potenciales de contaminación se debe establecer cuál es la más peligrosa, para programar un monitoreo de ciertos parámetros analíticos del agua del pozo y verificar si la contaminación ha llegado hasta él y hacer los correctivos necesarios.
Para controlar los rellenos sanitarios, basureros, lagunas de tratamiento de aguas residuales y tanques enterrados con productos tóxicos las entidades de gestión del agua en Colombia están exigiendo la construcción de POZOS DE MONITOREO en zonas aledañas a estos sistemas para verificar si están infiltrando contaminantes en el suelo y a las aguas subterráneas. Si los focos de contaminación localizados dentro del perímetro de protección del pozo tienen construidos estos pozos de monitoreo, esta es una herramienta muy importante para verificar si el proceso de contaminación existe, el cual detectado a tiempo permite establecer los correctivos necesarios antes de que los contaminantes lleguen al pozo. Se puede observar el tipo de pozos de monitoreo que actualmente se exigen y construyen en zonas cercanas a los focos de contaminación más peligrosos. En estos pozos se debe controlar la calidad del agua basada en parámetros indicadores de contaminación que se seleccionan de acuerdo a las características de la fuente contaminante, además se deben medir periódicamente los niveles del agua. Con la información que se obtiene de los pozos de monitoreo es posible determinar si la contaminación existe, localizar la PLUMA contaminante, su avance, su extensión y el grado de contaminación.
PRÁCTICAS DE CAMPO
Para el operador de pozos lo más importante que debe saber en cuanto al control de calidad del agua es conocer y aplicar las técnicas necesarias para realizar un buen muestreo y que sea confiable para que los resultados obtenidos sean válidos y reales. Luego como actividad de aprendizaje se debe programar una práctica de campo para tomar muestras de agua de un pozo de abastecimiento público y aplicar las técnicas estudiadas, haciendo las mediciones básicas en el sitio, siguiendo las normas de recolección, preservación, transporte e identificación de la muestra de agua. Recorrer el perímetro de protección del pozo e identificar las posibles fuentes de contaminación.
RESUMEN DE IDEAS • El control de la calidad del agua de un pozo de abastecimiento público es un requisito indispensable para garantizar su confiabilidad como fuente de suministro de agua potable para una comunidad. • Las aguas subterráneas son en general de buena calidad físico-química y bacteriológica para ser utilizada para consumo humano. • Las aguas subterráneas por lo general son bastante mineralizadas razón por la cual presentan limitaciones para consumo humano de carácter estético debido a las relativas altas concentraciones de hierro, manganeso y dureza que deben ser previamente corregidas mediante tratamientos adecuados. • Los sistemas de tratamiento más comunes para potabilizar las aguas subterráneas son: aireación, filtración, desinfección y ablandamiento. • Es muy importante que los operadores de pozos profundos conozcan y apliquen bien las técnicas de muestreo de las aguas subterráneas para garantizar la confiabilidad de los resultados analíticos obtenidos en el laboratorio.
• La frecuencia de muestreo de un pozo de uso público debe ser diaria para tener un conocimiento actualizado de la calidad del agua que consume la comunidad. • En todos los pozos de abastecimiento publico se debe llevar una hoja de reporte de calidad del agua para que la empresa administradora del acueducto y la comunidad tengan un conocimiento preciso y veraz de la calidad del agua que se consume. • Las aguas subterráneas son vulnerables a la contaminación razón por la cual se deben identificar todas las fuentes de contaminación existentes en un radio de 500 metros alrededor del pozo. • Las fuentes de contaminación de las aguas subterráneas provienen principalmente de la disposición en el suelo de residuos sólidos y líquidos peligrosos. EJERCICIOS DE AUTOEVALUACION Prueba escrita • ¿Considera usted que el operador de pozos debe realizar o por lo menos conocer, las técnicas • de muestreo para análisis de calidad del agua de un pozo? Por qué?
• ¿Por qué es importante llevar el control de calidad del agua? • ¿Para usted cuales son los contaminantes más comunes que afectan la salud humana? • ¿Cree usted que es importante establecer un perímetro de protección del pozo? ¿Por qué? • ¿Cuales considera usted, en orden de importancia, son las fuentes de contaminación de las • aguas subterráneas y de los pozos? • ¿Qué aprendió en este capítulo?
DIRECCION DE SERVICIOS PUBLICOS DOMICILIARIOS
Sistema Nacional de Capacitación Sectorial
Calle 13 No. 28-01, piso 8 Teléfono (91) 287 47 93
CRÉDITOS VERSION DIGITAL: Escaneo y organización de textos Regional Caldas Luz Marelby Giraldo Líder Biblioteca José Julián Escobar Auxiliar de Biblioteca Cindy Nayely Taborda Aprendiz Tecnóloga en asistencia administrativa Equipo de gestión del Sistema de Bibliotecas: Martha Luz Gutiérrez Ortega Gestora Del Sistema De Bibliotecas SENA Adriana Rincón Avendaño Diseñadora Gráfica Líder Proyecto De Digitalización Del SBS Versión Digital: Alberto Mario Angulo Flórez Instructor SENA Angie Tatiana Lozano Calderón Coordinadora a Cargo SBS Laura Yohana Arias Valero Aprendiz Producción Multimedia SBS Centro de Gestión de Mercados, Logística y TIC’s SENA – Bogotá Centro de Gestión de Mercados, Logística y TIC’s SENA – Bogotá 2012